全部版块 我的主页
论坛 金融投资论坛 六区 金融实务版 投行专版
1310 0
2019-07-31

杭州安恒信息技术股份有限公司(以下简称安恒信息)主营业务为网络信息安全产品的研发、生产及销售,并为客户提供专业的网络信息安全服务。安恒信息主要产品分为网络信息安全基础产品、网络信息安全平台和网络信息安全服务三大类。

一、销售渠道构成情况

安恒信息在产品销售上采用多级渠道经销和直接销售相结合的方式,报告期内渠道销售收入的占比均大于直销销售的占比:

640.webp (3).jpg

安恒信息的经销商包括认证经销商及非认证经销商,认证经销商是指与安恒信息签署经销商认证协议,由安恒信息按照经销商管理制度进行统一管理的经销商;非认证经销商是指未与安恒信息签订经销商认证协议,但是与安恒信息之间有交易的经销商。

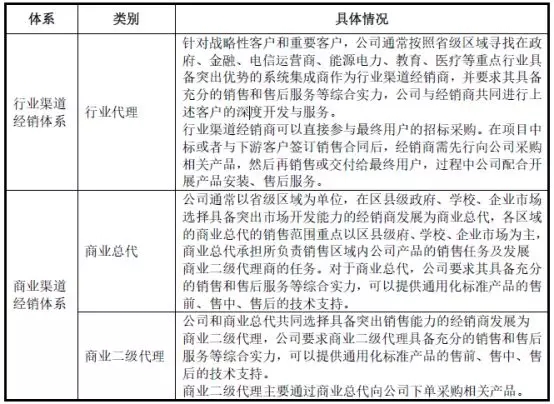
安恒信息的认证经销商分为商业渠道和行业渠道两大体系,商业渠道体系包括商业总代、商业二级代理(基本上是按地域划分),行业渠道体系由行业代理构成。

640.webp (2).jpg


二、多级渠道销售的作用

基于安恒信息客户结构特征,为最大程度实现市场覆盖、最高效率为客户提供网络信息安全产品及服务,报告期内,安恒信息在产品及服务销售上采用多级渠道经销和直接销售相结合的方式,并且充分依靠经销商的营销网络最大程度实现市场覆盖。

①安恒信息用户广泛,通过自建的营销体系难以实现用户的全面覆盖,借助经销商的营销网络快速实现在不同行业和不同地区的用户覆盖,提升安恒信息产品及服务的市场占有率;

②经销商能够提供标准化产品的售后实施,尤其在地市及县以下区域可以实现快速响应,从而提高客户的满意度;

③渠道模式有助于提升资金周转率:安恒信息对经销商规定了较为严格的付款要求,一般情况下经销商需要就采购的产品或服务支付 50%或 100%的预付款;同时,安恒信息还要求商业总代和行业代理经销商分别支付 20 万元、10 万元的保证金。

三、渠道销售是否为买断式经销

1、根据安恒信息与经销商签订的销售合同,并未约定经销商在无法实现最终销售的情况下有权退货的条款。若经销商因为未实现最终销售而向安恒信息提出退货申请,安恒信息有权予以拒绝。

2、在渠道销售模式下,由经销商自行确定客户并制定销售价格,安恒信息按照销售给经销商的价格确认收入,经销商的收益来源于其对外销售的价格与安恒信息对其销售的价格之差。

3、根据安恒信息与经销商签订的合同,一般情况下要求经销商支付 50%或 100%的预付款。

综上,安恒信息在渠道模式下完成的销售均属于买断式经销。

四、经销商对于获客的作用

在安恒信息覆盖率较低的行业或地区,安恒信息借助经销商的营销网络实现业务快速覆盖。安恒信息为网络信息安全行业领先企业,拥有雄厚的技术实力、良好的行业口碑及市场知名度,安恒信息的产品及服务具备较大的市场需求,从业务开展方面来看安恒信息对经销商不存在依赖。但是安恒信息客户较为分散,随着安恒信息规模的快速提升通过自建销售体系完成客户覆盖的效率降低,因此在报告期内安恒信息开始大力建设渠道体系,安恒信息借助经销商的营销网络实现业务快速覆盖。

安恒信息经销商数量众多,安恒信息对单一经销商实现的销售收入占安恒信息主营业务收入、渠道销售收入的比重较低,报告期内安恒信息对前五大经销商实现的收入占安恒信息主营业务收入的比重低于 7.25%,占渠道销售收入的比重低于 12.75%,安恒信息对经销商不存在依赖。

五、直销与渠道结合销售模式的合理性

报告期内,安恒信息采用直销与渠道销售相结合的销售模式,主要由安恒信息的业务结构所决定。

安恒信息业务主要由网络信息安全产品及网络信息安全服务构成,网络安全产品可进一步细分为网络信息安全基础产品、网络信息安全平台产品。

网络信息安全服务定制化程度较高,一般来说需要安恒信息与客户进行直接的沟通从而了解客户的具体需求方能予以实施,因此主要通过直销模式进行销售。网络信息安全基础产品定制化程度较低、安装实施难度较小,而报告期内安恒信息建立了完善的渠道管理体系,对经销商进行销售和技术方面的培训,帮助经销商提高其在安全产品及安全服务方面的综合集成能力,在此基础上安恒信息持续提高网络信息安全基础产品在渠道模式下的销售比例。网络信息安全平台产品定制化程度较高、安装实施难度较大,因此采取直销与渠道销售相结合的模式。

从可比上市公司的销售模式来看,绿盟科技、启明星辰、北信源、任子行采取直销与渠道销售相结合的方式,深信服、迪普科技以渠道销售为主、直销为辅,蓝盾股份以直销为主。安恒信息销售模式与绿盟科技、启明星辰、北信源、任子行较为相似,具体情况如下表所示:

640.webp (1).jpg

640.webp.jpg


综上所述,安恒信息的销售模式与其业务结构相匹配,与同行业公司基本情况不存在较大差异,因此具有商业合理性。


二维码

扫码加我 拉你入群

请注明:姓名-公司-职位

以便审核进群资格,未注明则拒绝

栏目导航
热门文章
推荐文章

说点什么

分享

扫码加好友,拉您进群
各岗位、行业、专业交流群