全部版块 我的主页
论坛 金融投资论坛 六区 金融实务版 投行专版
10489 1
2019-08-18

关联交易是市场经济中普遍存在的的经济现象,同时也是投资及IPO尽职调查的重点关注项目之一,关联交易事项的处理对投资时的投资决策及企业IPO都起到决定性的作用。

虽然关联交易问题不是上市审核的实质性问题,但历届发审委将对关联交易的审核作为重点事项,因关联交易直接关系到被尽调企业业务的独立性、业绩的真实性及内控的有效性,对企业关联事项的彻底尽调对投资者意义重大。

关联方认定

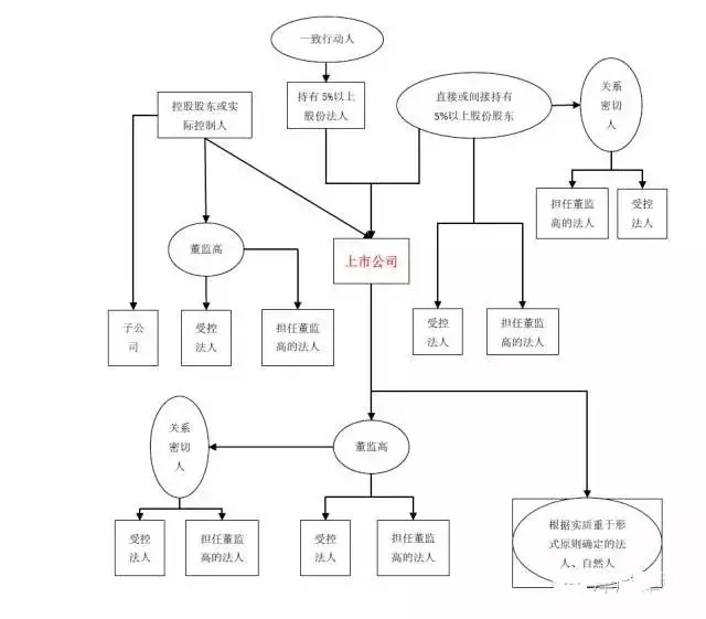
一、上交所《上市规则》规定的关联方示意图

640.webp (5).jpg

图注:

1、上图中,法人主体用方框进行标示,自然人主体则用椭圆进行标示;

2、过去12个月内或或通过协议、安排在未来12个月内,存在示意图中所列关联方情形的,仍被认定为关联方;

3、上市公司的关联法人并不包括本公司及其控股的子公司;

4、根据“实质重于形式”原则(兜底性条款)确定的法人或自然人。

是指证监会、证券交易所或上市公司根据实质重于形式的原则认定的其他与上市公司有特殊关系,可能或已经造成上市公司对其利益倾斜的法人或自然人;

5、上市公司与直接或者间接控制上市公司的法人或其他组织直接或者间接控制的除上市公司及其控股子公司以外的法人或其他组织,受同一国有资产管理机构控制的,不因此而形成关联关系,但该法人的法定代表人、总经理或者半数以上的董事兼任上市公司董事、监事或者高级管理人员的除外。

640.webp (4).jpg

附:“关系密切的家庭成员”示意图:

640.webp (3).jpg

二、深交所《上市规则》规定的关联方示意图

640.webp (2).jpg

图注:

1、与上交所《上市规则》相比,明确将持有上市公司5%以上股份的法人或其他组织的一致行动人列入关联方,但未予具体界定一致行动人的概念;

2、其他与上交所《上市规则》相同;

三、《企业会计准则》规定的关联方示意图

640.webp (1).jpg

图注:

1、上图中,企业用方框进行标示,自然人主体则用椭圆进行标示;

2、图中所示“关键管理人”,是指有权力并负责计划、指挥和控制企业活动的人员;

3、图中所示“关系密切人”,即关系密切的家庭成员,是指在处理与企业的交易时可能影响该个人或受该个人影响的家庭成员。

4、主要投资者个人,是指能够控制、共同控制一个企业或者对一个企业施加重大影响的个人投资者。

5、仅仅同受国家控制而不存在其他关联方关系的企业,不构成关联方。

6、控制,是指有权决定一个企业的财务和经营政策,并能据以从该企业的经营活动中获取利益;

共同控制,是指按照合同约定对某项经济活动所共有的控制,仅在与该项经济活动相关的重要财务和经营决策需要分享控制权的投资方一致同意时存在;

重大影响,是指对一个企业的财务和经营政策有参与决策的权力,但并不能够控制或者与其他方一起共同控制这些政策的制定。

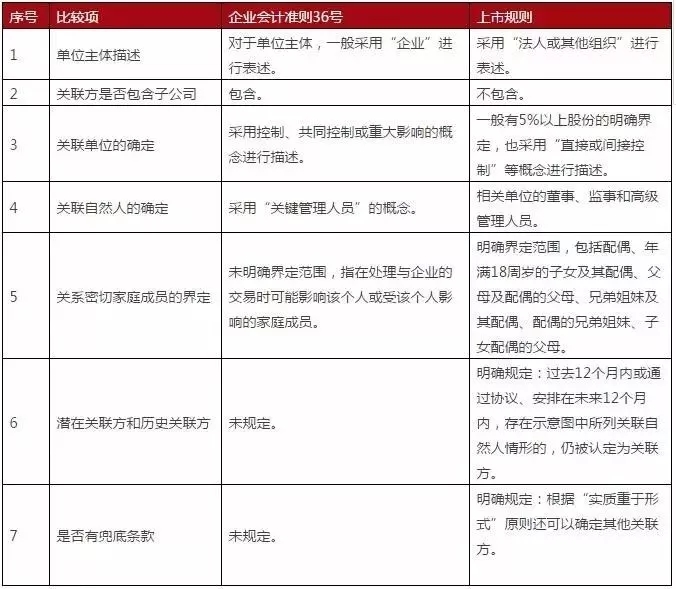
四、企业会计准则36号与上市规则对关联方界定的比较

640.webp.jpg


二维码

扫码加我 拉你入群

请注明:姓名-公司-职位

以便审核进群资格,未注明则拒绝

全部回复
2019-8-18 11:48:47
关联交易的核查

1、核查中需关注的问题
(1)关联交易的金额及占比情况;

(2)关联交易发生的原因、真实性及必要性;

(3)关联交易的决策权限、程序及定价机制;

(4)关联交易的合规性和公允性,是否对关联方存在重大依赖,未来关联交易是否可持续,是否有减少和规范关联交易的具体安排等;

(5)关联交易对企业业务独立性及财务状况的影响;

(6)是否存在关联交易非关联化的问题;

(7)关联交易的内部决策程序、内部控制措施及规范关联交易所采取的措施是否充分、有效,相关内部控制是否完善;是否有健全的内部交易关联制度;关联交易的决策和表决程序是否有瑕疵;

2、三大审核理念
三大审核理念是指从业人员在核查关联交易问题时应从实质性审核、风险导向审核及多因素综合考量这三个维度出发,是由某知名投行人士提出,笔者认为该理念是对关联交易问题的审核角度比较全面、准确的概括。

在此,笔者将这三大审核理念内容融合到本文中,是希望能够给读者更好的诠释,同时也使得本文能加全面、系统。

(1)实质性审核

关联方的认定过程本就是一件复杂的事情,在实践中有企业会通过多层嵌套的手段使得实质上的关联方变为形式上的非关联方。因此,在实际的核查、判断过程中,应遵循实质重于形式的原则来确认关联方。同时,在对关联交易的公允性及对企业独立性方面的判断更要遵循此原则。

(2)风险导向审核

基于A股IPO的风险导向审核理念,发审委对于关联交易对发行人在报告期内乃至上市后的独立性影响特别关注,再加上近年来利用关联交易来粉饰财务数据甚至进行财务造假的行为屡禁不止,因此,企业的关联交易规模应尽可能的减少。

(3)多因素综合考量

由于关联交易与企业的业绩真实性、业务的独立性及内控的有效性密切相关,实际审核时因结合多方面的因素综合评估,客观、准确的核查关联交易事项,并最终给出结果。

3、尽调要点及方法
(1)以企业提供的关联方名单为出发点进行核查
尽调人员需要调查名单上的人员和公司是否与企业的客户或供应商存在关联关系或进行过关联交易,尤其应注意是否存在人员兼职、相互持股、共同投资及其他利益关联。

在取得关联方名单、申明书或承诺函、关联方工商登记资料等相关资料后,应通过电话访谈、函证等形式进行核查,必要时还需进行实地调研及约谈,甚至可以通过第三方的渠道来进行核查。

例如,可以走访供应商及客户、访谈企业高管,获取重要访谈的申明及承诺。同时也可以通过企查查、天眼查等客户端查询公司的注册信息、股权结构、高管人员等信息,并且大多数客户端都支持股东查询及高管查询,能够更方便的查询个人所关联的公司(此处应针对异常交易进行深入调查,企业可能会通过多层嵌套的手段来规避形式上的关联关系)。

(2)以重要客户及供应商为导向进行重点核查

在对客户及供应商进行核查时,首先应关注其与企业之间的交易金额及占比情况,列出重要的客户及供应商的名单,然后在通过企业提供的信息及通过第三方系统查询到的信息,如股东情况、高级管理人员情况、业务规模及办公地点等信息,通过电话、邮件、函证、实地走访、约谈、资料核实及获取第三方证明资料等形式进行详细核查,同时也可以通过直接询问参与交易的基层员工的方式来获取最直接的信息进行核实。

(3)对重大及异常交易进行重点关注

重大及异常交易通常具有两个特征:a. 交易所涉及的金额较大且频次较低,或与自然人发生大额交易及资金往来;b. 交易不通过银行转账,而是采用现金结算或多方债权债务抵销方式结算等。

因此尽调人员不能只关注企业通过银行结算的大额交易,同时也要关注与未披露为关联方的第三方企业之间是否存在重大金额的往来互抵事项。对该部分的核查,需要尽调人员有很强的专业度和执业敏感度,笔者整理出以下几个核查方法:

a. 查阅企业明细账及股东会和董事会的会议纪要、复核大额及异常交易、关注接近报告期末确认的交易等审计手段识别出潜在的关联交易;

b. 访谈企业高管并与具体交易经办人进行交流;

c. 调阅企业工商信息、查阅企业重要会议记录及重大合同;

d. 实地走访与企业发生重大及异常交易的公司,并结合互联网对交易公司背景、高管人员等重要信息进行核查,印证核实是否存在未披露的关联关系。

4、对隐性关联交易的核查方法
上面所阐述的三种尽调方法普遍通用的核查关联交易的方式,但实际工作中往往会存在很多企业通过一些手段故意隐瞒关联交易,那么就需要独特的核查方法对隐性的关联交易进行核查。笔者经公开资料整理出以下几种核查维度:

(1)从公司高管(董、监、高)关联的企业入手

这一阶段是相对初级的调查,可以通过互联网工具查企业的董监高及其亲属担任高管或股东及法定代表人的公司,尤其是担任高管和股东的应更加注重,因为这方面具有一定的隐蔽性,企业可能会通过一些手段利用这些隐蔽性的公司做关联交易,达到虚构利润或利益输送的目的。

(2)关注被尽调企业董监高及股东的变化

被尽调企业往往会在关联交易发生之前,把关联方的股份转让给给关联第三者,从而达到不构成关联交易的目的,使关联交易非关联化。此时,就要关注被尽调企业关键人员的变化情况,核查是否有代持股份等情况。

(3)查阅被尽调企业的资金流水

查阅被尽调企业的账户流水,关注是否有异常的资金进出,有些公司会将一进一出的关联方资金往来不记账,从而避免披露关联方的资金往来。如果不能取得资金流水,也可以从被尽调企业的往来科目着手,重点关注是否有新增的客户或供应商的往来,或者是交易额较大的资金往来单位。

(4)关注交易对手的注册地址与联系地址

有些交易对手的董监高及股东从表面上看虽然与被尽调企业没有关联关系,但其注册地址或联系地址与被尽调企业一致或很近,那么就需要对其这类的交易对手进行核查,关注是否存在隐性的关联交易。

例如被尽调企业与某咨询公司签订了许多咨询合同,且该咨询公司的一位股东为被尽调企业实际控制人的侄子,且两公司注册地址相离甚近。这种就有可能存在该咨询公司实际为被尽调企业实际控制人所控制的情况,因此就会有潜在的关联交易未披露和利益输送的问题。

(5)从交易的合理性判断被尽调企业与交易对手是否为关联交易

关注交易对手的规模、成立时间与交易金额是否匹配,重点关注交易对手成立时间不久且交易金额较大的交易与被尽调企业是否有实质性的关联关系。同时还要关注被尽调企业与新增客户、新增供应商发生的交易,尤其是偶发性与被尽调企业主营业务相关性不大的交易。

(6)关注被尽调企业与两家有关联关系的企业同时存在销售、采购的情况

如果交易是虚构的,那么销售所收到的金额往往会通过采购交易返还给交易对手,从而完成资金的闭环,如果被尽调企业与两家存在关联关系的公司同时存在销售、采购的的情况,在尽调过程中需要重点关注交易的真实性和被尽调企业与交易对方否存在实质关联方关系。

5、企业常用的几种隐藏关联交易的手段

(1)分解交易

人为的找一家或多家非关联的过桥公司作为直接交易对手,被尽调企业与过桥公司之间发生交易,使该交易行为不构成关联交易,再让被尽调企业的关联方与过桥公司进行交易。

比如:A公司将某笔资产以明显高于市场价的价格出售给不关联的B公司,再让与A公司有关联关系的C公司以同等价格买回该资产,从而达到A公司虚增利润等目的。

这种方式由于简单,可操作性强,现实中被频繁使用,甚至实际操作中会存在多层交易的方式来隐藏关联交易,那么这就需要尽调人员有针对性的对重大或异常的交易进行穿透核查。

(2)隐匿关联交易

有些公司在重组过程中,将交易时点选择在成为关联方之前,与关联方发生现时非关联化交易,按照非公允价格进行交易,待交易完成后正式加盟成为关联方。

通过此种方式导致交易发生时该交易还不是法律意义上的关联交易,因此可以避免对关联交易的监管与披露。实践中,也存在企业通过多重参股的形式与法律意义上的非关联方之间产生交易,那么也同样需要尽调人员依据实质重于形式的原则来确定其是否构成关联交易。

(3)解除关联关系

实践中,有一些企业通过转让关联方的股权的形式,达到法律上要求的非关联关系,将关联关系非关联化。但此时需要注意的是,受让股权方是否与被尽调企业有间接的关联关系,或该股权转让的行为仅仅是股份代持行为,而实质上任然由被尽调企业的关键人物实际控制着关联方,任然对以后的交易有重大的影响力。

这种形式的不关联,实质上是关联的交易在尽调过程中确实很难查清楚,因而很多尽调人员任然需要依赖被尽调企业的坦白意愿。在无法核实、拿不准的情况下,一般要求被尽调企业建立完善的内控制度、关联交易与对外担保关联制度,另一方面也需要求被尽调企业、实际控制人及高管出具相应承诺。

关联交易是市场经济中普遍存在的的经济现象,同时也是投资及IPO尽职调查的重点关注项目之一,关联交易事项的处理对投资时的投资决策及企业IPO都起到决定性的作用。

虽然关联交易问题不是上市审核的实质性问题,但历届发审委将对关联交易的审核作为重点事项,因关联交易直接关系到被尽调企业业务的独立性、业绩的真实性及内控的有效性,对企业关联事项的彻底尽调对投资者意义重大。



关联交易的解决方案

无论是机构投资还是企业IPO,都需要对被尽调企业的一些关联交易进行处理,目前对关联交易的处理方式有很多,但不论采用哪一种解决方案都要结合企业的特点,并且最重要的一点是在处理过程中要遵循最基本的逻辑。

比如说,上一个月还有大额的交易,下个月就与之完全没交易了,这完全不符合基本的商业逻辑,那么肯定是需重点关注的。接下来笔者根据实际工作中业内通常采用的几种解决方案进行简单介绍:

1、剥离
如果关联方的业务不是被尽调企业的主营业务或关联度不强,且盈利能力也不强,即剥离行为不会对被尽调企业的主营业务范围和持续盈利能力造成重大影响的,则企业可将该关联方或该业务剥离出来转让给第三方。
当企业运用剥离的方式来解决关联交易时,尽调人员需要注意几个问题:
(1)注意受让方与被尽调企业实际控制人及其亲属之间的关系;
(2)关注实质性问题,即虽然形式上将股权转让给非关联方,但是否仅仅是股份代持的行为,而实质上关联企业仍旧被转让方控制。

(3)确认受让方在业务、人员、资产与财务方面与被尽调企业不存在关联关系;

(4)需重点关注转让交易行为的规范、价格公允、交易真实与合理性问;

(5)受让方为关联方的,尤其要注意交易价格的公允性和程序的合规性问题,确认该交易行文不存损害被尽调企业的情况;

2、转让
被尽调企业的关键人员将持有关联企业的股权转让给非关联的第三方,从而不构成关联交易。例如采购或销售环节的不涉及资产的关联交易,则可以通过转让的形式来解决关联交易问题。
这种方式其实也与前一种剥离的方式有相似之处,那么在通过此方式解决关联交易问题时,也应注意上述几个问题。
3、并购
若关联方在被尽调企业的经营活动中扮演着较为重要的角色,通过剥离或转让可能导致企业在业务的完整性、经营活动的可持续性等问题,那么被尽调企业可以通过将关联方并购到自身主体中来的形式,使得关联方成为自身的子公司获兄弟公司,从而解决关联交易的问题。

以这种方式解决关联交易的问题,主要关注并购过程中交易价格的公允性及交易流程的规范性问题。

4、合并
若关联方的资产、人员、业务或财务与被尽调企业存在混同,则可以通过合并的形式将关联方纳入被尽调企业主体中来,具体操作方式可以是吸收合并或新设合并。

例如关联交易的对象设备、生产厂房的所有权、专利、土地使用权、商标等资产交易时,这些资产可能影响到被尽调企业资产的完整性,那么则应采取吸收合并的方式将相应资产纳入进来。个别办公性住房可以采用第三方租赁形式。

此种方式与并购相类似,具体操作中也主要关注合并过程中价格的公允性与流程的规范性问题。

5、清算
若关联方存在已停止运营、未实际运营或存在对被尽调企业未来上市存在不良影响或障碍的情形,如未通过年检、偷税漏税、曾受过行政处罚等,那么可将关联方进行清算、注销。

在运用清算的方式来解决关联交易问题时,在操作过程应重点关注相关资产与人员是否清理完毕。

6、制度规范
对于规范管理企业的关联交易,企业应建立完善的关联交易管理制度,完善公司的治理结构,建立三会一层的管理和决策机构,赋予不同层级相应的决策权限,并要求相关人员承诺避免管理交易的承诺,如资金拆借或挪用资金等。对于已经发生的资金拆借情况,应注意调查是否有约定合理的资金使用成本,且该交易是否存在损害企业利益的情形。

二维码

扫码加我 拉你入群

请注明:姓名-公司-职位

以便审核进群资格,未注明则拒绝

栏目导航
热门文章
推荐文章

说点什么

分享

扫码加好友,拉您进群
各岗位、行业、专业交流群