一、小米在上市前实施股权激励
2018年7月9日,小米集团正式登陆港交所,成为港交所力推同股不同权之后的首批挂牌企业。小米用了八年时间,业绩从0到千亿,成为全球第四大智能手机厂商、全球最大的智能硬件IOT平台,上市估值高达450亿美元,跻身全球科技股前三大IPO,成为科技类企业中当之无愧的标杆,尤其是在2019年世界五百强排名中成为最年轻的公司。从2010年公司成立到2018年成功上市,小米用股权激励的形式招募了八位联合创始人,绑定了七千多名员工,充分激发了合伙人和员工的创业热情,助推了小米业绩的快速增长,其针对股权激励的一系列操作,对打算在A股、港股或科创板上市的企业,都有一定的参考意义。

1、公司介绍
小米集团成立于2010年,创始人雷军当时已经是行业著名的技术专家、天使投资人,并有着成功带领金山登陆资本市场的经验,早已实现了财富自由,但40岁的雷军并不甘心退居幕后,梦想着打造一家类似COSTCO、优衣库、同仁堂一样在全球范围备受尊重的企业。他看准了互联网正向传统行业渗透的趋势,看准了用互联网思维改造手机的机会,联合了八位资历深厚的合伙人,开启了第二次创业之路。
2010年,小米从智能手机出发,通过主力机型自主研发与部分机型ODM相结合的方式,快速打开智能手机市场,四年时间成为中国手机市场的NO.1。2013年,小米看到了物联网和智能硬件的趋势,准备将手机成功的经验复制到物联网领域。从2014年开始,小米采用生态链模式投资并孵化其他团队或企业的产品,基于小米的平台和资源打造智能硬件生态体系,实现了生态化发展之路。目前,小米已经投资孵化了上百家生态链企业,其中有四家公司成功上市,十六家企业估值过亿,累计发布产品品类超过两百款,累计销售额突破两百亿,小米及生态链企业的产品已经构建了手机及手机周边、智能硬件、生活耗材三层矩阵,小米的物联网生态链已然成型。

2、小米股权激励解读
首先,善用股权激励,吸引优秀合伙人和投资人
小米所有的成就,都是因为有一群聪明的人,雷军用股权将他们绑定在一起,把成就小米当成大家一起奋斗的事业,再加上资本的一路扶持,最终打造出了极致性价比的产品,创造出了小米物联网生态链,其中股权作为吸引人才的利器,发挥了巨大的作用。
小米八位联合创始人之前已经在各自的领域内取得了非凡的成就,林斌是公司的核心人物,也是软件和系统领域的专家型人才,王川和黎万强均有过在国内互联网公司创业成功的经验,洪峰和黄江吉是软件开发领域的知名人物,周光平是手机硬件领域的顶级人才,刘德在工艺设计领域更是顶级专家。在小米成立之初,如果没有股权的投入,根本没有办法吸引到这些合伙人,这些合伙人也因为持有小米的股权,获得了巨额回报。
根据小米集团CDR披露的八位联合创始人持股比例(不含期权),按照450亿美元市值估算,身价均已超过5亿美元。
除了对联合创始人分配一定的股权之外,雷军从小米成立之初就有意识搭建多元化的股东结构,建立规范的公司治理机制,为企业管理打下了良好的基础。小米的第一轮融资金额只有一千万美元,由晨兴资本领投五百万美元,雷军及联合创始人合计投资五百万美元。其实对于当时的雷军和小米,一千万美元的融资并非必要之举,但雷军及其团队出于公司治理及股东多元化角度的考虑,引入了晨兴资本。之后截止到公司上市,小米一共进行了九轮融资,估值翻了近160倍,通过不断引入战略投资,为小米提供资金和战略资源的保障,为公司发展奠定坚实的基础。
其次,早期降低持股门槛,绑定核心员工,打造利益共同体
有竞争力的报酬并不等于重金、高薪,雷军定制了一套现金+股权的薪酬模式,核心员工加入小米时的薪资结构,可以从以下方案中选择:正常市场行情的现金工资;2/3的工资,拿一部分股票;1/3的工资,拿更多的股票。
实际结果有20%的员工选择了第一和第三种模式,80%的员工选择了第二种模式。通过这样的方式,小米寻找到了愿意一起为小米事业奋斗的优秀员工,而这类员工也可以以较低的价格持有公司股票,在实际工作中会更加关注公司的整体利益。
另外,小米在创业初期设立了跟投机制,早期的75名员工都向小米投了钱,都有权利直接向雷军了解公司的发展战略和经营现状,真正激发了全员的创业热情。
再次,普惠式的股权激励,激发全员创业热情
根据小米招股书披露,小米在2011年5月份公布了一次普惠式股权激励方案(即首次公开发售前雇员购股权计划),计划有效期为自董事会批准之日起十年,激励对象包括由董事会或董事会授权委员会批准的员工、顾问、董事会全体成员及其他人士,委员会可以不定时授予激励对象,并确定授予的种类与数量,无须股东大会审批。
计划的激励模式主要有购股权、受限制股份和受限制股份单位。
购股权,类似于A股常用的期权。授予时无须业绩考核,服务满一年才可行权,行权期一般分为一年、两年、三年、四年、五年和十年,但最长不得超过十年,具体的行权时间授予时约定。行权价格全权由委员会根据B类股份的公允价值确定、修改或调整,在相关法律法规无规定禁止的情况下,无须公司股东批准。
受限制股份,类似于A股常用的限制性股票。授予时无偿或者按照约定的价格出售给激励对象,但需要满足一定的限制条件,在满足条件之前由公司以托管代理身份持有,并在约定情形出现时由公司回购。
受限制股份单位,类似于非上市公司常用的虚拟股票。授予数量和价格由委员会根据绩效目标及其他条件来确定,待实际归属后,委员会酌情以现金或股份或同时以两种方式支付。
截止招股书公布时,计划已授出而未行使的购股权和受限制股份单位涉及的B类股份总数为25.13亿股(已根据股份分拆调整),约占上市前公司总股份的11.23%,约占公司投票权的3.04%,所涉股份均于2011年5月5日至2018年6月14日期间全部授出,授予人数达到7126人,所授购股权及受限制股份单位的平均行权价格在0至3.4美元之间。

二、不同层级核心员工的股权激励模式
美的集团成立于1968年,是一家以消费电器、暖通空调、机器人与自动化系统、智能供应链为主营业务的科技集团,提供多元化的产品种类与服务。美的以科技尽善,生活尽美为企业愿景,将联动人与万物,启迪美的世界作为自身使命,恪守敢知未来的价值观,致力创造美好生活。
美的作为主要家电品类皆占据领导地位的全球家电行业龙头企业,在2017年,美的迎来史上最漂亮的营收成绩单,实现营收2407亿,同比增长达到51%。在家电行业整体发展不景气的情况下,美的集团依然保持业绩高增长,与其出色的公司治理机制以及全方位股权激励计划的作用是分不开的。

1、美的多层次股权激励详情
美的集团在2013年9月18日上市后,仅四个月便推出了针对两位高管和693位中基层管理人员的期权计划,之后每年滚动推出期权激励。2015年至今,美的又实施了两期限制性股票激励及四期核心管理团队持股计划,多次捆绑使股权激励不断强化。
美的通过多期激励计划,搭建了经营层与全体股东利益一致的股权架构及长短期激励与约束相统一的激励体系,多年探索形成了极具美的特色的多层次激励生态圈。

1.1 合伙人计划:针对高管层级
截止2018年底,美的集团共推出四期核心管理团队持股计划(即合伙人计划)。
在合伙人计划实施之前,美的集团核心管理团队的薪酬结构为基本年薪+业绩奖金,薪酬结构较为单一,缺乏长期激励。美的在市场不断变动,人才竞争更加激烈的情况下,没有选择直接提升核心管理团队薪酬,而是通过合伙人计划激励高层。
美的合伙人持股计划本质上为业绩股票,针对公司总裁及总经理级别高管,从公司利润中计提专项基金在二级市场购买股票,根据考核结果发放给核心高管的方式,促进公司经理人向合伙人的身份转变,凝聚一批具备共同价值观的时代奋斗者和事业带头人,促进公司长期稳健发展。
公司高管和公司整体业绩直接相关,美的选择了由公司通过计提专项基金去持股的方式来对其进行深度绑定和激励,高管通过每年提高公司业绩获得更多股票,从长期来看,实际是需要通过将公司价值持续提升,才能获得较大激励收益,考核指标也会引导高管和股东利益趋向一致,分期归属的设置又加深了绑定。
美的合伙人计划有多重优势,对于参与合伙人持股计划的高层来讲,通过长期股权激励激发其长期服务意愿,保持了公司核心团队的稳定性。对公司来讲,一方面业绩股票的实质性质彰显管理层对公司长期发展的信心,有利于维护公司股价稳定;另一方面,合伙人机制这一股权激励方式和美的的国际化扩张战略紧密联系,美的集团吸收美日籍高管加入合伙人计划,被收购的国际企业也可以加入美的合伙人平台,并制定合伙人持股计划。

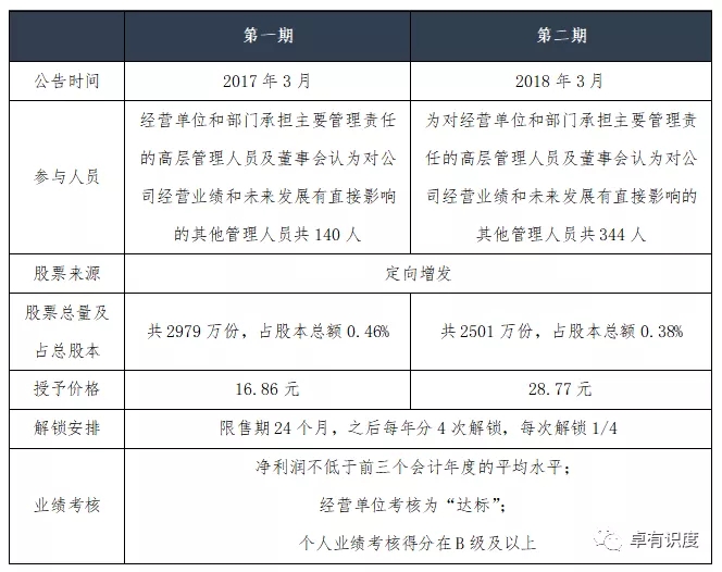
1.2 限制性股票计划:针对中层管理者
截止2018年底,美的集团共推出两期限制性股票激励计划。
美的集团在2017年3月首次推出限制性股票激励计划,主要针对的是美的的中层管理者,股票来源为美的集团向激励对象定向发行新股,资金为员工自筹,总体来说是上市公司较为规范化的股权激励方案。
参与限制性股票激励的人员主要是中高层,这部分人员需要每年能够看到收益的激励力度和形式,虽然稳定性没有合伙人持股计划高但对公司短中期业绩达成有直接影响。而限制性股票可以以市价的半价给予激励对象股票,激励力度强,同时和期权相比需要提前出资,绑定性也更强。同时,限制性股票一定意义上是全方位激励模式的补充,加大了对中层的激励力度,使得美的股权激励体系更加完善。

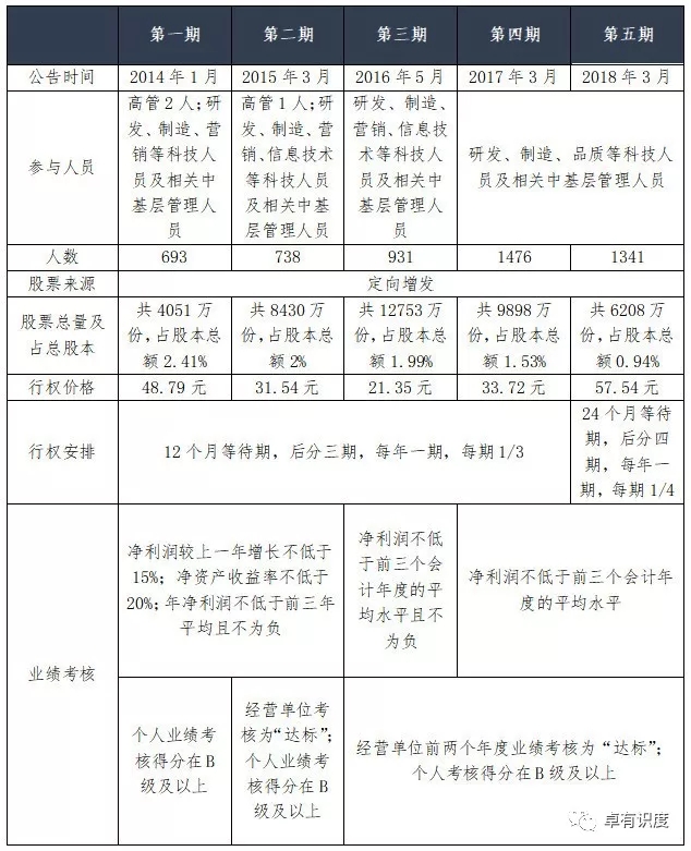
1.3 期权计划:针对核心骨干
截止2018年底,美的集团共推出五期股票期权激励计划。
期权计划是美的最早推出的股权激励计划,从2014年起,美的每年推出一期股票期权激励方案,基于公司产品领先、效率驱动、全球经营的战略,本着向经营一线倾斜、向产品与用户相关的业务骨干倾斜的原则,制定股票期权激励计划。因此,期权计划侧重于研发、制造、品质等科技人员及相关中基层人员。期权实施时间最久,更加具有普惠性质,而从这五期计划的变动中,也能看出美的集团期权计划和其战略的紧密结合。
激励人员变动:2015年美的集团与小米建立战略合作关系之后,开始了新一轮的期权激励,激励对象加入了信息技术业务骨干;2016年成立机器人事业部,开始重点拓展业务发展新方向-智能制造,本年度激励对象范围侧重于研发、品质、制造、用户与市场及相关骨干人员;2017年起从重营销向重品质转变,期权计划剔除了营销骨干,而加入了品质骨干。
考核指标变动:从2015年起,期权激励计划考核指标的变动也较为明显,由于国内家电行业整体发展受限,行业从高速发展转为中高速发展,公司从追求规模到追求质量,考核条件从净利润增长率不低于15%到净利润不低于前三年平均值,其他层面亦有所调整。同时美的集团进一步深化组织改造,缩减了公司层级,实行小集团大事业部的策略,实行扁平化组织架构,弱化集团,强调单位经营,这个原因使得公司期权激励计划考核指标有所变化,弱化集团指标,强调单位经营,考核指标从公司、个人两层结构变为公司、经营单位(事业部)、个人三层结构,一定程度上避免了搭便车现象的发生。

2、美的股权激励的启示
美的集团股权激励体系的启示主要有两点:
首先,根据行业背景变化以及公司战略调整,不断推出符合公司发展的激励计划,选择恰当的激励对象、考核机制等,根据公司不同时期的不同背景进行及时调整,从而使得股权激励能够利用其不同期的变化去推动企业战略的实现,提高员工凝聚力与忠诚度,推动经营绩效的提升。
其次,美的集团不同层次股权激励方式选择。美的集团应用了与其自身状况相适应的模式,十一次股权激励使美的形成了三个激励层次:美的合伙人计划本质为业绩股票,通过分享公司业绩增长收益,深度绑定高管;限制性股票则高风险高收益,需提前出资,提升了中层管理者粘度;股票期权不断扩容和向下延伸,低收益但风险性也低,更适用于风险承受能力较差的业务骨干。
上市公司在设计股权激励时,针对不同的群体适用何种激励模式需要考虑激励约束性、出资风险承受能力等,是多方制衡的结果,应遵循核心对象重点激励原则,个量分配呈现梯度又兼顾激励力度。