经管之家App
让优质教育人人可得
立即打开
全部版块
我的主页
›
论坛
›
新商科论坛 四区(原工商管理论坛)
›
行业分析报告
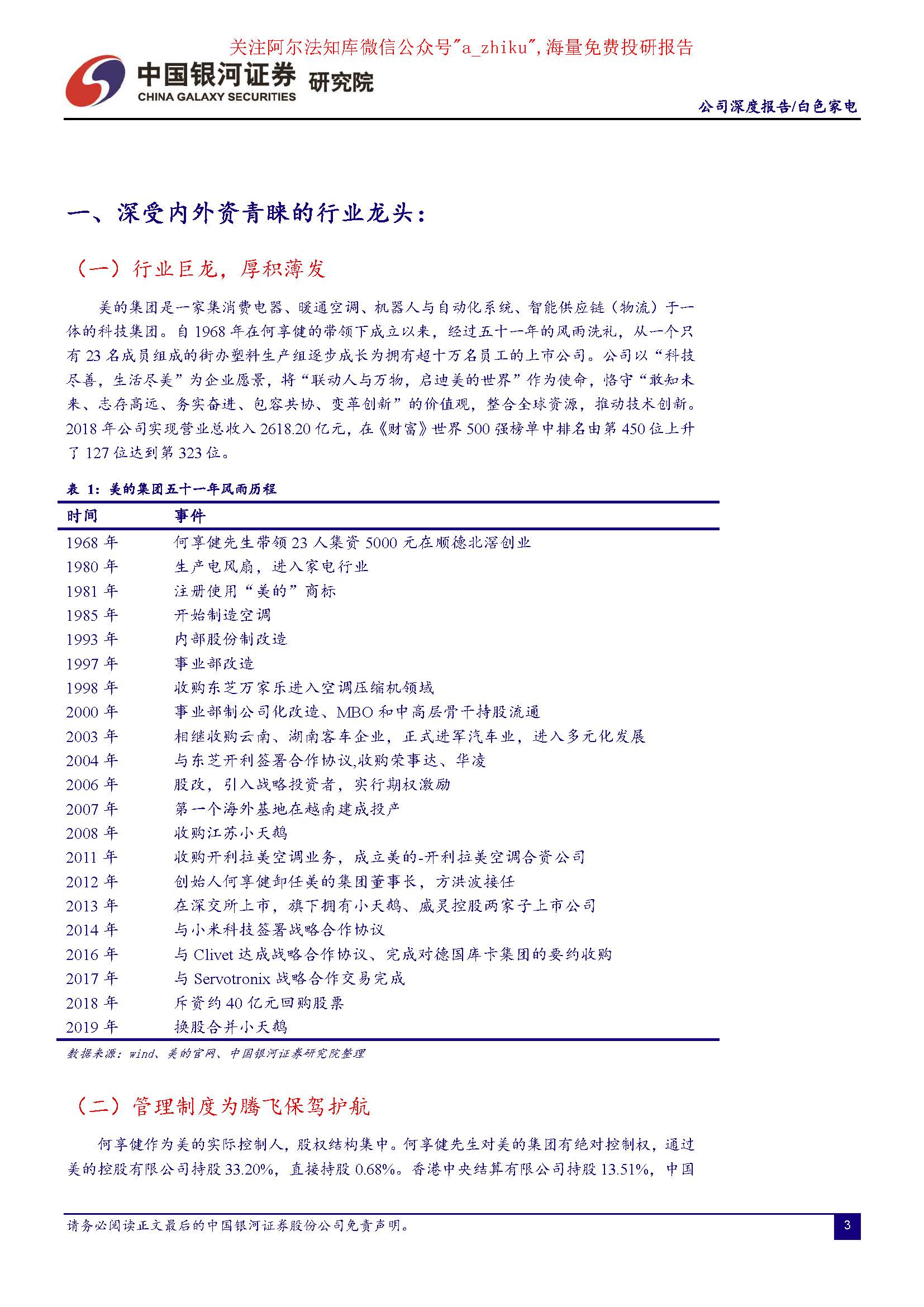
美的集团-000333-多元发展的家电行业航母
楼主
lindsey3735
480
0
收藏
2019-08-29
美的集团-000333-多元发展的家电行业航母-20190815-银河证券-37页.pdf
大小:(1.59 MB)
只需: 3 个论坛币
马上下载
扫码加我 拉你入群
请注明:姓名-公司-职位
以便审核进群资格,未注明则拒绝
栏目导航
行业分析报告
产业经济学
新手入门区
经管文库(原现金交易版)
企业分析报告
学术道德监督
热门文章
表格结构数据特征与CDA数据分析师:精准适配 ...
CDA 认证考试大纲 2025 重磅更新:一二级考 ...
新宏观丨豆包,谁是传统经济学的最大反对派
硅光芯片代工爆发式增长,重构全球半导体产 ...
新发展经济学(三):精神与物质
数论I : Fermat的梦想和类域论
γ-戊内酯(GVL)市场洞察:至2032年将攀升 ...
失去的三十年:平成日本经济史(【日】野口 ...
表格结构数据的核心特征及具象实例解析
2026中信里昂风水指数
推荐文章
2026JG学术冬训营:从Stata初高到Python机器 ...
【必看】【本版版规,欢迎发悬赏贴求助】
26年寒假天津站|Gemini论文写作&数据分析 ...
关于如何利用文献的若干建议
关于学术研究和论文发表的一些建议
关于科研中如何学习基础知识的一些建议 (一 ...
一个自编的经济学建模小案例 --写给授课本科 ...
AI智能体赋能教学改革: 全国AI教育教学应用 ...
2025中国AIoT产业全景图谱报告-406页
关于文献求助的一些建议
说点什么
分享
微信
QQ空间
QQ
微博
扫码加好友,拉您进群
各岗位、行业、专业交流群