全部版块 我的主页
论坛 金融投资论坛 六区 金融实务版 投行专版
1670 2
2019-09-03

跨境电商,一个离我们似近又远的行业,我们可以轻松地在亚马逊网站下单购买充电宝为其贡献一单业务,但未必熟悉其经营模式及盈利方式。跨境电商一般具有轻资产、融资需求高、依靠第三方电商平台运营等特点,因A股审核门槛提高及严格审核的大环境,该行业直接境内上市的难度较大,通过重大资产重组成为上市公司子公司方式实现曲线上市按2018年的审核情况应该是鼓励的方式,2018年跨境电商行业有三例(通拓科技、泽宝股份、有棵树)成功登陆A股资本市场。本文将以2017-2018年发生的七个跨境电商重大资产重组案例作为研究标本,从监管部门的反馈意见里梳理了八个法律问题关键词,并探讨相应的解决方案,以期能从行业业务和交易要素两个层面明晰跨境电商并购重组常见及难点问题。

----------------------------案例标本(2017-2018年度)------------------------

640.webp (25).jpg

注:除浔兴股份、山鼎设计为现金收购外,其他案例均为发行股份及支付现金暨配套融资。

一、行业及业务层面

标的公司的行业与业务一般是并购重组项目关注点,特别是跨境电商行业业务具有特殊性,把握其中关键要点可以快速发现其中涉及的法律问题及风险。

进出口方向:跨境电子商务区分出口跨境电子商务和进口跨境电子商务。本文选取的案例标本均为出口跨境电子商务。

目标客户:根据跨境电商企业目标客户的差异,可将跨境电商交易分为B2B和B2C。近年来,B2C交易规模增长较快。

经营模式:第一类B2B模式下的信息服务平台;第二类是B2B模式下的交易服务平台;第三类是B2C模式下的平台型网站;第四类B2C模式下的自营型电商企业,B2C自营电商企业主要通过自营电商网站或第三方电商平台向终端消费者销售商品,平台对其经营的产品进行统一生产或采购、产品展示、在线交易,并通过物流配送将商品投放到最终消费者群体。案例标本主要为第四类,通过自营网站或第三方平台展示商品并支持在线交易。

盈利方式:获取购销差价。

交易流程:以自营型B2C电商为例,其商品出口业务流程如下:生产商或制造商将生产的商品销售给自营电商企业,电商企业通过在自营网站或第三方跨境电商平台上上线展示,在商品被选购下单并完成支付后,跨境电商企业将商品交付给物流企业进行投递,经过两次(出口国和进口国)海关通关商检后,最终送达消费者或企业手中,也有的跨境电商企业直接与第三方综合服务平台合作,让第三方综合服务平台代办物流、通关商检等一系列环节,构成了整个跨境电商交易的过程。流程图如下: 640.webp (24).jpg

具体的监管部门反馈问题可以归纳为如下六个关键词:

关键词一:业务资质

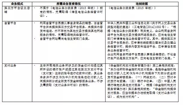
跨境电商属于轻资产行业,一般通过第三方平台或自营平台经营,是否需取得相关资质是审核关注的问题之一。参考案例标本,跨境电商主要业务类型及对应业务资质情况总结如下: 640.webp (23).jpg


关键词二:第三方开店

以第三方主体名义开设店铺的营销模式是跨境电商行业的普遍做法,具体做法是标的公司或其子公司与相关第三方签订《信息使用授权协议》,约定第三方信息授权主体同意标的公司或其子公司使用其信息注册第三方平台店铺账号,该等店铺的实际权益人(包括但不限于所有权、知识产权、经营权、管理权、收益权及处分权)为标的公司或其子公司,标的公司或其子公司实际控制、营运该等店铺,并享有对该等店铺的所有权、知识产权、使用权、管理权、运营权、收益权及处分权。第三方主体名义开店的原因主要是第三方电商平台对于单个公司开设多个网店审批流程较复杂,标的公司主要目的是快速开拓不同产品的销售渠道,扩大业务规模采取该方式。

第三方电商但平台本身并未禁止运营团队或公司以第三方主体名义开设店铺的行为,被第三方电商平台处罚的可能性较低。相关案例也论述标的公司对第三方已经采取有效的管控措施的(标的公司或其子公司与相关第三方签订相关协议,约定公司拥有卖家平台账户一切日常经营事务的管理权和店铺收益权,保障其对该等店铺及支付平台账号的所有权及相关权益)。

尽管如此,监管机构并不认可该业务模式,存在第三方开店情况均要求进行整改(通过转让或关闭店铺的方式减少第三方主体名义开设的店铺),并且对整改措施、实施进展、整改对标的资产业绩保持关注。在通拓科技案例中,并购重组委要求“申请人进一步说明对以第三方名义开设店铺情况的风险控制措施”。有棵树案例,并购重组委的问题之一为“要求申请人补充披露“第三方名义网站”的整改计划和进展情况及可能存在的风险”。

相应整改措施一般为:(1)根据报告期内的业绩情况、销售品类等对所有第三方名义店铺进行归类梳理,对未有效利用的储备店铺和未孵化成功的小微型店铺进行整合和关停。(2)将以个人名义注册的第三方名义店铺由个人店铺升级为注册信息为目标公司及其子公司的公司店铺。(3)目标公司及其子公司分批次逐步收购第三方主体名义开设店铺的主体公司相关股权,实现店铺的注册主体均为目标公司及其子公司的整改目标。

关键词三:刷评

刷评以支付佣金的形式邀请网红或专业人士在无真实交易背景下对其新店铺或新品类进行评论的情形,是电商行业常见的一种营销方式。刷评属于不规范营销行为的一种,存在潜在纠纷或处罚的风险,参考通拓科技案例,整改的方式为(1)采用新品赠送的营销方式(即免费赠送新品给网红或专业人士试用,并请其使用后发表真实评论)来代替、规范之前的刷评营销方式。(2)开展自上而下的分层整改工作,强化对营销总监、业务经理、店铺管理人员的合规培训,提高其合规意识。(3)实际控制人出具相关承诺:“若通拓科技及其子公司因营销行为不规范而受到投诉、处罚或产生其他纠纷的,所有因此造成的损失及产生的费用均由通拓科技实际控制人共同承担”。

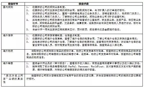
关键词四:境外销售核查

跨境电商涉及跨境出口不可避免要谈及境外销售核查,这属于三方中介都要核查的事项,作为律师应该核查到何种程度才达到勤勉尽责标准?针对交易流程中的国内采购、海外库存、海外销售、物流环节,主要核查手段总结如下:

关键词五:贸易政策影响

跨境电商主要客户在欧美、日本等地,受贸易政策影响较大,2018年中美贸易战打响,在2018年9 月17日(美国时间),美国宣布对来自中国的2000亿美元商品征收关税(“2000 亿清单”)。该清单生效日为2018年9月24日,截止2018年年底税率10%。自2019年1月1日税率调整为25%。美国关税政策的变化将直接对标的资产经营活动和盈利能力产生影响。根据比对出口美国商品的海关编码与征收关税清单的编码,有棵树反馈回复意见:出口美国的部分商品涉及本次清单占有棵树商品总量和收入总额的比例较小,未对有棵树的经营业务和持续盈利能力产生重大不利影响。泽宝股份反馈回复意见:2018年1-8月受影响SKU数量占总营业收入比例为14.77%,对标的公司盈利有一定影响。上述两个重组均在2018年12月过会,可见美国调整征收关税政策的不利影响并未构成跨境电商重组的实质性障碍。

笔者理解作为重组的实质条件之一仅要求“有利于”上市公司增强持续经营能力,并不等于“保证”上市公司增强盈利能力。“有利于”是一个趋势判断,可以结合标的公司报告期业绩表现、合规经营情况等作出合理预期。另外标的公司成为上市公司子公司后,如何最大程度实现提升盈利能力的目标不仅需要标的公司努力,还需上市公司后续在业务、资产、财务、机构、人员等方面制定整合计划并予以落实。

关键词六 跨行业并购上市后管理

由于跨境电商的行业发展前景好,上市公司通过收购的方式切入该领域,7个案例中6个属于跨行业并购,较同行业并购,跨行业并购存在潜在收购整合风险,如何有效对标的公司进行整合发挥并购重组“1+1>2”效应,监管部门关注:(1)补充披露本次交易在业务、资产、财务、人员、机构等方面的整合计划、整合风险以及相应的管理控制措施;(2)结合上市公司实际控制人、管理团队的经历和背景,进一步补充披露本次重组后对标的资产进行整合及管控相关措施的可实现性。(3)补充披露上市公司和标的资产是否存在协同效应。

二、交易要素层面

交易对方、被收购方标的公司、收购方上市公司是重组中三个重要的要素,监管部门的问询及反馈问题主要围绕其中进行提问。

关键词七 交易对方核查

重组项目交易对方的核查一直是审核重点,跨境电商行业处在高速发展通道之中,需要大量资金来满足高速增长的业务需求(如需要投入大量资金用于扩展商品品类和数量、用于全球范围内的仓储物流体系铺设以及用于庞大的信息化系统建设及优化)。资金密集型行业一般经历多轮融资,股东包含多名基金投资人(如通拓科技17名,有棵树14名,泽宝股份15名),较其他行业,交易对方的核查难度更大,常见问题回复要点总结如下: 640.webp (1).jpg



附件列表
640.webp (21).jpg

原图尺寸 264.25 KB

640.webp (21).jpg

640.webp (22).jpg

原图尺寸 203.52 KB

640.webp (22).jpg

640.webp (2).jpg

原图尺寸 134.45 KB

640.webp (2).jpg

640.webp.jpg

原图尺寸 799.88 KB

640.webp.jpg

二维码

扫码加我 拉你入群

请注明:姓名-公司-职位

以便审核进群资格,未注明则拒绝

全部回复
2019-9-3 15:23:06
关键词八 标的公司特点

除交易对方,标的公司也是重组监管审核的关注点,本文选取的案例标本中标的公司基于融资或业务发展需求,曾有搭建VIE协议控制架构美国上市计划或曾在新三板挂牌,这些特点带来监管部门关注的以下问题:

1、VIE红筹架构的拆除

标本案例中天泽信息、星徽精密存在拆除VIE协议架构。证监会曾于2015年12月18日发布《关于重大资产重组中标的资产曾拆除VIE协议控制架构的信息披露要求的相关问题与解答》对重大资产重组中,如拟购买的标的资产历史上曾拆除VIE协议控制架构提出信息披露要求并列为重点关注问题:(1)VIE架构搭建及拆除过程履行的外资、外汇、税收等法律法规规定的必要手续情况。(2)境外架构是否彻底拆除,拆除后标的资产股权是否清晰,是否存在诉讼等法律风险,是否存在影响标的资产独立性的协议或其他安排。

除上述例行问题外,笔者留意到监管部门也关注(1)境外架构拆除后是否存在不同类型的股权及对标的资产控制权结构的影响;(2)境外架构拆除中涉及的股权回购价款是否全部支付,增资资金是否全部到位。

2、新三板公司终止挂牌

新三板公司参与被收购方参与上市公司重大资产处重组,一般选择摘牌,原因是《全国中小企业股份转让系统业务规则(试行)》对控股股东及实际控制人股份转让的限制:挂牌公司控股股东及实际控制人在挂牌前直接或间接持有的股票分三批解除转让限制,每批解除转让限制的数量均为其挂牌前所持股票的三分之一,解除转让限制的时间分别为挂牌之日、挂牌期满一年和两年。

有棵树于2016年4月6日在全国中小企业股份转让系统挂牌,挂牌未满3年,为避免交易资产过户或者转移存在法律障碍,加快本次重组的进程,保障标的资产的顺利过户,因此有棵树根据收购方案的需要,向全国中小企业股份转让系统申请终止挂牌。

有棵树在启动本次重组前已终止新三板挂牌(2017年9月18日),新三板跨境电商值得关注的问题:(1)标的资产股东方决定终止挂牌的原因;(2)标的资产在股转系统挂牌以来信息披露的合规性;(3)本次重组披露信息与挂牌期间披露信息是否存在差异;(4)本次交易估值与标的资产在全国中小企业股份转让系统挂牌期间市值的差异情况及合理性。

二维码

扫码加我 拉你入群

请注明:姓名-公司-职位

以便审核进群资格,未注明则拒绝

栏目导航
热门文章
推荐文章

说点什么

分享

扫码加好友,拉您进群
各岗位、行业、专业交流群