经管之家App
让优质教育人人可得
立即打开
全部版块
我的主页
›
论坛
›
金融投资论坛 六区
›
金融实务版
›
投行专版
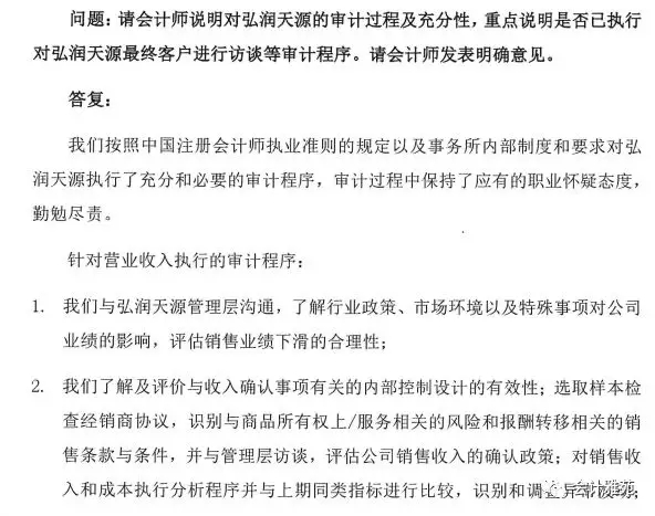
经销商模式下会计师未对终端客户函证和走访的说明
楼主
杨明凡
1355
0
收藏
2019-09-04
扫码加我 拉你入群
请注明:姓名-公司-职位
以便审核进群资格,未注明则拒绝
栏目导航
投行专版
经管文库(原现金交易版)
数据交流中心
金融学(理论版)
论文版
世界经济与国际贸易
热门文章
告别熬夜头秃!3天论文特训,实现从“无从下 ...
一点写代码的心得:“你可别再重构了!”
助力高阶认证备考!CDA 三级新上线第一套官 ...
CDA数据分析脱产就业班于2025年12月08日开班 ...
《财经论丛》投稿与录用过程
如盈财女:1.15今日黄金、原油反弹拉高继续 ...
英伟达CES+2026PPT:计算的炼金术PART1:物 ...
人工智能—历史、现状和未来
贾俊平《统计学》考点精讲+讲义
全球高校名单数据
推荐文章
【必看】【本版版规,欢迎发悬赏贴求助】
26年寒假天津站|Gemini论文写作&数据分析 ...
2026JG学术冬训营:从Stata初高到Python机器 ...
关于如何利用文献的若干建议
关于学术研究和论文发表的一些建议
关于科研中如何学习基础知识的一些建议 (一 ...
一个自编的经济学建模小案例 --写给授课本科 ...
AI智能体赋能教学改革: 全国AI教育教学应用 ...
2025中国AIoT产业全景图谱报告-406页
关于文献求助的一些建议
说点什么
分享
微信
QQ空间
QQ
微博
扫码加好友,拉您进群
各岗位、行业、专业交流群