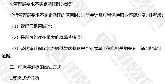
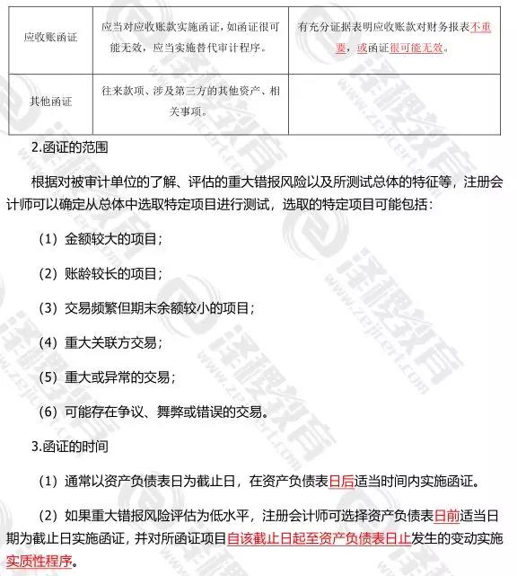
经管之家App
让优质教育人人可得
立即打开
全部版块
我的主页
›
论坛
›
经管考试 九区
›
经管考证
›
金融类
泽稷:《审计》知识重点:函证
楼主
xuyshn
545
0
收藏
2019-09-05
附件列表
微信图片_20190905165502.jpg
原图尺寸 73.2 KB
扫码加我 拉你入群
请注明:姓名-公司-职位
以便审核进群资格,未注明则拒绝
栏目导航
金融类
经管文库
stata专版
行业分析报告
文献求助专区
数据交流中心
热门文章
新宏观丨扩大内需的最大障碍是什么?
现代数学译丛14非线性最优化基础
现代数学译丛10 调和分析基础教程
2026年Stata初高级寒假班—AI赋能+原理+操作 ...
一文了解11种最常见的机器学习算法应用场景
CDA数据分析师实战核心:假设检验的逻辑、方 ...
CDA数据分析脱产就业班于2025年12月08日开班 ...
江苏统计年鉴2025(Excel格式)
2026年中国经济展望:大国博弈,科技领航
元旦致辞:以初心,敬新岁,二十载,再启航 ...
推荐文章
26年寒假天津站|Gemini论文写作&数据分析 ...
2026JG学术冬训营:从Stata初高到Python机器 ...
关于如何利用文献的若干建议
关于学术研究和论文发表的一些建议
关于科研中如何学习基础知识的一些建议 (一 ...
一个自编的经济学建模小案例 --写给授课本科 ...
AI智能体赋能教学改革: 全国AI教育教学应用 ...
2025中国AIoT产业全景图谱报告-406页
关于文献求助的一些建议
几种免费下载文献的方法----我的文献应助经
说点什么
分享
微信
QQ空间
QQ
微博
扫码加好友,拉您进群
各岗位、行业、专业交流群