全部版块 我的主页
论坛 金融投资论坛 六区 金融实务版 投行专版
1361 0
2019-09-06
董秘可不再由高管兼任,证代买卖股票可不再单独披露——深主板中小板规范运作指引多处修改

2019年8月30日,深圳证券交易所发布《深圳证券交易所上市公司规范运作指引(2019年修订)(征求意见稿)》,修订了《深圳证券交易所主板上市公司规范运作指引》和《深圳证券交易所中小企业板上市公司规范运作指引》,具体增加、减少以及变更条款如下:


一、深主板


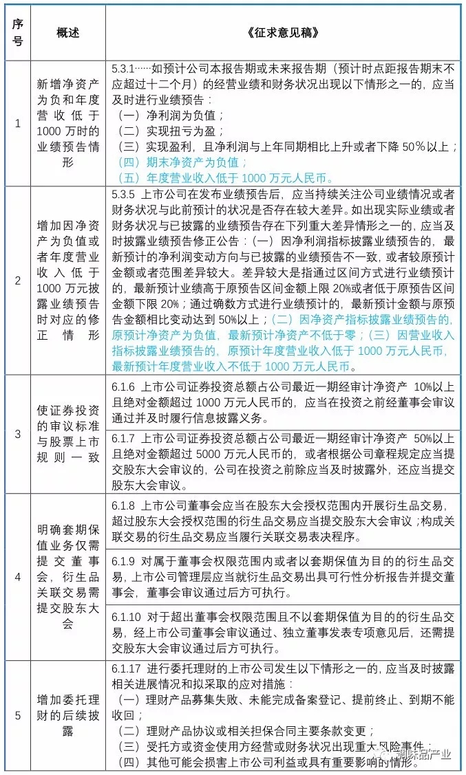
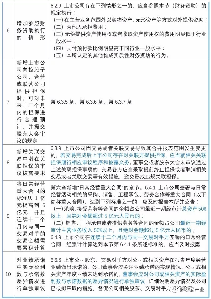
1、深主板增加的主要条款

640.webp (14).jpg


2、深主板删除的主要条款

640.webp (13).jpg

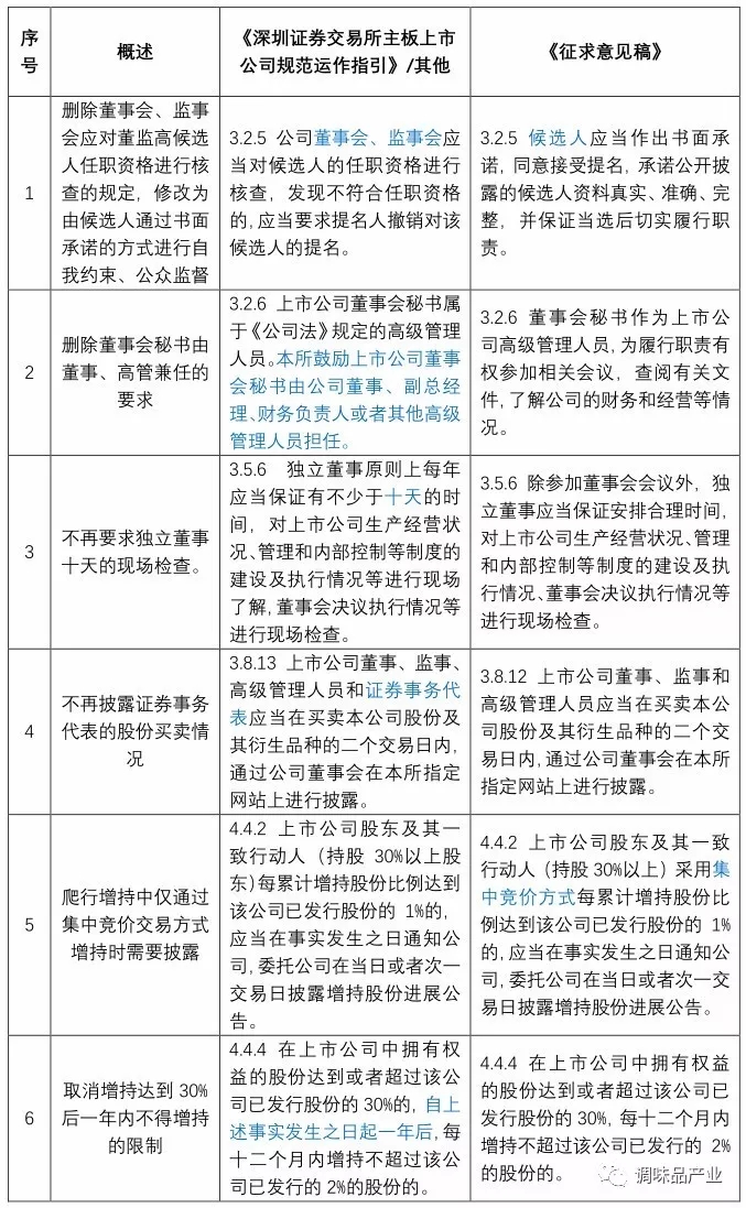
3、深主板变更的主要条款

640.webp (12).jpg 640.webp (11).jpg 640.webp (10).jpg 640.webp (9).jpg

二、中小板

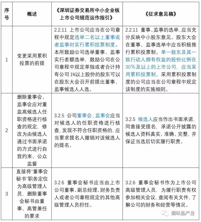
1、中小板增加的主要条款

640.webp (8).jpg 640.webp (7).jpg

2、中小板删除的主要条款

640.webp (6).jpg


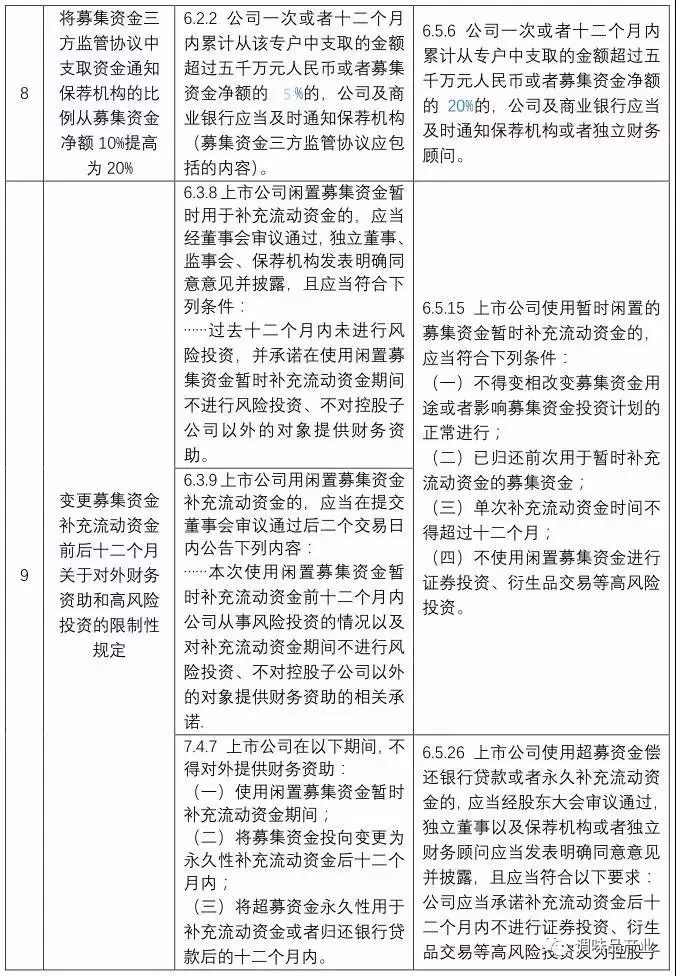
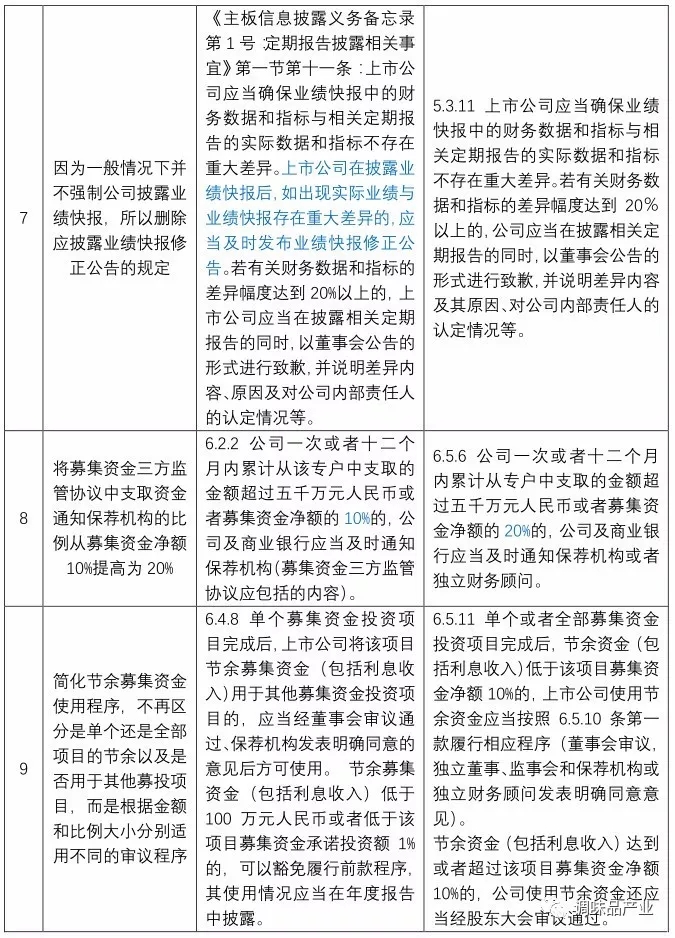
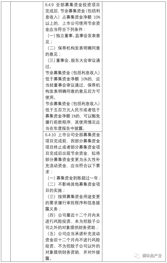
3、中小板变更的条款

640.webp (5).jpg 640.webp (4).jpg 640.webp (3).jpg 640.webp (2).jpg 640.webp (1).jpg 640.webp.jpg




二维码

扫码加我 拉你入群

请注明:姓名-公司-职位

以便审核进群资格,未注明则拒绝

栏目导航
热门文章
推荐文章

说点什么

分享

扫码加好友,拉您进群
各岗位、行业、专业交流群