全部版块 我的主页
论坛 提问 悬赏 求职 新闻 读书 功能一区 经管百科 爱问频道
5444 0
2019-09-14
求以下参考书籍的信息,包括书籍名称,作者,译者,出版社;最好附上图片。
希望有大神免费解答。知道一本算一本,欢迎下方留言!
楼主在此不胜感激,谢谢!
以下是从清华大学官网Copy来的本科培养方案。

【共同专业基础课】
30510833 经济学原理(1);
30510803 经济学原理(2) ;
30510123 会计学原理 ;
30510842 信息管理导论 ;

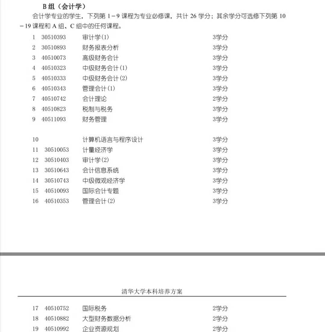
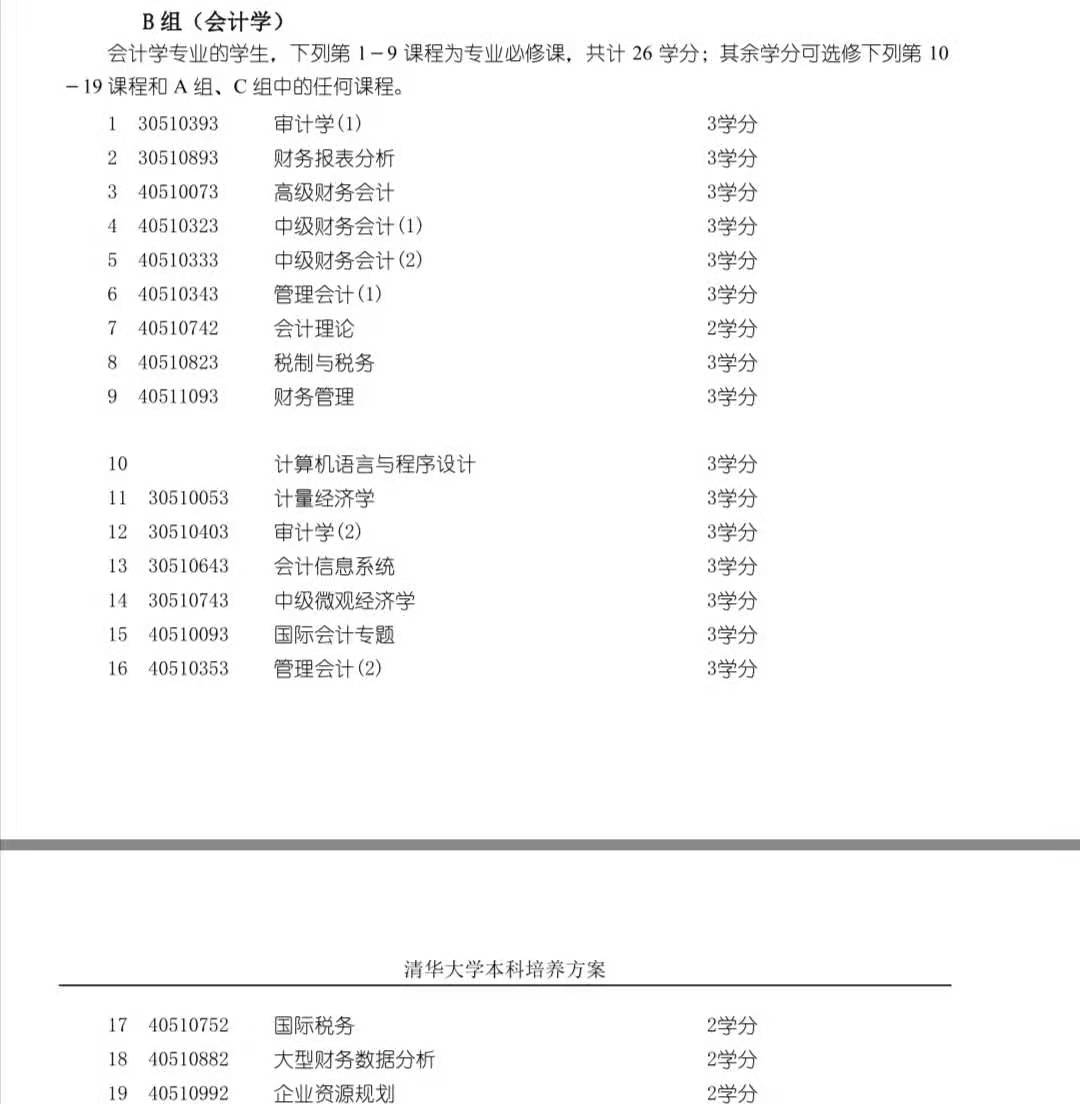
【会计学专业】
会计学专业的学生,下列第 1-9 课程为专业必修课,共计 26 学分;其余学分可选修下列第 10
-19 课程和 A 组、C 组中的任何课程。
1 30510393 审计学(1)
2 30510893 财务报表分析
3 40510073 高级财务会计
4 40510323 中级财务会计(1)
5 40510333 中级财务会计(2)
6 40510343 管理会计(1)
7 40510742 会计理论
8 40510823 税制与税务
9 40511093 财务管理
10 计算机语言与程序设计
11 30510053 计量经济学
12 30510403 审计学(2)
13 30510643 会计信息系统
14 30510743 中级微观经济学
15 40510093 国际会计专题
16 40510353 管理会计(2)
清华大学本科培养方案
17 40510752 国际税务
18 40510882 大型财务数据分析
19 40510992 企业资源规划

【经济与金融,含保险方向】
经济与金融(含保险方向)专业的学生,下列第1-8课程为专业必修课,共计24学分;其余学
分可选修下列第9-45课程和A组、B组中的任何课程。选择保险方向的学生除本课组的专业必修课
外,还必修第40-44课程。
1 30510073 公共财政学
2 40511423 投资学
3 30510523 货币银行学
4 30510743 中级微观经济学
5 30510763 中级宏观经济学
6 30510973 计量经济学(1)
7 30511053 公司金融
8 40511033 政治经济学
9 10510064 实分析
10 30510863 发展经济学
11 30510883 经济增长
12 30510953 经济思想史
13 30510962 金融机构
14 30511003 经济统计学
15 30511013 国际金融市场
16 30511033 金融经济学导论
17 40510293 金融工程导论
18 40511472 中级财务会计
19 40510652 组织设计与人力资源经济学
20 40511442 实证金融学
21 40510763 国际经济学
22 40510943 产业组织理论
23 40510973 劳动经济学
24 40510983 中国经济专题
25 40511003 环境与资源经济学
26 40511082 金融风险管理
27 40511103 博弈论
28 40511123 金融学专题研究
29 40511133 计量经济学(2)
30 40511192 房地产金融
31 40511202 国际商务
32 40511223 行为经济学
33 40511242 公司金融案例分析
34 40511263 固定收益证券分析
35 40511313 中级金融理论
36 金融学理论与实践
清华大学本科培养方案
37 40511342 经济周期分析
38 40511353 中国经济史
39 中国金融系列专题(暂定)
40 30510983 风险管理与保险概论
41 40510633 人身与健康保险
42 40510682 社会保险
43 40510693 财产与责任保险
44 40511373 精算学(1)
45 40511402 精算学(2)

【数学】
微积分课组:
10421055    微积分A(1) ;
10421065    微积分A(2);
10420874    一元微积分;
10420884    多元微积分;
10420963    大学数学(1)(社科类);
10420973    大学数学(2)(社科类);
线性代数课组:
10421094    线性代数(1) ;
10421123    线性代数;
10421113    线性代数(社科类);
概率论:
10510134    概率论与数理统计;
【通识教育】
10510123     中国文明;
10510103     西方文明;
10510173   批判性思维与道德推理 ;
30700313     心理学概论;
30700283     社会学概论 ;
40700143     社会网分析;
40700273     政治学概论;
10510112     中国与世界:法律传统 ;
30511062     中国与世界:制度演变;
40511462     中国与世界:历史视角;
10510222     中国与世界:中国与世界的发展大势及其影响;
10700083     民主的历程;
10430205 物理学导论;
10431014 物理学概论;
10450012 现代生物学导论;
00450182 生命科学简史;

【学生自主发展课程】
学生可以选修清华大学内任何院系的任何课程。经管学院开设的任选课程包括:
1 30510702 商法原理与实务
2 30510732 管理学原理
3 30510812 营销管理
4 30510912 商务沟通
5 30510992 战略管理
6 31510042 工业生产概论(1)
7 31510052 工业生产概论(2)
8 40510962 职业发展规划
9 40511012 商务案例分析
10 40511022 全球化商务管理实践
11 40511291 领导力提升
12 40511392 营销原理
13 40511502 管理科学与工程科研导论
清华大学本科培养方案
14 80516401 朱镕基经济管理理论与实践
附件列表
自主发展课程.jpg

原图尺寸 60.15 KB

清华大学经济管理学院本科教育

清华大学经济管理学院本科教育

通识教育.png

原图尺寸 16.87 KB

清华大学经济管理学院本科教育

清华大学经济管理学院本科教育

数学.png

原图尺寸 20.06 KB

清华大学经济管理学院本科教育

清华大学经济管理学院本科教育

会计学.jpg

原图尺寸 74.65 KB

清华大学经济管理学院本科教育

清华大学经济管理学院本科教育

本科-经济与金融.jpg

原图尺寸 151.43 KB

清华大学经济管理学院本科教育

清华大学经济管理学院本科教育

自主发展课程.jpg

原图尺寸 60.15 KB

自主发展课程.jpg

通识教育.png

原图尺寸 16.87 KB

通识教育.png

数学.png

原图尺寸 20.06 KB

数学.png

会计学.jpg

原图尺寸 74.65 KB

会计学.jpg

本科-经济与金融.jpg

原图尺寸 151.43 KB

本科-经济与金融.jpg

二维码

扫码加我 拉你入群

请注明:姓名-公司-职位

以便审核进群资格,未注明则拒绝

栏目导航
热门文章
推荐文章

说点什么

分享

扫码加好友,拉您进群
各岗位、行业、专业交流群