全部版块 我的主页
论坛 经管考试 九区 经管大学堂
1060 1
2019-09-26

资质是个人所具有的与工作相关的一种特征,正是这种特征产生了不同信用等级的差异。资质是一个人或个体的基本特征,目前有些公司出具的产品,能够根据客群给予的某些方面的数据情况,给不同的资质的客户评级。以下我们来接下来个人资质应该从哪些方面来划分。



在行业火热时期,某现金贷公司里,实行一套简单的风险流程方案+一套标准化的系统就能实现自动化放款了。

图片1.jpg

因篇幅有限,今天我们就来说一下贷前准入模型。贷中与贷后的两个模块,在我们之前的文章里或多或少已部分涉及,有兴趣的可以翻阅。
准入模块里重要的是黑名单库跟个人资质。黑名单库是有自家公司的内部黑名单,包括客户在自家平台发生过不良的客群或者上过共债平台的客群,另一些是外部黑名单。
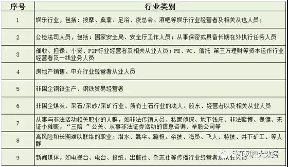
在黑名单外,有些公司还会将客户涉及的行业也做成相关的拒绝类规则。行业类别,就是我们筛选客群的标准,比如什么类型的客群准入客群什么类似的客群能作为目标客户,目前在业内比较相通的行业拒绝类别如下,一份目前在业内流传较广的禁入职业如下

图片2.jpg

虽然以上的各种高风险类型有些看似不错的职业来现金贷看来都是高危险。但有时我们要判断客户的职业确实不容易,根据客户单方面填写的信息来判断的职业的真实性也委实不太可靠。所以这个时候,就需要结合个人资质类的产品,进行判断。

而个人资质部分,就是各类产品的敲门砖,也是天花板。个人资质的好坏直接,决定了 ,银行或者信贷公司是否敢向你发放贷款。

但如今,这散门就快要被关上了。随着大数据行业的清洗,越来越多的资质类的产品陷入了不能用又不敢用的情况。


但能不能用是另一回事,这不妨碍相关的个人资质维度的学习,了解一份个人资质是由哪些相关的维度组成。以下我们借鉴一份三方的数据,详细分析一份个人资质的数据。


个人资质的组成由查询用户消费、收入、资产、职业等信息,对用户消费等级、消费偏好、收入稳定性、职业等信息进行评估,对银行卡消费情况的统计评估,展示1/3/6/12个月(自然月)支付行为情况。


一.资产情况

是否有房产/车产预测预测

资产的预测,是对客户资质重要能力的衡量。


二.消费能力评估

月均消费能力

月均消费频率

无消费时长

生活消费偏好

数码消费偏好

出行消费偏好

资消费偏好

移动网络消费偏好

消费信用等级

历史网购等级

银行卡消费能力预测

近X个月银行卡消费能力

消费能力的评估主要是根据各种电商行为进行的数据评估而得来的数据维度。


三.收入能力预测

近期收入能力

长期收入能力

近期收入稳定性

长期收入稳定性

       收入能力主要是根据银行流水和各种消费流水而得到的收入预测。


四.稳定性预测

常工作省份

近期收入波动预测

稳定收入能力预测

稳定工作时间预测

无稳定工作时间预测

无业时长预测

行业类别预测

职业信息验证

稳定性的预测判定综合各种定位数据和收入的波动值进行判定得到。


最后还有根据消费偏好和夜间行为的预测分析:


五.消费偏好情况

近X个月银行卡消费总频率近X个月银行卡消费最频繁的省份近X个月银行卡消费等级最高的商户类型近X个月银行卡消费次数最多的商户类型近X个月银行卡是否有高风险消费近X个月银行卡消费总频率近X个月银行卡消费最频繁的省份近X个月银行卡消费等级最高的商户类型近X个月银行卡消费次数最多的商户类型近X个月银行卡是否有高风险消费

六.夜间行为预测

近X个月银行卡夜消费(23:00–06:00)能力

此部分的完整报告内容会连同个人资质类报告(含航旅数据等)完整呈现到知识星球,有兴趣学习同学可上去查收。



二维码

扫码加我 拉你入群

请注明:姓名-公司-职位

以便审核进群资格,未注明则拒绝

全部回复
2019-11-25 12:54:23
二维码

扫码加我 拉你入群

请注明:姓名-公司-职位

以便审核进群资格,未注明则拒绝

栏目导航
热门文章
推荐文章

说点什么

分享

扫码加好友,拉您进群
各岗位、行业、专业交流群