立即打开
利好政策保障萤石行业健康稳定发展
萤石是化学元素氟的主要来源,由于氟原子独特的化学性质,其用途无法替代,应用领域涵盖冶金、化工、新材料、国防、光学等行业,对国家安全、国民经济和社会发展有重要影响,是宝贵的战略资源。因此我国出台了相关法规、政策来保障萤石行业健康稳定发展。
1、政策利好助力萤石行业发展
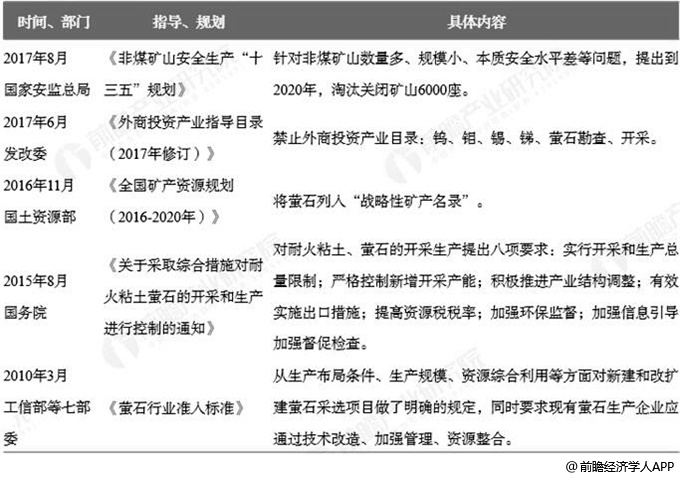
目前,萤石是我国重要的战略矿产资源之一,早在2015年8月,国家财政部就出台《关于调整耐火粘土和萤石资源税适用税额标准的通知》,调整萤石的资源税适用税额,且在2019年1月,工信部出台《萤石行业规范条件(征求意见稿)》,也为保护萤石战略资源,规范萤石采选,提高清洁生产、节能与资源综合利用、本质安全水平,推进萤石行业结构调整,促进萤石产业高质量发展,公开征求意见,国家相关部门一系列政策的出台为我国萤石行业的发展提供了优惠的税收优势和政策上的发展优势,作为国家经济发展的风向标,政策的利好将继续助力萤石行业的发展。
2、相关政策严控萤石生产和出口
我国拥有全球最丰富的萤石资源,并日益成为全球氟化工的重要生产国、消费国和出口国,由于萤石矿的不可再生性,国家出台了相关的政策严控萤石的生产和出口。
2016年11月,为保障国家经济安全、国防安全和战略性新兴产业发展需求,由国土资源部会同国家发改委、工信部、财政部、环保部、商务部共同组织编制的《全国矿产资源规划(2016-2020年)》首次将萤石等24种矿产列入战略性矿产目录。
从此,作为矿产资源宏观调控和监督管理的重点对象之一,萤石在资源配置、财政投入、重大项目、矿业用地等方面将会被加强引导和差别化管理,以提高资源安全供应能力和开发利用水平。
中国萤石行业发展规划分析情况

资料来源:前瞻产业研究院整理
3、中国萤石储量不断增加,开发价值较高
2011年以来,中国萤石储量不断增加。2011年,中国萤石储量为2100万吨,占全球萤石总储量的8.8%;到2018年,中国萤石储量达4200万吨,占全球萤石总储量的13.55%。萤石矿床分布广泛,除天津、上海、宁夏部分省市外,其余省市均有分布,主要分布于浙江、内蒙古、湖南、江西、福建、河南等省区。大中型萤石矿床集中于东部沿海、华中和内蒙古中东部。
与全球萤石资源比较,中国萤石资源由于杂质含量,尤其是砷、硫、磷等含量较低,且开采条件较好,因而开发价值较高,在全球萤石资源中占有举足轻重的地位。
2001-2018年中国萤石储量统计情况

数据来源:前瞻产业研究院整理
4、中国萤石行业供给过剩,萤石产量整体下滑
2001-2011年,中国萤石产量呈现波动增加的态势;2011-2014年,由于萤石供给过剩,市场疲软,许多萤石开采计划被搁置,萤石价格一路下跌,萤石产量整体下滑。2017年以来,受益于整个大宗商品板块景气回升叠加需求端新兴氟化工带来的增量需求,萤石下游需求旺盛,供需错配导致萤石价格开始暴涨。据美国地质勘探局统计,2018年中国萤石产量在350万吨左右。
2002-2018年中国萤石产量统计情况

数据来源:前瞻产业研究院整理
5、中国萤石消费量波动下降
近年来,随着我国水泥玻璃工业、炼铝工业、炼钢工业以及氟化学工业的迅速发展,萤石需求量所增长。2010年,针对萤石开采的政策频频发出,ZF更是开始了对萤石矿实施总量开采管理,我国萤石产量开始下滑;而受下游需求增长的拉动,萤石消费量小幅上涨。2013年之前,我国萤石消费量逐年增加;2014-2016年,我国萤石消费量呈现波动变化,2017年中国萤石消费量小幅增加,至2018年又下降至339万吨,较上年同比减少6.4%。
2010-2018年中国萤石消费量统计情况

数据来源:前瞻产业研究院整理
6、最大萤石消费行业为氟化学工业
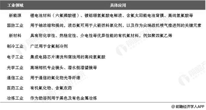
由于萤石中含有氟,在化学工业上它是制取含氟化合物的主要原料,如氢氟酸、人造冰晶石和氟化铝等,是世界上二十几种重要的非金属矿物原料之一,下游应用广泛。例如氟是制冷剂行业不可或缺的重要元素,在传统领域,萤石具有降低难熔物质熔点的能力,因此作为助溶剂而应用于钢铁冶炼、铁合金生产、化铁工艺和有色金属冶炼,在新兴领域,萤石广泛用于新能源、新材料中。
萤石具体应用领域分析情况

资料来源:前瞻产业研究院整理
与世界上大多数国家不同,我国最大的萤石消费行业不是冶金工业,而是氟化学工业。根据中国非矿协会萤石专委会近年来的市场调查,氟化工产业对萤石需求量所占比例约为53%;冶金工业其次,所占比重约为32%;建筑工业占比则约为13%。
中国萤石下游行业消费占比统计情况

数据来源:前瞻产业研究院整理
更多数据请参考于前瞻产业研究院发布的《全球萤石产业市场前瞻与投资战略规划分析报告》。
扫码加我 拉你入群
请注明:姓名-公司-职位
以便审核进群资格,未注明则拒绝
相关推荐
栏目导航
热门文章
推荐文章
扫码加好友,拉您进群