全部版块 我的主页
论坛 金融投资论坛 六区 金融实务版 投行专版
14212 4
2019-09-27
一、背景意义


随着国有企业改革的不断深化,“混合所有制”和“员工持股”正逐步成为国有企业改革的热点。两者的融合可以在国资、民资及员工持股之间形成相互利益制衡,将专用性人力资本与企业长期利益联系在一起,从而解决国有企业的自我监督与激励问题。2016年8月,国务院国资委下发的《关于国有控股混合所有制企业开展员工持股试点的意见》更是对开展员工持股试点涉及的试点企业条件等关键事项都提出了明确要求,从实践上更具操作性。然而,在笔者走访调研陕西本土国企和在陕央企的过程中发现,几乎所有的国企中层骨干员工都有强烈的持股意愿,但是在具体的方案设计上缺乏相关的专业知识与经验,而员工持股又往往很敏感,稍有不慎就会被扣上国有资产流失和利益输送的帽子。因此,本文在梳理国企员工持股相关法律法规的基础上,结合典型案例对员工持股的关键要素进行分析比较,希望对有混改和员工持股意愿的国有企业有操作上的参考意义。

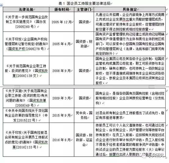
二、主要法律法规

640.webp (1).jpg


三、员工持股方案


(一)参加员工持股的主体要求

根据《关于规范国有企业职工持股、投资的意见》,对员工持股的主体要求如下:

1、激励员工应当为国有企业及其下属子公司员工,与该国有企业及其下属子公司存在劳动关系。

2、国有企业股东的员工不得参与下级国有企业的员工持股。

(二)员工持股的形式

员工持股的形式可以是直接持股,也可以通过持股平台(如合伙企业)间接持股。一些复杂的情况,甚至可以采用嵌套式的2-3级的持股平台。

相较于直接持股,间接持股有如下优势:

1、若员工持股人数较多,间接持股有利于维持激励效果、保持公司股权结构稳定性、提高决策效率和优化员工管理。对于拟上市公司,员工如果离开公司,可以在持股平台中直接转让其份额,不会因其与持股平台的纠纷对拟上市公司产生不利影响,

2、就重大事项进行决策时,由持股平台内部进行决策后行使表决权,避免了公司自然人股东众多造成的决策效率低下问题。

3、从收益税负角度看,若公司进行分红,直接持股的自然人按转让收入扣除取得成本后按20%缴纳个人所得税,而间接持股的合伙企业不缴纳企业所得税,合伙企业以每一个合伙人为纳税义务人,合伙人是自然人的,按照5%—45%的累进税率缴纳个人所得税。通过合伙企业等持股平台方式间接持股的,未来可以将持股平台通过搬迁至有税收优惠的低税负地区,尤其部分地区对符合条件的公司出台了免税以及财政返还政策(如西藏、新疆),从而达到比直接持股税负更低的合法节税效果。

(三)员工出资的方式

根据《关于国有控股混合所有制企业开展员工持股试点的意见》,员工入股应主要以货币出资,并按约定及时足额缴纳。员工以科技成果出资入股的,应提供所有权属证明并依法评估作价,及时办理财产权转移手续。

若员工涉及职务发明出资的,且科技成果完成单位未规定、也未与科技人员约定奖励和报酬的方式和数额的,根据《中华人民共和国促进科技成果转化法》, 利用该项职务科技成果作价投资,可从该项科技成果形成的股份或者出资比例中提取不低于50%的比例奖励给转化职务科技成果做出重要贡献的人员。

关于知识产权作价入股,各省市有自己的相关规定,如陕西省2016年9月出台了《陕西省促进科技成果转化若干规定(试行)》,规定陕西省属高等院校、研究开发机构职务科技成果,由成果完成人实施转化的,将不低于90%的转化收益奖励给成果完成人和为成果转化作出贡献的人员。该比例远高于国家规定的最低比例。

(四)员工持股的持股比例

根据《关于国有控股混合所有制企业开展员工持股试点的意见》,员工持股总量原则上不高于公司总股本的30%,单一员工持股比例原则上不高于公司总股本的1%。

除国务院国资委层面的规定,一些大型国企也陆续出台政策规定了员工持股的比例。如中航工业体系对员工持股就规定了明确的比例限制,根据《中国航空工业集团公司中长期激励暂行办法》规定,小、微型企业股权激励总额不超过企业总股本的30%,中型企业不超过企业总股本的10%。

(五)员工持股取得公司股权的方式

1、《关于印发<企业国有产权向管理层转让暂行规定>的通知》(国资发产权[2005]78号)明确规定 “大型国有及国有控股企业及所属从事该大型企业主营业务的重要全资或控股企业的国有产权和上市公司的国有股权不向管理层转让”,

因此,现行法规禁止了大型国有企业向管理层转让股权,大型国有企业若计划实施管理层持股方案,只能通过增资扩股的方式。

大型国有企业之外的其他国有企业,并未限制增资或股权转让的方式。

2、根据2016年6月24日起施行的国务院国资委、财政部《企业国有资产交易监督管理办法》(32号令)规定,国有企业增资原则上应当进场交易,特定情况下可以采取非公开协议方式进行。

根据32号令第四十五条第(二)项之规定,因国家出资企业与特定投资方建立战略合作伙伴或利益共同体需要,由该投资方参与国家出资企业或其子企业增资,经同级国资监管机构批准,可以采取非公开协议方式进行增资。因此,如果以该条款为依据,将员工作为特定投资方,出于利益共同体需要,可以采取非公开协议方式的增资扩股实施员工持股。

考虑到操作现实性和便捷性,若员工持股以增资的形式进行,仍应遵循进场交易的原则。

(六)增资价格的确定

根据《企业国有资产评估管理暂行办法》及2016年6月24日起施行的国务院国资委、财政部《企业国有资产交易监督管理办法》(32号令),涉及非上市公司国有股东股权比例变动的增资需履行评估程序。

根据《企业国有资产评估管理暂行办法》,企业进行与资产评估相应的经济行为时,应当以经核准或备案的资产评估结果为作价参考依据;当交易价格低于评估结果的90%时,应当暂停交易,在获得原经济行为批准机构同意后方可继续交易。

因此,国有企业以增资扩股方式实施员工持股时,应当按照上述规定进行审计评估,并以评估结果作为基础确定员工增资价格。

(七)员工持股的管理

如采取间接持股方式,可以在持股平台中制定关于持股平台内部的份额转让、因员工离职、违反公司相关制度导致的退出等的制度或在合伙协议中约定前述内容,作为员工持股管理的规范性文件,以便对员工持股进行有效的管理。


四、一个转制科研院所员工持股的典型案例


中国电器科学研究院有限公司(以下简称“中国电器院”)始建于1958年,前身为广州电器科学研究所,隶属于中央直管国有重要骨干企业——中国机械工业集团有限公司。中国电器院经过半个多世纪的变革、发展和壮大,成长为拥有2000多名员工,总资产超15亿元,年经营规模超20亿元,集科研开发、科技服务、科技产业三大核心业务板块为一体的国家级创新型科技企业。然而,其所从事的业务处于充分竞争的行业,原有的僵化体制导致技术人员、核心团队流失严重,公司发展遇到现实的瓶颈。正是在这样的背景下,2016年12月,中国电器院被纳入中央企业十家员工持股改革试点企业范围,开始研究制定混改方案和员工持股计划。

经过半年的准备和探索,中国电器院于2017年5月完成了混合所有制员工持股改革,引入非公企业浙江正泰电器股份有限公司、盾安控股集团有限公司、建信(北京)投资基金管理有限责任公司,以及450名骨干员工持股,占全体职工人数的30%,实现了股权结构多元化。改革后,中国电器院从国有全资子公司调整为国有企业控股占比60%、战略投资者参股占比18%、骨干员工持股占比22%的混合所有制企业。

中国电器院的员工持股计划包括方案的酝酿与批准、员工持股平台的搭建、增资扩股的进场交易等,具体分三步实施:

(1)方案的酝酿与批准。中国电器院将混改方案及员工持股方案报上级主管单位中国机械工业集团有限公司,经国机集团批准(《国机集团关于同意中国电器科学研究院有限公司公开征集战略投资者的批复》(国机资【2017】15号)。

(2)搭建员工持股平台。设置两级持股平台(合伙企业)的方式来实现间接持股。按各板块的业绩贡献和战略重要程度、各板块人才对企业业绩贡献大小,分板块核定持股人数和持股数量,共成立13个二级持股平台,由各板块负责板块内员工股份的分配,再经中国电器院决策层统筹平衡,保证员工股份分配的总体公平合理。

640.webp.jpg

图1 员工持股平台的股权结构

(3)增资扩股的进场交易。中国电器院通过上海联合产权交易所公开挂牌征集意向投资人。成立的员工持股平台——广州凯天投资管理中心(有限合伙)在中国电科院增资扩股的同时增资持股,即员工持股定价为在产交所挂牌的股权的成交单价。

经上海联合产权交易所组织鉴证,通过竞争性谈判,浙江正泰电器股份有限公司、盾安控股集团有限公司、建信(北京)投资基金管理有限责任公司等三家作为战略投资人,与广州凯天投资管理中心(有限合伙)同时向中国电器院增资,以货币合计出资5.17亿元,占股40%。增资扩股的价格为3.65元/计价单位,员工持股定价亦为3.65元/计价单位。


二维码

扫码加我 拉你入群

请注明:姓名-公司-职位

以便审核进群资格,未注明则拒绝

全部回复
2021-9-22 15:05:35
已阅!!!
二维码

扫码加我 拉你入群

请注明:姓名-公司-职位

以便审核进群资格,未注明则拒绝

2023-7-12 10:51:30
非常棒的分享
二维码

扫码加我 拉你入群

请注明:姓名-公司-职位

以便审核进群资格,未注明则拒绝

2024-3-19 14:40:34
没有汇总的文件吗?
二维码

扫码加我 拉你入群

请注明:姓名-公司-职位

以便审核进群资格,未注明则拒绝

2024-4-22 11:24:12
员工持股取得公司股权的方式应加上小股东基于业绩表现给予的股票期权激励,如KKR等外资基金公司曾给予中粮集团旗下中粮肉食管理层的股权激励。
二维码

扫码加我 拉你入群

请注明:姓名-公司-职位

以便审核进群资格,未注明则拒绝

栏目导航
热门文章
推荐文章

说点什么

分享

扫码加好友,拉您进群
各岗位、行业、专业交流群