全部版块 我的主页
论坛 金融投资论坛 六区 金融学(理论版)
2578 2
2019-09-28

当前特朗普向全球发难,世界资本市场格局生变,新兴市场货币贬值,美元升值,在这一升一贬间,人民币资产相对美元资产的吸引力也日渐式微,海外投资再成金融圈最热的话题。


从配置层面看,国内投资者海外资产配置的比例相对较低,大概只有4-5%,因为我们还是一个资本管制的国家,发达市场家庭海外资产配置的比例在15%上下,某些国家甚至更高,比如新加坡,这一比例高达37%。


过去15-20年财富等级的跃升主要靠房地产,未来15-20年不会再是炒房,而是进行全球化配置,我想这一点不会有人怀疑。


那么这种背景下,资金合法配置海外的渠道,投资者就要重点去关注了,比如ODI、QDII、QDLP、QDIE等,我们一个一个来看。


一、ODI


(一)定义


ODI,英文全称为Overseas Direct Investment,即境外直接投资,指国内企业、团体在经过相关部门的核准后,通过设立、并购、参股等方式在境外直接投资,以控制境外企业的经营管理权为核心目的。


(二)对外投资流程


根据相关法规,境内的非国有企业进行海外直接投资或并购交易,需获得商务部门境外投资行为的核准、发改委对境外投资项目的核准或备案、银行外汇登记三大环节。

涉及的政府单位,商务部、发改委、外管局。

640.webp (5).jpg


(三)重点监管的投资方向及行为


目前我国外汇管理部门对资金出入境的态度是“控流出、扩流入”,强调境外投资的“真实性、合规性”,银行亦对资金的出境实行审慎监管。金融圈的干货文章、模块知识、实务课程助您成为金融界的实力派!欢迎关注金融干货公众号。


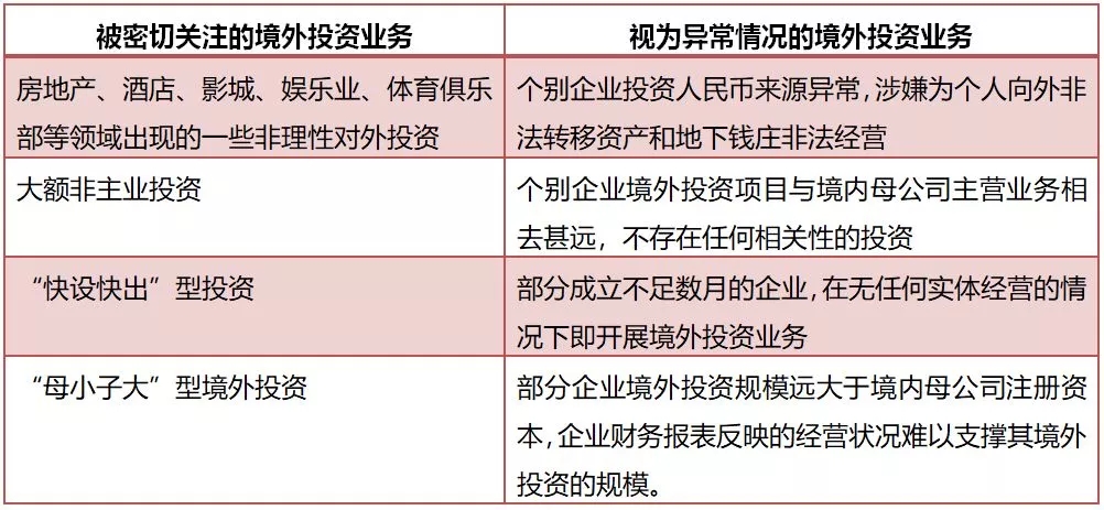
在现行的监管态势下,监管部门密切关注以下类型的投资及情况:

640.webp (4).jpg


另外,2017年8月18日国务院发布的《国务院办公厅转发国家发展改革委商务部人民银行外交部关于进一步引导和规范境外投资方向指导意见的通知》,对境外投资实行了“鼓励发展+负面清单”模式,明确将境外投资分为鼓励、限制和禁止三类。


其中,以下三类情况属于限制开展的境外投资,需须经境外投资主管部门核准:


1、赴与我国未建交、发生战乱或者我国缔结的双多边条约或协议规定需要限制的敏感国家和地区开展境外投资。


2、房地产、酒店、影城、娱乐业、体育俱乐部等境外投资。


3、在境外设立无具体实业项目的股权投资基金或投资平台。


综上,ODI作为一种传统的海外投资渠道,只能采取直投形式,一般适合企业进行海外业务的拓展、并购,并不适合一般投资者。


二、QDII


(一)定义


QDII,英文全称为Qualified Domestic Institutional Investor,即合格境内机构投资者,是指满足既定条件,经证监会批准在国内募集资金,运用所募集资金以资产组合方式进行境外证券投资管理的境内基金管理公司和证券公司等证券经营机构。


简单点说,就是向国内投资者募集资金,然后投资于全球的股票、债券等证券市场。


2007年中国证监会出台的《合格境内机构投资者境外证券投资管理试行办法》确立了QDII制度,QDII最早开启了向境内投资者募集人民币资金,然后将所募集的资金购汇后投资于境外市场的试点。


(二)QDII的监管


能不能成为合格境内机构投资者,由证监会说了算,而有多少额度投资海外则由外汇管理局来分配。


之前,为控制资本外流, QDII额度分配一度被暂停。今年4月份,国家外汇管理局宣布再启QDII额度的审批,时隔三年,冻结的QDII额度终于迎来了扩容。


(三)QDII投资额度变化(亿美元)


640.webp (3).jpg


(四)哪类金融机构能够成为QDII


QDII在主体资格方面仅限于证券公司、基金公司、商业银行、信托公司、保险公司等机构。


据外汇局披露的QDII投资额度审批情况数据显示,截至5月31日,银行、信托、保险、包括基金公司及证券公司等金融机构合计获得1015.03亿美元QDII额度。


其中,银行类合计143.4亿美元,基金公司及证券公司合计454亿美元,保险类合计334.53亿美元,信托类合计83.1亿美元。


取得QDII资格的基金公司以一般以发行公募基金的方式募集资金,这就是我们熟悉的QDII基金,而证券公司等机构一般通过设立集合资管计划等方式募集资金。

原来市场上还有一批机构拿到额度,但是不发产品,而是以2%的价格把额度卖出去赚取牌照费用。


(五)投资范围


作为海外投资的主要渠道之一,QDII投资范围主要包括海外证券市场的货币市场工具、债券产品、挂牌交易的股权产品、登记注册的公募基金、上市交易的金融衍生品。

截至目前,市场上共有138只QDII基金,规模726.52亿元,其投资种类覆盖股票、债券、基金、商品、REITS等多个品种涉及美股、欧股、港股等全球海外市场。


根据所投资的种类不同,QDII基金可以进一步划分为QDII股票型基金、QDII债券型基金、QDII混合型基金、QDII另类投资基金。


从收益情况来看,在A股持续调整背景下专注海外投资的QDII基金今年来取得了1.44%的正收益,而同期股票型基金跌17.56%、混合型基金跌8.74%。


今年来各类型基金收益率(%)

640.webp (2).jpg


QDII基金作为公募基金的一种,其投资门槛很低,100元起投,是最适合普通投资者布局海外市场的投资工具。


了解了上面两种渠道,不难发现这里有一个问题,ODI更适合企业的对外投资并购,而QDII基金主要投资于海外的证券市场。欢迎关注金融干货公众号。


如果我们想投资海外的股权等市场该怎么办? 这就要看QDLP和QDIE了。


2012年6月27日,国务院批复支持前海开放22项先行先试政策,其中一条涉及外资股权投资基金创新,境内募集资金、境外投资的QDLP应运而生,深圳版本的QDLP即是QDIE。


三、QDLP


上海和山东青岛分别在2012年、2015年推出QDLP试点。


(一)定义


QDLP,英文全称为Qualified Domestic Limited Partner,即合格境内有限合伙人,指“境外投资机构在境内设立投资机构作为一般合伙人,发起设立合伙制私募基金,向境内投资者非公开募集人民币资金,购汇后或直接以人民币投资于境外市场”。


(二)市场概况


上海自2012年启动试点之后到2015年,先后有3批15家境内外对冲基金公司获得QDLP资质。


2015年末以来,由于“控流出”管制,QDLP一度陷入停滞,直到2018年2月份才重启。


据悉,自7月份以来,协会再次通过5家QDLP的其他类私募基金管理人资质申请,这是继6月份路博迈海外投资基金管理(上海)有限公司成功登记以及桥水入华引起轩然大波之后的最新动态。


这5家QDLP均采用了相同的股东架构,即首先由外国地区或港澳台地区的企业,在大陆设立一个法人独资类投资管理公司,然后再全资成立该QDLP企业,并在中基协进行登记。


青岛的QDLP试点项目在业务范围上进行了进一步的突破,但从市场发展的情况看,青岛的QDLP试点业务规模较小,影响力有限。


(三)投资范围


第一阶段(2013.9-2015.2):境外证券投资,直接投资境外二级市场,倾向于将大部分募集资金投向ETF、高信用评级债券、海外蓝筹股等高流动性品种。


第二阶段(2015.3-至今):境外证券投资(境外一级市场、二级市场)、大宗商品交易,主要指向是交易所场内现货和衍生品交易。


附件列表
640.webp (1).jpg

原图尺寸 53.2 KB

640.webp (1).jpg

640.webp.jpg

原图尺寸 335.61 KB

640.webp.jpg

二维码

扫码加我 拉你入群

请注明:姓名-公司-职位

以便审核进群资格,未注明则拒绝

全部回复
2019-9-28 20:53:19
点赞!谢谢楼主分享。
二维码

扫码加我 拉你入群

请注明:姓名-公司-职位

以便审核进群资格,未注明则拒绝

2019-11-1 05:38:56
thank you for sharing
二维码

扫码加我 拉你入群

请注明:姓名-公司-职位

以便审核进群资格,未注明则拒绝

栏目导航
热门文章
推荐文章

说点什么

分享

扫码加好友,拉您进群
各岗位、行业、专业交流群