全部版块 我的主页
论坛 计量经济学与统计论坛 五区 计量经济学与统计软件 LISREL、AMOS等结构方程模型分析软件
8633 7
2019-09-29
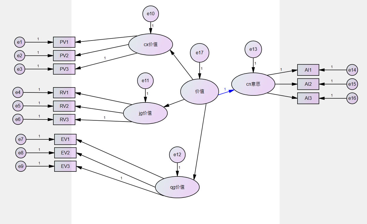
小白求教,样本量400多,绘制的模型如图1,具体是这样的,模型一开始运行发现卡方值偏大,与自由度比值远大于5(如图2) R{21B0I]B81$PT{M[X%QX_Q.png
QGZ3SU}3)5S59OHYGPB~QS0.png

随后调整了模型,在cx,jg,qg三个价值间分别连了双箭头,再跑数据的时间卡方自由度以及CFI等指标均良好,但是路径分析的p值普遍偏大,运用Modification Indices 功能把残差间分别加了双箭头还是不显著(如图3),请问这个该怎么解决呢?


8V%R}IYR01I7XB2{VTXA}6S.png

二维码

扫码加我 拉你入群

请注明:姓名-公司-职位

以便审核进群资格,未注明则拒绝

全部回复
2019-9-30 09:29:58
顶起来别沉
二维码

扫码加我 拉你入群

请注明:姓名-公司-职位

以便审核进群资格,未注明则拒绝

2019-10-1 08:24:12
奋斗青年王小家 发表于 2019-9-29 18:05
小白求教,样本量400多,绘制的模型如图1,具体是这样的,模型一开始运行发现卡方值偏大,与自由度比值远大 ...
你的问题解决了,我也是同样的问题
二维码

扫码加我 拉你入群

请注明:姓名-公司-职位

以便审核进群资格,未注明则拒绝

2019-10-2 09:25:55
飞船找星球 发表于 2019-10-1 08:24
你的问题解决了,我也是同样的问题
没有解决呢……也没有人回答啊,尴尬
二维码

扫码加我 拉你入群

请注明:姓名-公司-职位

以便审核进群资格,未注明则拒绝

2019-10-3 16:23:32
二维码

扫码加我 拉你入群

请注明:姓名-公司-职位

以便审核进群资格,未注明则拒绝

2020-6-11 10:06:23
楼主的问题解决了吗?可以分享一下处理方法吗?
二维码

扫码加我 拉你入群

请注明:姓名-公司-职位

以便审核进群资格,未注明则拒绝

点击查看更多内容…
栏目导航
热门文章
推荐文章

说点什么

分享

扫码加好友,拉您进群
各岗位、行业、专业交流群