全部版块 我的主页
论坛 提问 悬赏 求职 新闻 读书 功能一区 学道会
1251 1
2019-10-06
管理纬度看组织
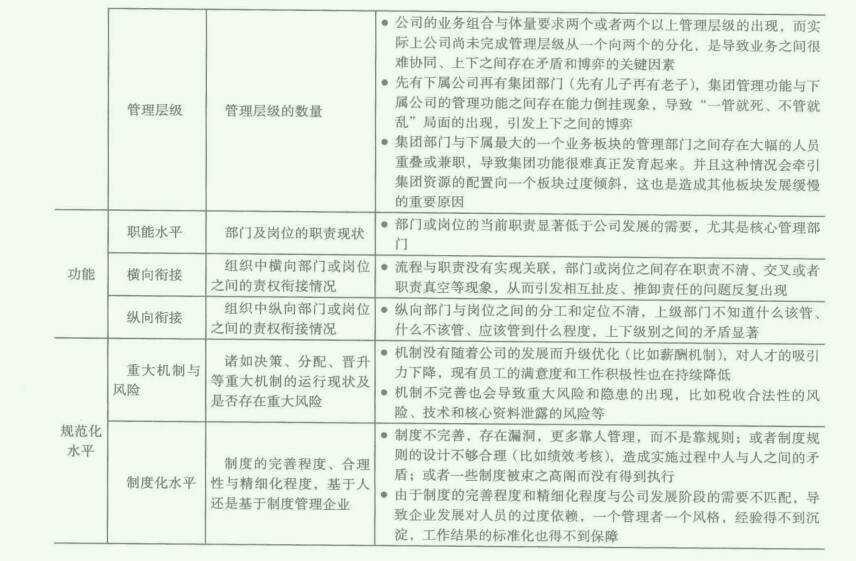
组织管理的核心管理要素解读:结构——功能—规范化水平一—队伍建设——组织氛围。
首先我们选择“结构”作为第一个观察组织管理状况的维度,因为结构是对企业内部分工与协同特征的最直接,也是最初的体现。为了把某一块土地研究清楚,假设我们画了一张地图,结构反映了这张地图的总体划分依据和规律。接下来,需要看一看经过划分后每一小块的特征,以及相互之间组合的情况。这便是第二个维度“功能”。功能定义了每一个小块的角色和职责,而职责之间的关系体现了组合的特征。
当一张地图有了总体的划分和每一个局部的功能定义之后,一旦人、财、物等各种资源开始在其中运转,还需要建立交通法规以确保资源流通和角色之间往来的秩序、避免拥堵及各种事故的发生。而这些交通法规的制定(体现为各种制度、流程、表单、信息化操作要求等)以及运转过程中的动态优化,从某种意义上讲,正是管理行为和各种管理工具显性化的载体。我们统称为“规范化水平”,作为观察组织管理状况的第三个维度。
在组织的运转过程中,“人”是其中最为机动、最具不确定性的因素。功能的落实、制度的实施往往都离不开人的行为,而人又是有主观能动性和创造性的,经常可能达不到或者超出组织的要求与期望。与此同时,业务的快速发展、组织的不断升级,也要求功能和规则的升级,而人的能力与思维的升级则是背后的决定性因素。因此,我们把“人”的要素作为识别组织管理问题的第四个维度,称之为“队伍建设”。
最后,人与人之间在“结构—功能——规范化水平”特征所定义的组织中持续互动,最终会形成组织特殊的文化氛围。就像不同的土壤上方会有不同的空气一样,空气反过来又会潜移默化地影响着土壤的质地与产出。我们将组织氛围的观察作为最后一个维度。
“结构——功能一一规范化水平——队伍建设—一组织氛围”,几个核心维度通过内在的逻辑关联而总体上涵盖了组织核心管理特征的所有面向,能够帮助我们迅速完成对一个企业管理问题的梳理和整体判断。
tmp_0e3c7823475542fd5c00d2e180fd8221903ef5b552bc915e.jpg tmp_c6c86051171b880a5ab8e2606f8d0e616098777a789c898a.jpg tmp_34ca44ef0ca1f8595bfe0a139d7524e4b64405194745844b.jpg
附件列表
二维码

扫码加我 拉你入群

请注明:姓名-公司-职位

以便审核进群资格,未注明则拒绝

全部回复
2019-10-7 00:48:01
二维码

扫码加我 拉你入群

请注明:姓名-公司-职位

以便审核进群资格,未注明则拒绝

栏目导航
热门文章
推荐文章

说点什么

分享

扫码加好友,拉您进群
各岗位、行业、专业交流群