经管之家App
让优质教育人人可得
立即打开
全部版块
我的主页
›
论坛
›
提问 悬赏 求职 新闻 读书 功能一区
›
学道会
【学习笔记】业务基于未来的核心命题 基于未来,在业务维度上,我们应该思考哪 ...
楼主
苏珊家257
398
0
收藏
2019-10-09
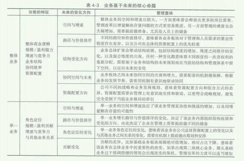
业务基于未来的核心命题
基于未来,在业务维度上,我们应该思考哪些核心问题及其管理意味如何。
许多业务能手出身的企业家,通常对业务机会和市场变化非常敏感,很容易在头脑中形成对业务前景的规划,并且有远远超出一般人的洞察力。然而,一定的业务组合往往需要相应的组织和员工队伍能力与之配套,我们称之为组织图景。然而,组织图景在一些企业家的脑海里往往是欠缺的、零散的,甚至是缺乏意识的。由于组织和员工队伍受历史惯性的影响更为强烈,如果没有提前准备和持续投入的话,往往需要更长的时间去弥补。
附件列表
tmp_a4d24961145556745e5dc0952c1804f775d2473c6984b3f7.jpg
原图尺寸 34.6 KB
扫码加我 拉你入群
请注明:姓名-公司-职位
以便审核进群资格,未注明则拒绝
栏目导航
学道会
经管文库(原现金交易版)
灌水吧
数据分析与数据挖掘
会计与财务管理
马克思主义经济学
热门文章
告别熬夜头秃!3天论文特训,实现从“无从下 ...
一点写代码的心得:“你可别再重构了!”
CDA 认证考试大纲 2025 重磅更新:一二级考 ...
杨威老师的股海捕鱼
助力高阶认证备考!CDA 三级新上线第一套官 ...
CDA数据分析脱产就业班于2025年12月08日开班 ...
2026价值投资者白皮书
《财经论丛》投稿与录用过程
英伟达CES+2026PPT:计算的炼金术PART1:物 ...
贾俊平《统计学》考点精讲+讲义
推荐文章
26年寒假天津站|Gemini论文写作&数据分析 ...
2026JG学术冬训营:从Stata初高到Python机器 ...
关于如何利用文献的若干建议
关于学术研究和论文发表的一些建议
关于科研中如何学习基础知识的一些建议 (一 ...
一个自编的经济学建模小案例 --写给授课本科 ...
AI智能体赋能教学改革: 全国AI教育教学应用 ...
2025中国AIoT产业全景图谱报告-406页
关于文献求助的一些建议
几种免费下载文献的方法----我的文献应助经
说点什么
分享
微信
QQ空间
QQ
微博
扫码加好友,拉您进群
各岗位、行业、专业交流群