经管之家App
让优质教育人人可得
立即打开
全部版块
我的主页
›
论坛
›
经管考试 九区
›
经管考证
›
金融类
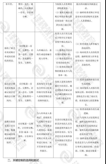
泽稷CPA:《审计》知识重点:测试采购与付款循环的内部控制
楼主
xuyshn
432
0
收藏
2019-10-11
扫码加我 拉你入群
请注明:姓名-公司-职位
以便审核进群资格,未注明则拒绝
栏目导航
金融类
大数据分析
经管高考
CMA管理会计
经管文库(原现金交易版)
爱问频道
热门文章
CDA数据分析师实战核心:假设检验的逻辑、方 ...
2026年人工智能将如何演变
青年科学基金项目(C类) 申请书填报说明 ( ...
投资成长股
华为财务BP转型实战
奇瑞集团2025年新能源销量突破90万辆
The Contribution of Immigration to Local ...
【24热点,自用整理!】2007-2024上市公司长期 ...
2026年Stata初高级寒假班—AI赋能+原理+操作 ...
一文了解11种最常见的机器学习算法应用场景
推荐文章
26年寒假天津站|Gemini论文写作&数据分析 ...
2026JG学术冬训营:从Stata初高到Python机器 ...
关于如何利用文献的若干建议
关于学术研究和论文发表的一些建议
关于科研中如何学习基础知识的一些建议 (一 ...
一个自编的经济学建模小案例 --写给授课本科 ...
AI智能体赋能教学改革: 全国AI教育教学应用 ...
2025中国AIoT产业全景图谱报告-406页
关于文献求助的一些建议
几种免费下载文献的方法----我的文献应助经
说点什么
分享
微信
QQ空间
QQ
微博
扫码加好友,拉您进群
各岗位、行业、专业交流群