经管之家App
让优质教育人人可得
立即打开
全部版块
我的主页
›
论坛
›
经管考试 九区
›
经管考证
›
金融类
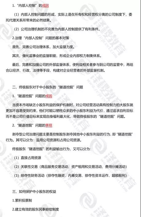
泽稷CPA:《公司战略与风险管理》知识重点:三大公司治理问题
楼主
xuyshn
651
0
收藏
2019-10-21
扫码加我 拉你入群
请注明:姓名-公司-职位
以便审核进群资格,未注明则拒绝
栏目导航
金融类
数据交流中心
经管文库(原现金交易版)
学道会
新手入门区
人力资源管理
热门文章
2026年Stata初高级寒假班—AI赋能+原理+操作 ...
CDA数据分析脱产就业班于2025年12月08日开班 ...
现代数学译丛29整数分拆,(美)GeorgeE.And ...
共封装光学器件(CPO)手册——以光为介质实 ...
青年科学基金项目(C类) 申请书填报说明 ( ...
广西板材十大品牌香德里国际:以环保科技, ...
2026年人工智能将如何演变
【24重磅,顶刊方法!】2010-2024上市公司供应 ...
奇瑞集团2025年新能源销量突破90万辆
《预测之书 1000天后的世界》(罗振宇)-59 ...
推荐文章
26年寒假天津站|Gemini论文写作&数据分析 ...
2026JG学术冬训营:从Stata初高到Python机器 ...
关于如何利用文献的若干建议
关于学术研究和论文发表的一些建议
关于科研中如何学习基础知识的一些建议 (一 ...
一个自编的经济学建模小案例 --写给授课本科 ...
AI智能体赋能教学改革: 全国AI教育教学应用 ...
2025中国AIoT产业全景图谱报告-406页
关于文献求助的一些建议
几种免费下载文献的方法----我的文献应助经
说点什么
分享
微信
QQ空间
QQ
微博
扫码加好友,拉您进群
各岗位、行业、专业交流群