全部版块 我的主页
论坛 金融投资论坛 六区 金融实务版 投行专版
1709 3
2019-10-24

2)昊海生科(第二轮问询)

问:经销商是否存在将发行人的II、III级产品销售至美容院等非医疗机构的情形,是否存在将相关医疗产品作为一般产品使用的情形,如是,结合目前行业监管政策,发行人是否知晓相关行为,是否配合经销商从事相关销售,相关事项是否存在违法违规情形,以及发行人可能承担的相关法律责任

答:报告期内,发行人及其下属子公司主要销售产品包含二类和三类医疗器械,其中,二类医疗器械主要为人工晶状体推注器、眼科手术刀、带线缝合针等产品,发行人销售上述产品与人工晶状体产品配套用于白内障手术。根据发行人与经销商签署的三类医疗器械产品经销协议以及发行人制定的《商务销售管理制度》,经销商应当将发行人的三类医疗器械产品销售至发行人授权的医院,经销商须根据相关质量体系要求,对产品进行记录控制。因此,发行人已按照相关法律法规要求就经销商销售发行人产品制定了相关管理控制规范。报告期内,发行人未发现经销商将公司的三类医疗器械产品销售至美容院等非医疗机构的情形,亦未发现将相关医疗产品作为一般产品使用的情形。

3)质量问题追溯:

问题概述:发行人不能获取经销商最终销售情况是否符合行业政策和监管要求,是否符合行业对于问题产品质量问题追溯要求的管理?

被问及企业:复旦张江(医药企业)、昊海生科(医疗器械企业)、佰仁医疗

具体问题:

1)复旦张江(第一轮问询)

问:披露发行人的每种产品是否均可追索及对相关规定的具体情况,并披露经销商的终端销售及期末存货情况、期后退货情况

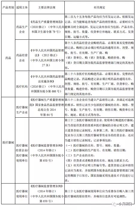
答:发行人已在招股说明书“第六节业务与技术”之“三、发行人主要产品的销售情况和主要客户”之“(三)报告期内前五名客户销售情况”中补充披露如下:披露发行人的每种产品是否均可追索及对相关规定的具体情况,并披露经销商的终端销售及期末存货情况、期后退货情况。

640.webp.jpg

根据《药品生产质量管理规范(2010修订)》和《国家药监局关于药品信息化追溯体系建设的指导意见》等相关法律法规的规定,发行人为其医药类产品艾拉、里葆多、复美达建立了发运记录,每次发货都登记产品名称、规格、批号、数量、收货单位和地址、联系方式、发货日期、运输方式等相关信息。同时,使用第三方技术平台的电子追溯码给各级药品包装单元进行赋码,并及时将对应的生产信息、发运信息扫码上传。公司也明确要求药品经销商在经销过程中,必须及时将产品流向和销售数量等信息扫码并回馈给发行人,由发行人将信息上传至第三方平台,确保药品流通过程的追溯管理。

同时,发行人会定期进行产品的模拟召回,对药品追溯系统的管理进行确认,确保整个系统的有效性,确保发生产品质量问题时可及时根据追溯系统的信息发起有效召回。

综上,发行人对于药品流向和可追溯性的管理符合行业政策和监管要求,也符合行业对于问题产品质量问题追溯要求的惯例。

2)昊海生科(第三轮问询)

问:说明发行人不能获取经销商最终销售情况是否符合行业政策和监管要求,是否符合行业对于问题产品质量问题追溯要求的惯例;

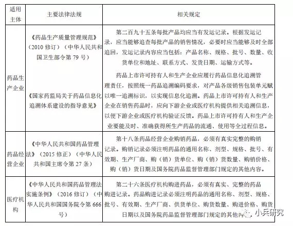
答:对于药品和医疗器械产品可追溯性方面,相关主要监管规定具体如下:

640.webp (1).jpg

公司严格遵守国家法律法规对于药品和医疗器械产品追溯的相关规定。针对药品类产品,公司根据《国家药监局关于药品信息化追溯体系建设的指导意见》等相关法律法规,为其药品类产品玻璃酸钠注射液和外用重组人表皮生长因子编制电子监管码,并使用第三方技术系统进行追溯。公司明确要求药品经销商在公司提出要求时须向公司披露产品流向和销售数量,并在药品监管码的协助下掌握产品的销售对象。

针对医疗器械类产品,公司设立了符合医疗器械经营质量管理要求的计算机信息管理系统,并且公司在所有产品发出之前,均完整地记录所有相关的产品信息,包括但不限于生产批次、生产时间、生产数量、发出产品的接收人信息,并予以录入系统。以保证对医疗器械产品批次生产数据跟踪、产品出入库操作规范、销售过程的全程可追溯得以实现。同时,公司要求经销商根据《医疗器械经营监督管理条例》建立并执行进货查验制度和销售记录制度,购进、贮存、销售等记录应当符合可追溯的要求,公司需要时可获得此记录。

按照国家法律法规对于药品和医疗器械经营企业的要求,药品和医疗器械经营企业应确保产品生产、流通和使用全过程来源可查、去向可追。公司建立并执行相关追溯体系主要目的是确保在出现客户投诉、不合格产品和临床使用过程中发生不良事件以及发生串货或者销往非医疗机构时,公司可通过查验产品的批号进行流向复核,防止出现制假产品、来源不明产品、使用不当产品和运输保管不当产品。

公司要求经销商保存相关分销记录,但在日常经营中并不会要求经销商提供全部销售数据,仅会根据需要不定期地对经销商做一定抽查。同时,由于公司与经销商的下游经销网络或者相关医疗机构不发生直接交易,公司的计算机信息系统与经销商的信息系统并不对接,故公司无法准确统计经销商的终端销售数据。

综上,发行人对于产品流向和可追溯性的管理符合行业政策和监管要求,也符合行业对于问题产品质量问题追溯要求的惯例。

3)佰仁医疗

答:(产品溯源)公司按 ISO9001 与 ISO13485 的要求建立了生产质量管理体系,制定了《产品 标识与可追溯控制程序》以及《物料名称管理规定》、《产品生产批号、灭菌批号管理规定》、《库房物资批号管理规定》等以满足行业主管部门对产品溯源的要求。公司涤纶补片、外科生物补片、生物疝补片等产品以批号作为唯一追溯标 识,人工生物心脏瓣膜、瓣膜成形环、肺动脉带瓣管道等产品以序列号作为唯一 标识进行追溯。按此唯一性标识可追溯的批记录为:每一产品所使用的原、辅料 的来源、型号、批号、供方、制造商等信息,牛源材料包括牛耳号;每一产品的 生产加工过程(包括洁净区环境检测、关键工序、特殊工序参数、成品出入库等) 的控制情况,以及生产过程中有关的设备、人员等情况;记录货运包装收件人的 名字和地址,要求经销商建立产品分销记录,当需要时,可以提供此记录。在终端医院临床使用环节,公司要求经销商每例填写产品随访单,并且在合 同中有明确条款规定经销商必须配合。目前人工生物心脏瓣膜和肺动脉带瓣管道 产品执行比较好,生物补片因为使用数量大,医院配合随访意愿较低。为提高随 访执行率,公司与赣南医学院附属医院合作开发了数字化随访系统,目前正在测 试中。若未能及时搜集随访卡,可通过终端医院手术记录进行溯源,溯源路径为 随访卡/病历资料—销售记录—物流单—成品检验记录—环境清洁记录、检测记 录—生产、审核、检测记录—原、辅料进货检验记录等。

4)医生培训:

问题概述:说明发行人是否对经销商的最终医院的医生进行培训?

被问及企业:华熙生物、昊海生科

具体问题:

1)华熙生物(第三轮问询)

问:说明发行人是否需对经销商的最终医院的医生进行培训,如是,说明在不知道最终销售的情况下如何开展培训;如否,结合发行人相关销售费用上升的原因,说明能否保证相关产品确由专业医生操作完成,相关医生是否可以了解、熟练掌握使用和推荐发行人的产品,发行人如何保证经销商不存在串货或与发行人直销发生冲突的情形;发行人的内部管理是否有效;

答:①发行人需对经销商的最终医院的医生进行培训

为提高相关医疗从业者对公司产品及应用知识的认识和理解,提升公司产品使用的安全性和有效性,发行人对经销商服务的最终医院的医生也会进行培训。

对于经销商服务的医疗机构,一般由经销商组织对其覆盖的医疗机构及其医生进行培训,并向公司提出配合、支持培训的需求,公司会派出或提供相关人员进行培训支持。此外,公司已建立追溯系统及体系,能够获取经销商对于药品和医疗器械最终销售的医疗机构情况,并与经销商协商共同制定培训计划,通过医疗机构科室会、区域培训会议、学术论坛及学术交流会等培训方式,实现对终端医疗机构及其相关医生的培训,确保相关医生能够了解、熟练掌握使用和推荐发行人的产品。

同时,公司会对经销商进行培训,培训主要内容包括公司介绍、产品介绍、产品使用基础知识介绍、产品临床研究成果交流等,此后由经销商通过自行举办培训会议或入院培训等方式,对终端医疗机构的医生进行培训,使相关医生可以了解、熟练掌握使用和推荐发行人的产品。

公司按区域对经销商实行管理,通过经销协议约定其最终销售机构名单,同时通过扫码平台监控产品流向。此外,公司设立经销商保证金约定、串货违约惩罚等机制,以约束和防止经销商窜货或与发行人直销冲突的情形。

②发行人的内部管理有效

公司已制定《经销商管理制度》,为经销商管理提供系统的管理规范指引。公司与经销商签署的《经销协议》中约定其经销客户范围、列明经销客户名单,在下单录入系统前,审核其经销客户/机构的营业执照;并且公司要求经销商出具相关承诺,确保其遵守公司价格政策,不发生将所经销的产品超越授权区域、渠道销售,造成市场倾轧、价格混乱的窜货行为;要求经销商严格按照药品及医疗器械流通管理的法律法规,仅向有资质的医疗机构销售,严禁向非医疗机构销售等。

报告期内,公司严格遵守和执行了关于经销商管理的有关规定,发行人的内部控制有效。

2)昊海生科(第三轮问询)

问:说明发行人是否需对经销商的最终医院的医生进行培训,如是,说明在不知道最终销售的情况下如何开展培训;如否,结合发行人相关销售费用上升的原因,说明能否保证相关产品确由专业医生操作完成,相关医生是否可以了解、熟练掌握使用和推荐发行人的产品,发行人如何保证经销商不存在串货或与发行人直销发生冲突的情形;发行人的内部管理是否有效。

答:①对最终医院医生的培训情况

玻尿酸产品的培训根据公司医疗美容领域注射用玻尿酸产品注册证要求,玻尿酸产品仅限于在国家正式批准的医疗机构中,由具有相关专业医师资格的人员经培训后方能按照产品使用说明书的要求进行使用。直销模式下,相关的产品使用方法的培训由公司向直销的终端医疗机构完成;经销模式下,公司通过对经销商的授权管理模式,可了解经销商的终端销售对象。对于经销商的终端医疗机构及医生的培训也主要由公司负责,经销商则负责医疗机构的相关人员的联系对接、培训组织及培训协调工作,培训需求由经销商根据各自市场的销售进度和开发阶段提出。公司对于医疗机构和医生的培训与直销模式下的相关培训基本一致,主要由公司编制相关培训材料(以PPT和视频材料为主),并委派市场、销售或医学人员到相关医疗机构,对医生进行培训和产品使用方法的讲解。一般情况下,公司对于医生的培训是发生在医生所属机构首次使用公司产品时和新产品上市阶段。

其他医疗产品的培训公司的人工晶状体产品中,对于预装式及光学设计较复杂的人工晶状体,在首次使用产品时,公司或授权经销商会进行光学性能解读及手术装载演示等培训。除玻尿酸产品、人工晶状体外,公司其他医疗产品主要包括玻璃酸钠注射液、医用几丁糖(关节腔内注射用或防粘连用)、医用透明质酸钠凝胶、重组人表皮生长因子产品等,上述产品均属于临床中使用多年的成熟手药品/医疗器械,除重组人表皮生长因子属于公司的原研药物外,其他产品在终端市场上均有较多的国内外功效类似的竞争产品存在,因此医生对于上述产品的特点和手术中使用的技术要求均较为熟悉。对于不熟悉公司产品的医生,通过学习对简单的产品讲解、阅读相关医学文献和观看公司制作的注射/手术视频宣教资料,可以了解公司产品的治疗原理和操作方式。因此,在一般情况,公司无需对包括公司直销医院和通过经销商销售产品的终端医院的医生进行相关产品的现场使用培训。在经销模式下,对于医院层面的医生产品培训工作,通常由经销商的销售团队根据公司提供的学术资料和相应的视频材料等自行完成对产品的讲解。在终端销售对象提出特定培训需求或者产品处于开发进院阶段的情况下,经销商可能要求公司委派相关人员参与。

公司发生的培训费用主要以公司相关培训人员的差旅费用为主,而为使医生能够区分公司产品与竞争产品的差异,提升公司产品的知名度和医生对于公司产品的信任度,公司通常通过学术会议、专题会、论坛等形式来宣传公司产品。


二维码

扫码加我 拉你入群

请注明:姓名-公司-职位

以便审核进群资格,未注明则拒绝

全部回复
2019-12-24 15:40:11
谢谢分享!
二维码

扫码加我 拉你入群

请注明:姓名-公司-职位

以便审核进群资格,未注明则拒绝

2020-4-26 13:16:14
非常有用,谢谢
二维码

扫码加我 拉你入群

请注明:姓名-公司-职位

以便审核进群资格,未注明则拒绝

2020-5-11 00:32:45
谢谢分享!!
二维码

扫码加我 拉你入群

请注明:姓名-公司-职位

以便审核进群资格,未注明则拒绝

栏目导航
热门文章
推荐文章

说点什么

分享

扫码加好友,拉您进群
各岗位、行业、专业交流群