经管之家App
让优质教育人人可得
立即打开
全部版块
我的主页
›
论坛
›
新商科论坛 四区(原工商管理论坛)
›
行业分析报告
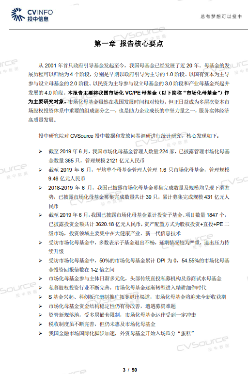
【独家发布】2019中国市场化VCPE母基金研究报告-投中研究院-2019.10-50页
楼主
报告达人
689
1
收藏
2019-10-29
2019中国市场化VCPE母基金研究报告-投中研究院-2019.10-50页.pdf
大小:(932.43 KB)
只需: 5 个论坛币
马上下载
扫码加我 拉你入群
请注明:姓名-公司-职位
以便审核进群资格,未注明则拒绝
全部回复
沙发
三重虫
2019-10-29 11:13:08
扫码加我 拉你入群
请注明:姓名-公司-职位
以便审核进群资格,未注明则拒绝
栏目导航
行业分析报告
市场行情分析
悬赏大厅
winbugs及其他软件专版
能源经济学
休闲灌水
热门文章
CDA 认证考试大纲 2025 重磅更新:一二级考 ...
在概率与代码之间:Agent Skills 是 AI 的枷 ...
失去的三十年:平成日本经济史(【日】野口 ...
求:Multiple Time Scale Dynamics
2026 AI赋能文化产业发展报告-AI创意业态透 ...
表格结构数据特征与CDA数据分析师:精准适配 ...
问卷填写,每份50个论坛币
新宏观丨豆包,传统经济学与商学对全球性债 ...
新宏观丨豆包,谁是传统经济学的最大反对派
硅光芯片代工爆发式增长,重构全球半导体产 ...
推荐文章
2026JG学术冬训营:从Stata初高到Python机器 ...
【必看】【本版版规,欢迎发悬赏贴求助】
【新课】26年3月|Gemini辅助论文写作与数据 ...
关于如何利用文献的若干建议
关于学术研究和论文发表的一些建议
关于科研中如何学习基础知识的一些建议 (一 ...
一个自编的经济学建模小案例 --写给授课本科 ...
AI智能体赋能教学改革: 全国AI教育教学应用 ...
2025中国AIoT产业全景图谱报告-406页
关于文献求助的一些建议
说点什么
分享
微信
QQ空间
QQ
微博
扫码加好友,拉您进群
各岗位、行业、专业交流群