请保荐机构和申报会计师进一步说明核查中采用视频访谈手段的有效性,以及相关证据能否支撑核查结论性意见。
答复:
(一)通过视频访谈方式进行核查的客户
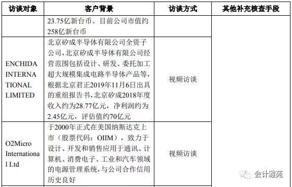
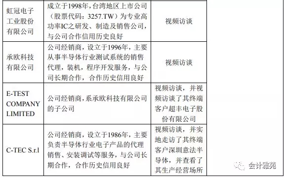
报告期内,公司对境外客户(含经销商客户)芯源系统、微矽电子、超丰电子股份有限公司、ENCHIDA INTERNATIONAL LIMITED、O2Micro International Ltd、虹冠电子工业股份有限公司、承欧科技有限公司(经销商)、E-TEST COMPANY LIMITED(经销商)、C-TEC S.r.l(经销商)进行了视频访谈,被访谈对象主要为境外上市公司或公司长期合作客户,资信水平较高,合作历史良好, 具体情况如下:

(二)视频访谈的控制过程及取得的证据
保荐机构和申报会计师共同参与了视频访谈,由发行人律师对访谈过程进行了见证,并对视频访谈进行了录像。视频访谈中,中介机构就被访谈人的职位和工作内容进行了确认,访谈内容涵盖了与公司的合作历史、报告期内的交易金额、业务流程与结算方式、是否存在退换货情况、是否存在诉讼仲裁或纠纷情况、是否存在关联关系等内容。
访谈结束后,中介机构将访谈纪要以电子邮件的方式发送至被访谈对象带公司域名的邮件地址,取得了对方确认,随后境外客户将盖章或签字确认的原件寄回中介机构,中介机构对函件进行了查验。
上述视频访谈中,对于使用非中文访谈的客户,公司聘请了具有翻译资质的第三方翻译机构,由翻译机构人员对访谈内容进行了记录和翻译。
(三)结论意见
经核查,中介机构认为:1、公司境外客户主要为境外知名上市公司或与公司长期战略合作伙伴,其 资信水平较高,合作历史良好;2、中介机构在视频访谈过程中对被访谈对象的职位和工作内容进行了确认, 且将访谈纪要发送至对方带公司名称域名的工作邮箱地址进行了确认,视频访谈真实、有效;3、通过视频访谈,保荐机构和申报会计师能取得境外客户对报告期内公司 交易金额、业务真实性等事项的确认,结合函证、检查业务凭证、分析性复核等补充核查程序,中介机构能有效对公司境外收入的真实性进行核查,相关证据能支撑核查结论。