全部版块 我的主页
论坛 计量经济学与统计论坛 五区 计量经济学与统计软件 Stata专版
1975 3
2019-11-18
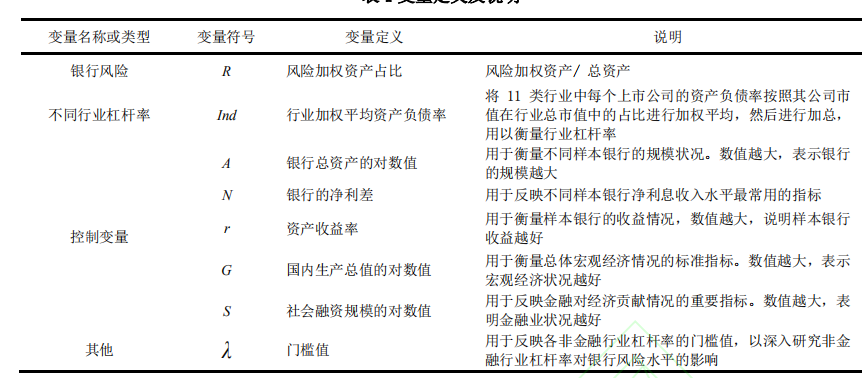
阅读到一篇文献,被解释变量是 i 家银行t年的风险指标,解释变量是某行业t年的杠杆率,然后他得出了门槛值与回归系数,所以请问1、被解释变量是面板数据,解释变量是时间序列可以回归吗? 2、如果可以,是如何操作的呢,是将i 家银行一个个做回归进行系数平均, 还是录入数据的时候 i 家银行放一起——输入一样的解释变量呢?
这边作者回归的时候控制了行业不变,考察某一个具体行业的杠杆率对银行整体风险的影响
附件列表
提问2.png

原图尺寸 113.56 KB

提问2.png

提问1.png

原图尺寸 60.64 KB

提问1.png

二维码

扫码加我 拉你入群

请注明:姓名-公司-职位

以便审核进群资格,未注明则拒绝

全部回复
2021-3-28 11:14:33
楼主,请问您现在这个问题有答案了吗?我也对此有所困惑,一直没有找到很好的解释。
二维码

扫码加我 拉你入群

请注明:姓名-公司-职位

以便审核进群资格,未注明则拒绝

2021-12-13 20:30:00
请问您解决了吗?我也遇到了这样的问题
二维码

扫码加我 拉你入群

请注明:姓名-公司-职位

以便审核进群资格,未注明则拒绝

2021-12-13 20:30:22
itisme1 发表于 2021-3-28 11:14
楼主,请问您现在这个问题有答案了吗?我也对此有所困惑,一直没有找到很好的解释。
请问您解决了吗?我也遇到了这样的问题
二维码

扫码加我 拉你入群

请注明:姓名-公司-职位

以便审核进群资格,未注明则拒绝

栏目导航
热门文章
推荐文章

说点什么

分享

扫码加好友,拉您进群
各岗位、行业、专业交流群