全部版块 我的主页
论坛 金融投资论坛 六区 金融实务版 投行专版
4163 1
2019-11-26

一、沪深两所各板块关于累积投票的规定


根据《上市公司治理准则》第十七条 董事、监事的选举,应当充分反映中小股东意见。股东大会在董事、监事选举中应当积极推行累积投票制。单一股东及其一致行动人拥有权益的股份比例在30%及以上的上市公司,应当采用累积投票制。采用累积投票制的上市公司应当在公司章程中规定实施细则。

目前,深主板、沪主板、科创板均按照证监会发布的《上市公司治理准则》第十七条的规定,单一股东及其一致行动人拥有权益的股份比例在30%及以上的上市公司,应当采用累积投票制。也就是说,单一股东及其一致行动人拥有权益的股份比例不超过30%的上市公司可以不采用累积投票制,上市公司另有规定的除外。

但是,中小板、创业板的规定有所不同,根据《创业板上市公司规范运作指引》、《中小板上市公司规范运作指引》2.2.11上市公司应当在公司章程中规定选举二名及以上董事或者监事时实行累积投票制度。也就是说,中小板、创业板并没有规定选举二名及以上董事或者监事时,单一股东及其一致行动人拥有权益的股份比例不超过30%的,可以不采用累积投票制。

近期,深交所发布了《深圳证券交易所上市公司规范运作指引(2019年修订征求意见稿)》,其中2.2.11条规定,董事、监事的选举,应当充分反映中小股东意见。股东大会在董事、监事选举中应当积极推行累积投票制。单一股东及其一致行动人拥有权益的股份比例在30%及以上的上市公司,应当采用累积投票制。此次修订将深交所三板块针对累积投票适用的不同规定予以统一,与《上市公司治理准则》的规定保持一致,该征求意见稿目前尚未正式实施。

那么,在选举董事、监事时采用累积投票与非累积投票方式在实际应用中有什么区别?接下来小编将结合具体案例进行分析。

二、累积投票的应用

如同上述分析,沪主板、科创板、深主板的上市公司,除了选举一名董事、监事外,单一股东及其一致行动人拥有权益的股份比例在30%及以上的上市公司,应当采用累积投票制。对于中小板、创业板的上市公司,选举二名及以上董事或者监事时应当实行累积投票制。


累积投票是指,股东每持有一股即拥有与每个提案组下应选董事或者监事人数相同的选举票数,即累积投票议案组的总票数等于参与股东大会股东所持表决权总数T×应选人数N,股东拥有的选举票数,可以集中投给一名候选人,也可以投给数名候选人,股东应当以每个提案组的选举票数为限进行投票。累积投票又分为等额选举和差额选举。


(一)等额选举,是指候选人数与应选人数一致,例如:

累积投票提案

提案5、6、7为等额选举示例

5.00

非独立董事选举

应选人数(3)人

5.01

非独立董事A

5.02

非独立董事B

5.03

非独立董事C

6.00

独立董事选举

应选人数(2)人

6.01

独立董事D

6.02

独立董事E

7.00

监事选举

应选人数(2)人

7.01

监事F

7.02

监事G


上表中,假设某股东持有上市公司股份数量为100股,则其在议案5中的表决票数量为100×5=500,500票可以集中投给5.01-5.03三个子议案中的某一候选人,也可以分散投给多个候选人;其在议案6中的表决票数量为100×2=200,可以集中投给6.01、6.02中的一个候选人,也可以分散投给两位候选人。需注意,累积投票制选举董事,非独立董事与独立董事的议案需要分开投票,不得混同为同一议案。例如某创业板上市公司XCKJ披露的《关于召开2018 年年度股东大会通知的补充公告》,内容如下:

640.webp.jpg

640.webp (1).jpg

640.webp (2).jpg

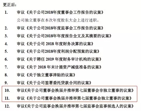
上述XCKJ的案例中,由于股东大会通知中直接沿用了董事会的议案名称,即审议换届选举董事的议案为一个议案,并未在股东大会通知中将选举董事的议案拆分为选举非独立董事、选举独立董事的议案。因此公司披露了股东大会通知的补充公告,更正了上述问题。

如果将选举非独立董事与选举独立董事的议案在同一议案下拆分成两个二级子议案(议案1:选举董事的议案、议案1.1:选举非独立董事的议案、议案1.2:选举独立董事的议案),这样是否可行呢?下列案例或许能够说明问题,某中小板上市公司XLKJ《关于召开2019年第三次临时股东大会通知的更正公告》中内容如下:

640.webp (4).jpg

640.webp (5).jpg

通常情况下,上市公司设置股东大会议案名称会直接参照董事会审议的议案名称,上述XLKJ案例也是属于,在董事会审议之时就未将选举非独立董事与选举独立董事的议案拆分为两个独立议案,而股东大会通知中沿用董事会议案的名称将选举董事的议案设置为一个议案,而提案编码仅是在议案1下边再拆分成议案1.1、议案1.2分别选举非独立董事与独立董事,但依据各版块股东大会通知的格式指引,这种拆分仍不符合格式指引的要求,因此XLKJ披露了股东大会通知的更正公告,将选举非独立董事与选举独立董事的议案拆分成议案1与议案2,再分别在议案1、议案2下设每个候选人的子议案。


等额选举中,候选人数与应选人数一致,那么,每个子议案是否通过还需经出席股东大会表决权过半数同意才能审议通过吗?规则层面并无具体规定,小编认为,如果不需要经出席股东大会表决权过半数同意就可以审议通过,那不就间接的导致只要董事会审议通过并提交股东大会审议的候选人,全部都可以当选吗?这将违背《公司法》关于应当由股东大会选举董事、监事的规定。下边这个案例可以论证此观点,中小板某上市公司MDDD披露的《关于召开2019年第二次临时股东大会的通知》,采用累积投票方式等额选举非独立董事的议案如下:

640.webp (6).jpg


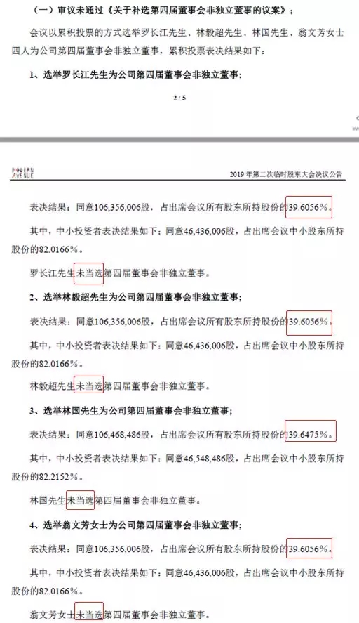
《MDDD股份有限公司2019年第二次临时股东大会决议公告》表决结果如下:


审议未通过《关于补选第四届董事会非独立董事的议案》;会议以累积投票的方式等额选举罗长江先生、林毅超先生、林国先生、翁文芳女士四人为公司第四届董事会非独立董事,累积投票表决结果如下:

640.webp (7).jpg


    关于本次股东大会选举非独立董事未通过的原因如下:


关于累积投票等额选举董事、监事的议案是否需要经出席股东大会表决权过半数同意,目前虽然规则层面没有相关规定,根据上述MDDD股东大会选举非独立董事的案例,小编更认同每项候选人子议案应当取得出席股东大会表决权过半数的同意方可当选的观点。


(二)差额选举,是指候选人数多于应选人数,例如:

累积投票提案

提案8、9、10为差额选举示例

8.00

非独立董事选举

应选人数(2)人

8.01

非独立董事A

8.02

非独立董事B

8.03

非独立董事C

9.00

独立董事选举

应选人数(1)人

9.01

独立董事D

9.02

独立董事E

10.00

监事选举

应选人数(2)人

10.01

监事F

10.02

监事G

10.03

监事H


差额选举的每个议案组中子议案的数量要多于应选人数,需要注意的是,股东投票的表决票数不得超过股东所持表决权数T×该议案组的应选人数N,且股东投票不得超过应选人数,否则投票无效。例如某公司选举非独立董事的议案,应选2人,候选人3人,则该股东可以投票的候选人数最多为2人,如果投了3人,则该表决无效,如果不同意某候选人,可以对该候选人投0票。


规则依据:《深圳证券交易所上市公司股东大会网络投票实施细则》第二十条 对于累积投票提案,股东每持有一股即拥有与每个提案组下应选董事或者监事人数相同的选举票数。股东拥有的选举票数,可以集中投给一名候选人,也可以投给数名候选人。股东应当以每个提案组的选举票数为限进行投票,股东所投选举票数超过其拥有选举票数的,或者在差额选举中投票超过应选人数的,其对该提案组所投的选举票不视为有效投票。


《上海证券交易所上市公司股东大会网络投票实施细则》第二十三条 出席股东大会的股东,对于采用累积投票制的议案,每持有一股即拥有与每个议案组下应选董事或者监事人数相同的选举票数。股东拥有的选举票数,可以集中投给一名候选人,也可以投给数名候选人。股东应以每个议案组的选举票数为限进行投票。股东所投选举票数超过其拥有的选举票数的,或者在差额选举中投票超过应选人数的,其对该项议案所投的选举票视为无效投票。


(三)累积投票需要注意的其他问题

有累积投票议案的股东大会通知,需注意,总议案的范围是指“除累积投票提案外的所有提案”,如果该次股东大会仅有累积投票议案,那无需设置总议案,例如:深主板某上市公司ZGKG披露的《关于召开2019年第一次临时股东大会通知的更正公告》内容如下:

另外,如果股东大会议案中有累积投票议案,需要注意修改股东大会通知中“网络投票的具体操作流程”,例如深主板《第4号 上市公司召开股东大会通知公告格式》:对于累积投票提案,填报投给某候选人的选举票数。上市公司股东应当以其所拥有的每个提案组的选举票数为限进行投票,股东所投选举票数超过其拥有选举票数的,或者在差额选举中投票超过应选人数的,其对该项提案组所投的选举票均视为无效投票。如果不同意某候选人,可以对该候选人投0票。
表二:累积投票制下投给候选人的选举票数填报一览表

投给候选人的选举票数

填报

对候选人A投X1票

X1票

对候选人B投X2票

X2票

合  计

不超过该股东拥有的选举票数

各提案组下股东拥有的选举票数举例如下:
①选举非独立董事(如表一提案5,采用等额选举,应选人数为3位)股东所拥有的选举票数=股东所代表的有表决权的股份总数×3股东可以将所拥有的选举票数在3位非独立董事候选人中任意分配,但投票总数不得超过其拥有的选举票数。
②选举监事(如表一提案10,采用差额选举,应选人数为2位)股东所拥有的选举票数=股东所代表的有表决权的股份总数×2股东可以在2位监事候选人中将其拥有的选举票数任意分配,但投票总数不得超过其拥有的选举票数,所投人数不得超过2位。

三、非累积投票的应用


深主板、沪主板、科创板,选举两名及以上董事、监事且单一股东及其一致行动人拥有权益的股份比例不超过30%的上市公司,可以不采用累积投票制。那么,如果是等额选举董事、监事,可以采取逐项表决议案,将每位候选人作为一项议案单独表决,单个候选人议案经出席股东大会所持表决权过半数同意即通过。


如果深主板、沪主板、科创板,选举两名及以上董事、监事且单一股东及其一致行动人拥有权益的股份比例不超过30%的上市公司,不采用累积投票制的情况下,如果属于差额选举的情况,议案该如何设置呢?小编认为,下边某深主板上市公司YGGF的案例的做法可供参考:


YGGF《关于2019年第二次临时股东大会增加临时议案暨2019年第二次临时股东大会补充通知的公告》显示,公司差额选举非独立董事、独立董事、监事采用非累积投票方式,通过逐项表决议案,将每一候选人作为一个单独的议案列示,再通过设置选举规则,从候选人中再分别选出通过率前N名(N为应选人数)作为当选的非独立董事、独立董事、监事,公告内容如下:

640.webp (8).jpg


YGGF本次选举董事、监事的选举规则如下:

640.webp (9).jpg


其中,应选非独立董事4名,独立董事3名,监事2名,根据YGGF《2019年第二次临时股东大会决议公告》,其中议案五、议案六、议案七、议案十一、议案十二未通过。


附件列表
640.webp (3).jpg

原图尺寸 164.79 KB

640.webp (3).jpg

二维码

扫码加我 拉你入群

请注明:姓名-公司-职位

以便审核进群资格,未注明则拒绝

栏目导航
热门文章
推荐文章

说点什么

分享

扫码加好友,拉您进群
各岗位、行业、专业交流群