经管之家App
让优质教育人人可得
立即打开
全部版块
我的主页
›
论坛
›
数据科学与人工智能
›
数据分析与数据科学
›
SAS专版
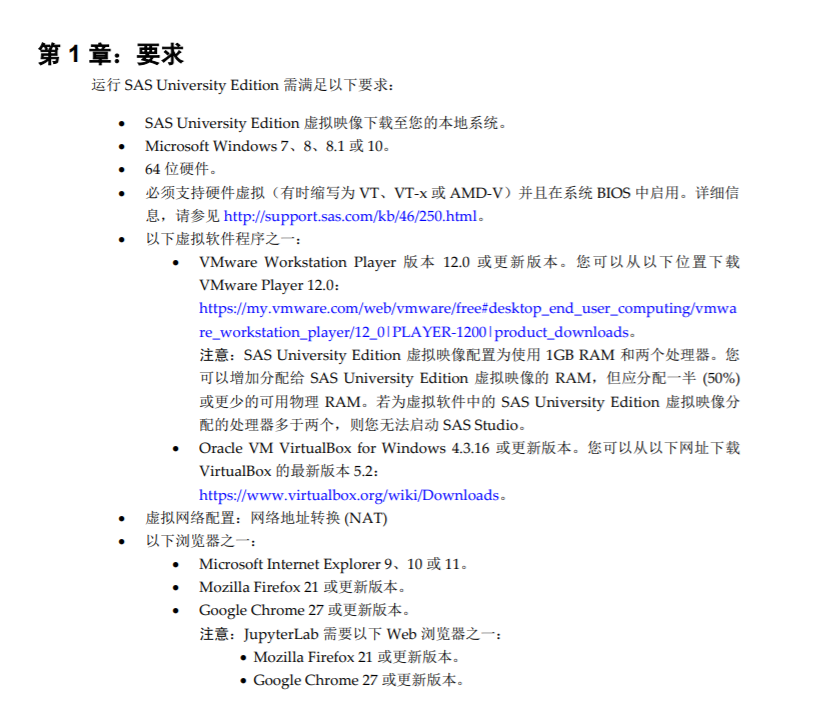
SAS大学版安装教程-官方中文版
楼主
魏小鑫
2037
1
收藏
2019-11-27
分享给大家在安装过程中找到的SAS大学版官方中文安装教程
SASUniversityEditionInstallGuideWindows.pdf
大小:(977.56 KB)
只需: 1 个论坛币
马上下载
扫码加我 拉你入群
请注明:姓名-公司-职位
以便审核进群资格,未注明则拒绝
全部回复
沙发
mixiahuang
2020-3-28 23:43:19
不错,好东西,谢谢楼主分享
扫码加我 拉你入群
请注明:姓名-公司-职位
以便审核进群资格,未注明则拒绝
栏目导航
SAS专版
数据交流中心
stata专版
行业分析报告
经管文库
文献求助专区
热门文章
《那年2003》 第66章:时间管理大师?周旋于 ...
《信用价值论》社会再生产方程式解读 与在宏 ...
多复变函数论 作者: 萧荫堂 钟家庆 陈志华
参数估计:CDA数据分析师的核心推断工具,用 ...
通用指标与场景指标:CDA数据分析师的核心分 ...
2024年合集 ESG评级数据大全(彭博 华证 Wi ...
技术趋势2026
人工智能赋能应用实践指南
芜宣机场,增长740%!
CAS EXAM6 2023版TIA教材
推荐文章
2026JG学术冬训营:从Stata初高到Python机器 ...
【必看】【本版版规,欢迎发悬赏贴求助】
【新课】26年3月|Gemini辅助论文写作与数据 ...
关于如何利用文献的若干建议
关于学术研究和论文发表的一些建议
关于科研中如何学习基础知识的一些建议 (一 ...
一个自编的经济学建模小案例 --写给授课本科 ...
AI智能体赋能教学改革: 全国AI教育教学应用 ...
2025中国AIoT产业全景图谱报告-406页
关于文献求助的一些建议
说点什么
分享
微信
QQ空间
QQ
微博
扫码加好友,拉您进群
各岗位、行业、专业交流群