经管之家App
让优质教育人人可得
立即打开
全部版块
我的主页
›
论坛
›
提问 悬赏 求职 新闻 读书 功能一区
›
学道会
【学习笔记】重读徐高:金融经济学二十五讲 第 8 讲 期望效用理论-2
楼主
jessie68us
521
1
收藏
2019-12-15
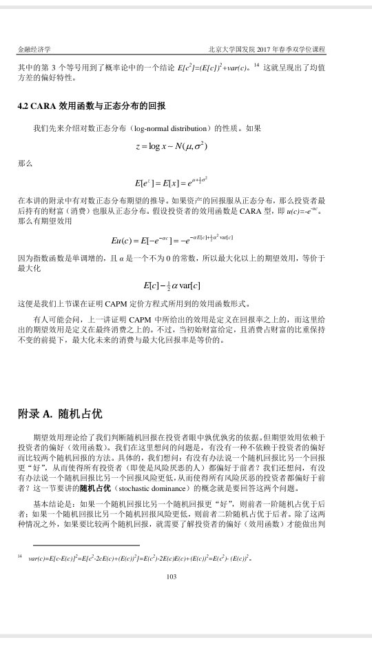
重读徐高:金融经济学二十五讲
第 8 讲 期望效用理论-2
附件列表
tmp_bc6ceb55bce0a41bdf59db4d11db3d25a3798f2bd5e7c9f0.jpg
原图尺寸 67.67 KB
tmp_61c25f4c0e263af2d4ea579dc1ee4490ed0af06ba81fa467.jpg
原图尺寸 69.93 KB
tmp_29ec7e8d2d4390c92647c9a77eab27b08b4f781a4d1ec77c.jpg
原图尺寸 79.11 KB
扫码加我 拉你入群
请注明:姓名-公司-职位
以便审核进群资格,未注明则拒绝
全部回复
沙发
512661101
2019-12-15 13:10:33
赞
扫码加我 拉你入群
请注明:姓名-公司-职位
以便审核进群资格,未注明则拒绝
栏目导航
学道会
经管文库(原现金交易版)
行为经济学与实验经济学
经管在职研
真实世界经济学(含财经时事)
stata专版
热门文章
张川川 对经济学期刊审稿工作的几点思考
CDA 认证考试大纲 2025 重磅更新:一二级考 ...
一文了解11种最常见的机器学习算法应用场景
新宏观丨盛松成教授是传统经济学者中少有的 ...
元旦致辞:以初心,敬新岁,二十载,再启航 ...
板材十大品牌 2025-2026 揭晓 香格里国际五 ...
饲料行业全面深入分析:2026 - 2032年CAGR为 ...
笠翁对韵PDF
轮胎成型模具行业全面深度分析:2026 - 203 ...
【24重磅,自用整理!】2003-2024上市公司战略 ...
推荐文章
26年寒假天津站|Gemini论文写作&数据分析 ...
2026JG学术冬训营:从Stata初高到Python机器 ...
关于如何利用文献的若干建议
关于学术研究和论文发表的一些建议
关于科研中如何学习基础知识的一些建议 (一 ...
一个自编的经济学建模小案例 --写给授课本科 ...
AI智能体赋能教学改革: 全国AI教育教学应用 ...
2025中国AIoT产业全景图谱报告-406页
关于文献求助的一些建议
几种免费下载文献的方法----我的文献应助经
说点什么
分享
微信
QQ空间
QQ
微博
扫码加好友,拉您进群
各岗位、行业、专业交流群