经管之家App
让优质教育人人可得
立即打开
全部版块
我的主页
›
论坛
›
提问 悬赏 求职 新闻 读书 功能一区
›
学道会
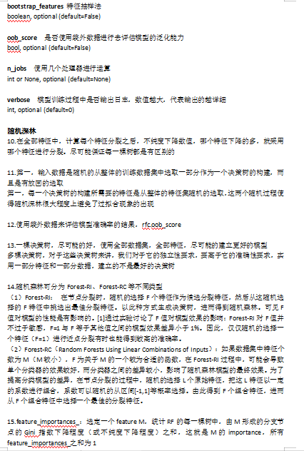
【学习笔记】12.18笔记
楼主
捣蛋小主
335
2
收藏
2019-12-18
12.18笔记
扫码加我 拉你入群
请注明:姓名-公司-职位
以便审核进群资格,未注明则拒绝
全部回复
沙发
三重虫
2019-12-18 19:52:44
扫码加我 拉你入群
请注明:姓名-公司-职位
以便审核进群资格,未注明则拒绝
藤椅
512661101
2019-12-18 20:25:00
赞
扫码加我 拉你入群
请注明:姓名-公司-职位
以便审核进群资格,未注明则拒绝
栏目导航
学道会
行业分析报告
休闲灌水
经管文库(原现金交易版)
新手入门区
市场行情分析
热门文章
表格结构数据特征与CDA数据分析师:精准适配 ...
CDA 认证考试大纲 2025 重磅更新:一二级考 ...
新宏观丨豆包,谁是传统经济学的最大反对派
硅光芯片代工爆发式增长,重构全球半导体产 ...
数论I : Fermat的梦想和类域论
新发展经济学(三):精神与物质
普华永道 - 中国影响力报告2025
【应用统计学资料】98份应用统计学资料合集
表格结构数据的核心特征及具象实例解析
2026中信里昂风水指数
推荐文章
2026JG学术冬训营:从Stata初高到Python机器 ...
【必看】【本版版规,欢迎发悬赏贴求助】
26年寒假天津站|Gemini论文写作&数据分析 ...
关于如何利用文献的若干建议
关于学术研究和论文发表的一些建议
关于科研中如何学习基础知识的一些建议 (一 ...
一个自编的经济学建模小案例 --写给授课本科 ...
AI智能体赋能教学改革: 全国AI教育教学应用 ...
2025中国AIoT产业全景图谱报告-406页
关于文献求助的一些建议
说点什么
分享
微信
QQ空间
QQ
微博
扫码加好友,拉您进群
各岗位、行业、专业交流群