经管之家App
让优质教育人人可得
立即打开
全部版块
我的主页
›
论坛
›
提问 悬赏 求职 新闻 读书 功能一区
›
经管文库(原现金交易版)
【原创】R语言核心知识点总结
楼主
芋头和稀饭
949
2
收藏
2019-12-21
【资料名称】:《
数据分析
核心知识点总结 —— R语言》
【资料页数】:27页(目录6页,正文21页)
【资料售价】:10元
【资料目录】
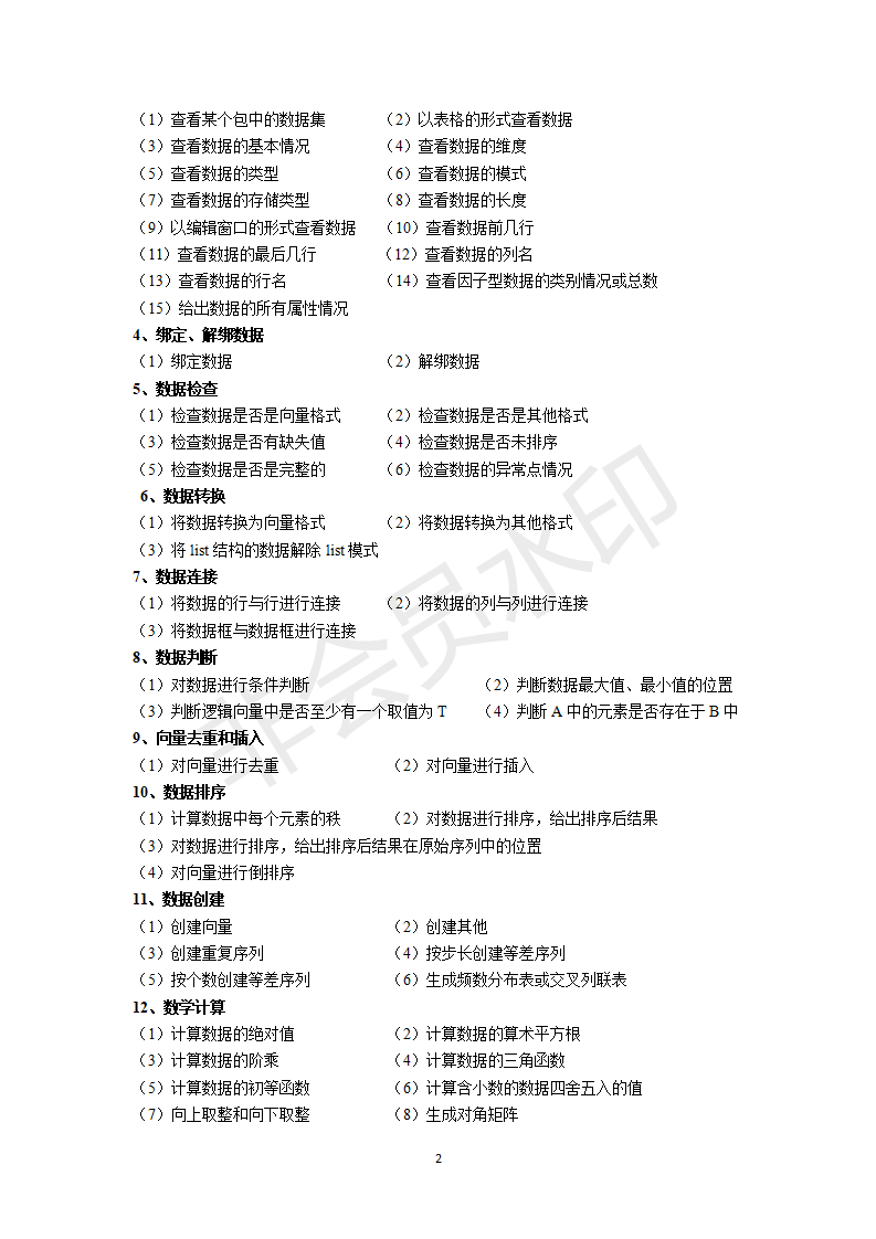
【资料正文部分内容展示】
【资料购买地址】
数据分析核心知识点总结 —— R语言.pdf
大小:(387.5 KB)
只需: RMB 10元
马上下载
欢迎大家支持我的原创资料
附件列表
R语言_02.png
原图尺寸 57.28 KB
扫码加我 拉你入群
请注明:姓名-公司-职位
以便审核进群资格,未注明则拒绝
全部回复
沙发
芋头和稀饭
2019-12-21 14:06:01
没有论坛资金的朋友可以加我的QQ:2798485733
扫码加我 拉你入群
请注明:姓名-公司-职位
以便审核进群资格,未注明则拒绝
藤椅
sophia777777
2019-12-22 12:51:16
r studio 好难
扫码加我 拉你入群
请注明:姓名-公司-职位
以便审核进群资格,未注明则拒绝
相关推荐
On the Robustness of Unit Root Tests in the Presence of Double Unit Roots
论坛开张并诚招版主
庆祝论坛开张并诚招版主
有志于报考人大经济学院的同学朋友们看过来
庆祝论坛开张并诚招各分论坛版主
On the Robustness of Unit Root Tests in the Presence of Double Unit Roots
双单位根存在情况下单位根检验的稳健性研究
Local Power Functions of Tests for Double Unit Roots
周小川:调利率还需观察 息口盯住5%通胀率
栏目导航
经管文库(原现金交易版)
灌水吧
金融学(理论版)
休闲灌水
学道会
stata专版
热门文章
我雇了一只"学术龙虾"当助理,不发工资 ...
CDA 认证考试大纲 2025 重磅更新:一二级考 ...
本人写作的几章试读
2000-2025年上市公司股票特质收益率/优化的 ...
求JSOR论文The Roman Mines at Riotinto
2000-2024年上市公司内部控制指数评级及内部 ...
CDA数据分析师必备:数据分类实操指南,让数 ...
CDA数据分析师必备:数据仓库体系与ETL实操 ...
Thinking with Data by Max Shron
新宏观丨豆包,终结掠夺霸权迈向大同世界!
推荐文章
2026 科研 AI 工具天花板!Gemini /GPT/ De ...
【必看】【本版版规,欢迎发悬赏贴求助】
【新课】26年3月|Gemini辅助论文写作与数据 ...
关于如何利用文献的若干建议
关于学术研究和论文发表的一些建议
关于科研中如何学习基础知识的一些建议 (一 ...
一个自编的经济学建模小案例 --写给授课本科 ...
AI智能体赋能教学改革: 全国AI教育教学应用 ...
2025中国AIoT产业全景图谱报告-406页
关于文献求助的一些建议
说点什么
分享
微信
QQ空间
QQ
微博
扫码加好友,拉您进群
各岗位、行业、专业交流群