经管之家App
让优质教育人人可得
立即打开
全部版块
我的主页
›
论坛
›
提问 悬赏 求职 新闻 读书 功能一区
›
经管文库(原现金交易版)
【原创】Excel数据分析核心内容总结
楼主
芋头和稀饭
739
1
收藏
2020-01-02
RT,原创资料,收取一些辛苦整理费
【资料目录】
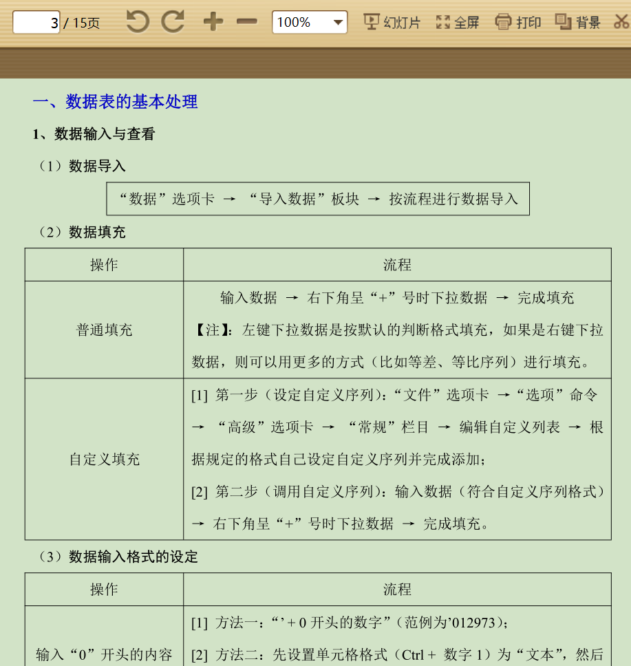
【资料部分内容截图】
【资料下载地址】
Excel.pdf
大小:(282.83 KB)
只需: RMB 5元
马上下载
扫码加我 拉你入群
请注明:姓名-公司-职位
以便审核进群资格,未注明则拒绝
全部回复
沙发
芋头和稀饭
2020-1-2 15:36:11
没有论坛资金的朋友可以联系QQ:2798485733
扫码加我 拉你入群
请注明:姓名-公司-职位
以便审核进群资格,未注明则拒绝
相关推荐
On the Robustness of Unit Root Tests in the Presence of Double Unit Roots
论坛开张并诚招版主
庆祝论坛开张并诚招版主
有志于报考人大经济学院的同学朋友们看过来
庆祝论坛开张并诚招各分论坛版主
On the Robustness of Unit Root Tests in the Presence of Double Unit Roots
双单位根存在情况下单位根检验的稳健性研究
Local Power Functions of Tests for Double Unit Roots
栏目导航
经管文库
博弈论
stata专版
行业分析报告
文献求助专区
数据交流中心
热门文章
CDA数据分析脱产就业班于2025年12月08日开班 ...
CDA 认证考试大纲 2025 重磅更新:一二级考 ...
CDA数据分析师实战:因子分析的业务应用与落 ...
Gemini准确率从21%飙到97%!谷歌只用了这一 ...
Introductory Econometrics: A Modern Appr ...
如盈财女:1.19黄金回踩顺势做多,原油高空 ...
图书:历史照进现实
optimization algorithms: ai techniques f ...
兴业研究-库存周期分析
【资料共享】Python入门资料与产品经理学习 ...
推荐文章
【必看】【本版版规,欢迎发悬赏贴求助】
26年寒假天津站|Gemini论文写作&数据分析 ...
2026JG学术冬训营:从Stata初高到Python机器 ...
关于如何利用文献的若干建议
关于学术研究和论文发表的一些建议
关于科研中如何学习基础知识的一些建议 (一 ...
一个自编的经济学建模小案例 --写给授课本科 ...
AI智能体赋能教学改革: 全国AI教育教学应用 ...
2025中国AIoT产业全景图谱报告-406页
关于文献求助的一些建议
说点什么
分享
微信
QQ空间
QQ
微博
扫码加好友,拉您进群
各岗位、行业、专业交流群