1、人口增长加快生活垃圾处理进程
伴随我国城镇化水平提高,城镇人口10年内增速达40.43%,2000年,我国总人口数为12.67亿人,其中城镇人口为4.59亿人,截至2018年末,我国总人口13.95亿,城镇人口8.31亿人,其中城镇人口占比为59.60%,这给城镇生活环境带来了极大压力,尤其是城镇生活垃圾的处理。
2009-2018年中国总人口数及城镇人口数变化情况
 

数据来源:前瞻产业研究院整理
根据国家统计局数据显示,2010年以来,全国生活垃圾清运量总体呈现逐年增加的态势。到2018,全国生活垃圾清运量达到了22.80亿吨。2010-2018年,全国生活垃圾清运量年复合增速达到4.69%;此外,2018年,全国生活垃圾处理无害化处理已达到97.7%,仍有待进一步提高。
2010-2018年中国生活垃圾清运量统计情况
 

数据来源:前瞻产业研究院整理
再从区域无害化处理率比较来看,生活垃圾无害化处理率达到100%的城市主要为上海、浙江、山东、江苏、海南。北京、安徽、河北、广西等地也达到了99.9%;而新疆、黑龙江和吉林地区无害化处理率较低,分别只有88.6%、82.7%和71.8%。2018年,全国共有23个省份城市生活垃圾无害化处理率超过了95%。综合来看,在环保政策日渐趋严以及人口的增加的驱动下,我国生活垃圾处理的速度明显加快。
2018年中国各区域生活垃圾无害化处理率统计情况
 

数据来源:前瞻产业研究院整理
3、焚烧处理将成为行业发展主流
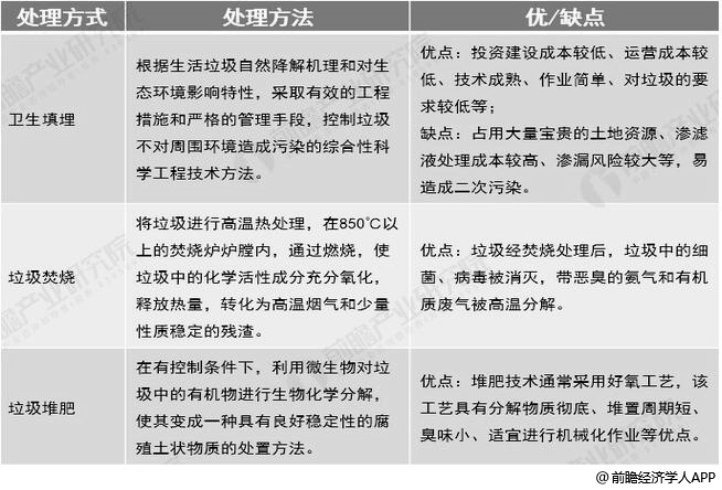
从技术路线来看,我国城市生活垃圾无害化处理的方法主要有卫生填埋、垃圾堆肥和垃圾焚烧等。其中,卫生填埋是当前生活垃圾的主要处理方式,但其具有占用土地资源、渗滤液处理成本较高、渗漏风险较大等缺点。
中国城市生活垃圾无害化处理方式对比情况
 

资料来源:前瞻产业研究院整理
根据国家统计局数据显示,2018年中国城市生活垃圾无害化处理量22.28亿吨。其中,卫生填埋处理量为12.75亿吨,占57.23%;焚烧处理量为8.97亿吨,占40.26%;其他处理方式处理量为0.56亿吨,占2.51%。目前,全国生活垃圾焚烧处理设施无害化处理能力为29.81亿吨/日,占总处理能力的43.84%。前瞻分析,焚烧垃圾无害化处理方式的比重呈现逐年增长态势,为随着国家垃圾分类政策的逐渐深入,垃圾焚烧处理方式更能满足城市生活垃圾处理的减量化和无害化发展需求,焚烧处理方式将成为行业发展主流模式。
2018年中国城市生活垃圾无害化处理量结构分布情况
 

数据来源:前瞻产业研究院整理
更多数据及分析请参考于前瞻产业研究院发布的《中国生活垃圾处理行业发展前景与投资预测分析报告》,同时前瞻产业研究院还提供产业大数据、产业规划、产业申报、产业园区规划、产业招商引资等解决方案。