经管之家App
让优质教育人人可得
立即打开
全部版块
我的主页
›
论坛
›
提问 悬赏 求职 新闻 读书 功能一区
›
学道会
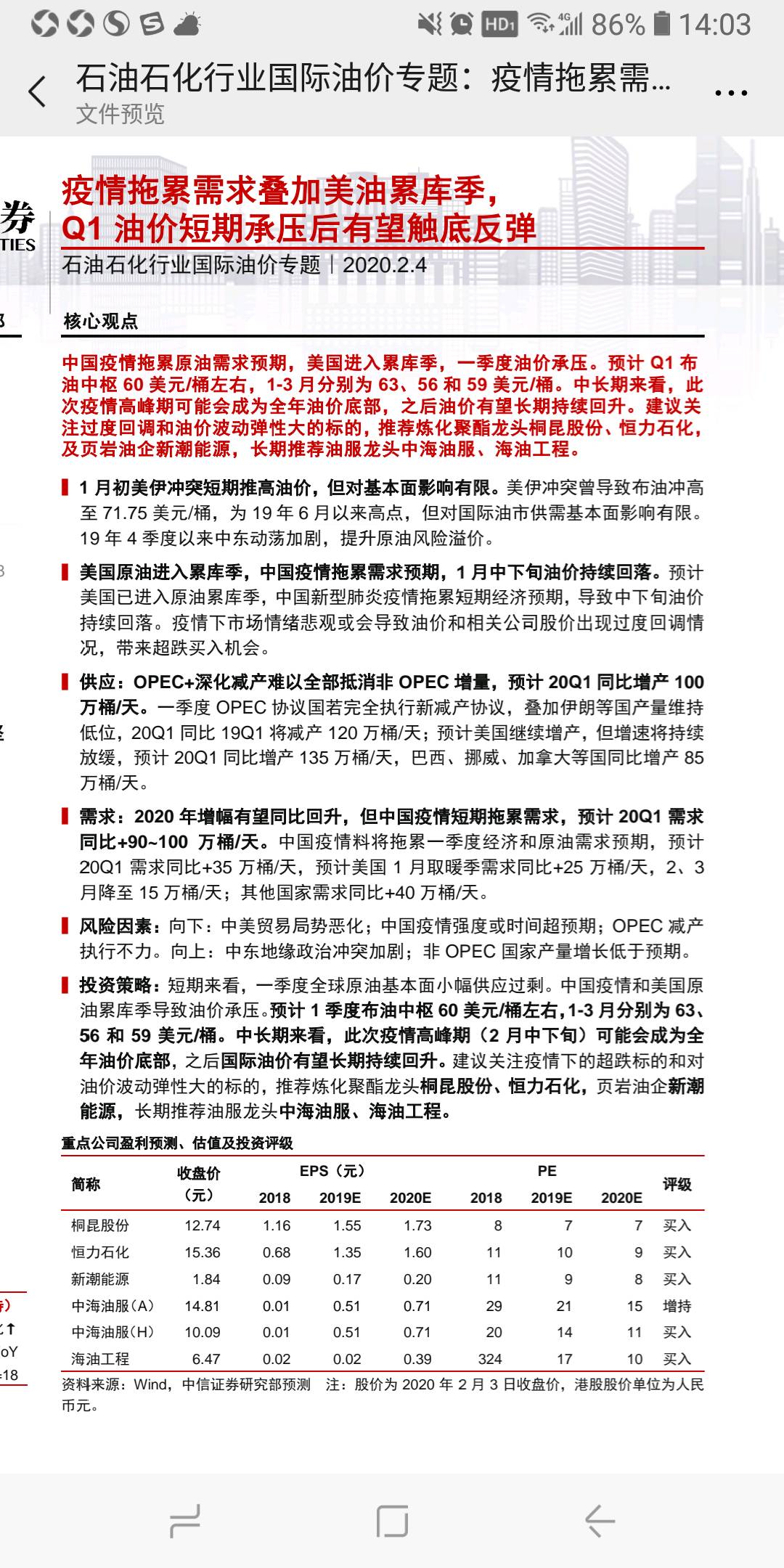
【学习笔记】国际原油有望触底反弹
楼主
4301_1580607284
285
1
收藏
2020-02-06
国际原油有望触底反弹
扫码加我 拉你入群
请注明:姓名-公司-职位
以便审核进群资格,未注明则拒绝
全部回复
沙发
512661101
2020-2-6 14:46:37
赞
扫码加我 拉你入群
请注明:姓名-公司-职位
以便审核进群资格,未注明则拒绝
栏目导航
学道会
经管文库(原现金交易版)
新手入门区
金融实务版
python论坛
爱问频道
热门文章
新宏观丨扩大内需的最大障碍是什么?
现代数学译丛14非线性最优化基础
【浙商证券】太空算力与商业航天行业专题报 ...
2026年技术趋势报告 Tech Trends 2026-德勤 ...
民营企业涉税合规自查手册
现代数学译丛10 调和分析基础教程
【华西证券】AI浪潮之基,电力价值与生态重 ...
物流运作基础 (英国皇家采购与供应学会(CI ...
2026年Stata初高级寒假班—AI赋能+原理+操作 ...
一文了解11种最常见的机器学习算法应用场景
推荐文章
26年寒假天津站|Gemini论文写作&数据分析 ...
2026JG学术冬训营:从Stata初高到Python机器 ...
关于如何利用文献的若干建议
关于学术研究和论文发表的一些建议
关于科研中如何学习基础知识的一些建议 (一 ...
一个自编的经济学建模小案例 --写给授课本科 ...
AI智能体赋能教学改革: 全国AI教育教学应用 ...
2025中国AIoT产业全景图谱报告-406页
关于文献求助的一些建议
几种免费下载文献的方法----我的文献应助经
说点什么
分享
微信
QQ空间
QQ
微博
扫码加好友,拉您进群
各岗位、行业、专业交流群