经管之家App
让优质教育人人可得
立即打开
全部版块
我的主页
›
论坛
›
提问 悬赏 求职 新闻 读书 功能一区
›
学道会
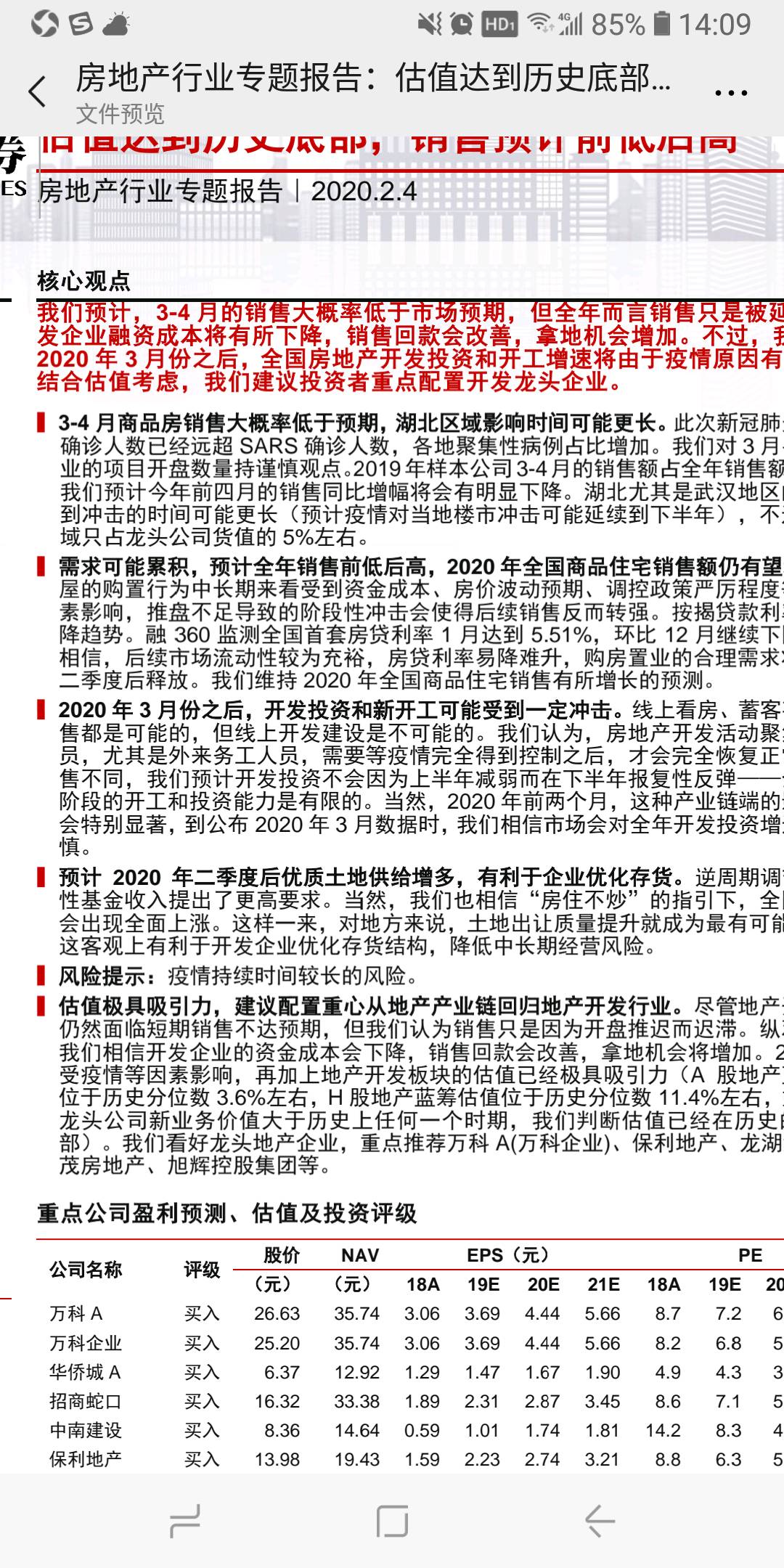
【学习笔记】看好保利地产
楼主
4301_1580607284
303
1
收藏
2020-02-06
看好保利地产
扫码加我 拉你入群
请注明:姓名-公司-职位
以便审核进群资格,未注明则拒绝
全部回复
沙发
512661101
2020-2-6 14:46:30
赞
扫码加我 拉你入群
请注明:姓名-公司-职位
以便审核进群资格,未注明则拒绝
相关推荐
【学习笔记】保利地产怎么样
【学习笔记】需要抓紧时间了
【学习笔记】学习
【学习笔记】区时计算 要计算的区时=已知区时-(已知区时的时区-要计算区时的时 ...
【学习笔记】昨日阅读 1小时,累积阅读975小时
【学习笔记】保二 杨舒涵
栏目导航
学道会
经管高考
微观经济学
经管文库(原现金交易版)
互联网金融与Fintech版
行业分析报告
热门文章
瓦尔拉斯方程组及其求解历史
一般均衡证明中的关键人物与全 1 解的关联探 ...
蔡定创经济学 《信用价值论续—集聚生产与资 ...
2025 中国不良资产行业发展研究
A Course in Formal Languages, Automata a ...
Business Research Methods 14th Edition b ...
Probabilistic Data-Driven Modeling by To ...
JPE最新录用文献
2024年债券市场分析研究报告
如盈财女:11.1下周黄金、原油行情趋势分析 ...
推荐文章
AI狂潮席卷学术圈,不会编程也能打造专属智 ...
最快1年拿证,学费不足5W!热门美国人工智能 ...
关于如何利用文献的若干建议
关于学术研究和论文发表的一些建议
关于科研中如何学习基础知识的一些建议 (一 ...
一个自编的经济学建模小案例 --写给授课本科 ...
AI智能体赋能教学改革: 全国AI教育教学应用 ...
2025中国AIoT产业全景图谱报告-406页
关于文献求助的一些建议
几种免费下载文献的方法----我的文献应助经
说点什么
分享
微信
QQ空间
QQ
微博
扫码加好友,拉您进群
各岗位、行业、专业交流群