经管之家App
让优质教育人人可得
立即打开
全部版块
我的主页
›
论坛
›
提问 悬赏 求职 新闻 读书 功能一区
›
学道会
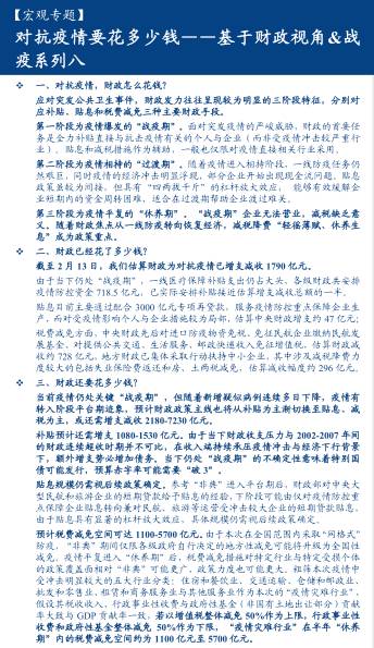
【学习笔记】民航旅游住宿餐饮物流地产,行业扶持的对象,困境反转期待
楼主
8758_1580455584
509
1
收藏
2020-02-16
民航旅游住宿餐饮物流地产,行业扶持的对象,困境反转期待
扫码加我 拉你入群
请注明:姓名-公司-职位
以便审核进群资格,未注明则拒绝
全部回复
沙发
512661101
2020-2-16 14:07:03
赞
扫码加我 拉你入群
请注明:姓名-公司-职位
以便审核进群资格,未注明则拒绝
相关推荐
【学习笔记】DL
【学习笔记】Day28计量打卡~洗脑学习~~
【学习笔记】签到!
【学习笔记】归一化?标准化?怎么区分?哪位大神帮忙解释一下它俩干啥用的
【学习笔记】累啊
【学习笔记】打卡
4949_1571791672_2020-05-06 05:40:08_【学习笔记】
【学习笔记】笔记 2020.6.6
【学习笔记】自相关
栏目导航
学道会
农林经济学
金融实务版
休闲灌水
经管文库(原现金交易版)
经管高考
热门文章
CDA数据分析脱产就业班于2025年12月08日开班 ...
AI Core产业营销思考
下载沪深京所有A股股票每天交易数据2024010 ...
【24重磅,顶刊热点!】2008-2024上市公司股吧 ...
用论文示例+AI讲解计量方法:Stata实证研究 ...
CDA数据分析师:全流程拆解数据治理开展路径 ...
《数据要素发展报告(2025年)》---来源:中 ...
【多指标】2000-2024年上市公司企业债务融资 ...
北京统计年鉴2025(excel)、北京统计年鉴2 ...
《智能制造标准化发展研究报告(2025)》-- ...
推荐文章
12月武汉站|Deepseek辅助论文写作与数据分 ...
2026JG学术冬训营:从Stata初高到Python机器 ...
关于如何利用文献的若干建议
关于学术研究和论文发表的一些建议
关于科研中如何学习基础知识的一些建议 (一 ...
一个自编的经济学建模小案例 --写给授课本科 ...
AI智能体赋能教学改革: 全国AI教育教学应用 ...
2025中国AIoT产业全景图谱报告-406页
关于文献求助的一些建议
几种免费下载文献的方法----我的文献应助经
说点什么
分享
微信
QQ空间
QQ
微博
扫码加好友,拉您进群
各岗位、行业、专业交流群