经管之家App
让优质教育人人可得
立即打开
全部版块
我的主页
›
论坛
›
提问 悬赏 求职 新闻 读书 功能一区
›
学道会
【学习笔记】看来还需要政府财政的大力支持。复工返程潮应该错峰进行。在加速 ...
楼主
jaysonchu
317
3
收藏
2020-02-16
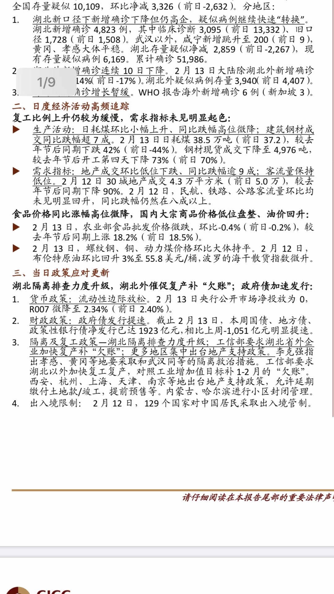
看来还需要政府财政的大力支持。复工返程潮应该错峰进行。在加速复产的时候也应照顾员工的状态。
扫码加我 拉你入群
请注明:姓名-公司-职位
以便审核进群资格,未注明则拒绝
全部回复
沙发
512661101
2020-2-16 13:59:47
赞
扫码加我 拉你入群
请注明:姓名-公司-职位
以便审核进群资格,未注明则拒绝
藤椅
tianwk
2020-2-16 14:05:14
thanks for sharing
扫码加我 拉你入群
请注明:姓名-公司-职位
以便审核进群资格,未注明则拒绝
板凳
jessie68us
2020-3-7 06:46:35
赞
扫码加我 拉你入群
请注明:姓名-公司-职位
以便审核进群资格,未注明则拒绝
栏目导航
学道会
经管留学
一带一路
互联网金融与Fintech版
行为经济学与实验经济学
经济社会统计专版
热门文章
《那年2003》 第66章:时间管理大师?周旋于 ...
《信用价值论》社会再生产方程式解读 与在宏 ...
多复变函数论 作者: 萧荫堂 钟家庆 陈志华
参数估计:CDA数据分析师的核心推断工具,用 ...
通用指标与场景指标:CDA数据分析师的核心分 ...
2024年合集 ESG评级数据大全(彭博 华证 Wi ...
技术趋势2026
人工智能赋能应用实践指南
芜宣机场,增长740%!
CAS EXAM6 2023版TIA教材
推荐文章
2026JG学术冬训营:从Stata初高到Python机器 ...
【必看】【本版版规,欢迎发悬赏贴求助】
【新课】26年3月|Gemini辅助论文写作与数据 ...
关于如何利用文献的若干建议
关于学术研究和论文发表的一些建议
关于科研中如何学习基础知识的一些建议 (一 ...
一个自编的经济学建模小案例 --写给授课本科 ...
AI智能体赋能教学改革: 全国AI教育教学应用 ...
2025中国AIoT产业全景图谱报告-406页
关于文献求助的一些建议
说点什么
分享
微信
QQ空间
QQ
微博
扫码加好友,拉您进群
各岗位、行业、专业交流群