经管之家App
让优质教育人人可得
立即打开
全部版块
我的主页
›
论坛
›
提问 悬赏 求职 新闻 读书 功能一区
›
学道会
【学习笔记】宠物行业在国内高速发展。但规范制度却没有完整的建立起来。很多 ...
楼主
jaysonchu
374
2
收藏
2020-02-25
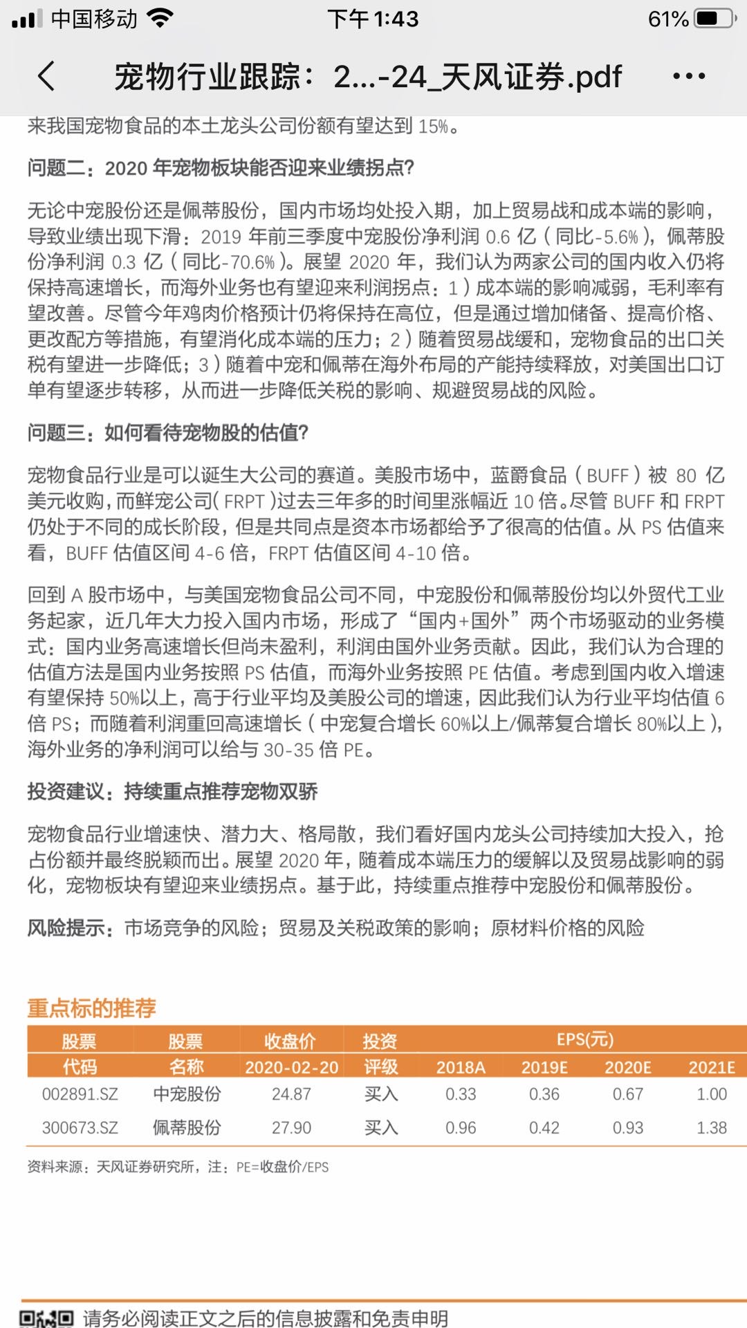
宠物行业在国内高速发展。但规范制度却没有完整的建立起来。很多城市居民对于宠物的态度还不太明确。若这些都能得到妥善解决。那宠物行业前景广阔。
扫码加我 拉你入群
请注明:姓名-公司-职位
以便审核进群资格,未注明则拒绝
全部回复
沙发
512661101
2020-2-25 15:08:07
赞
扫码加我 拉你入群
请注明:姓名-公司-职位
以便审核进群资格,未注明则拒绝
藤椅
jessie68us
2020-3-7 06:44:50
赞
扫码加我 拉你入群
请注明:姓名-公司-职位
以便审核进群资格,未注明则拒绝
栏目导航
学道会
经管文库(原现金交易版)
经济金融数学专区
SAS专版
求助成功区
stata专版
热门文章
《那年2003》 第66章:时间管理大师?周旋于 ...
《信用价值论》社会再生产方程式解读 与在宏 ...
多复变函数论 作者: 萧荫堂 钟家庆 陈志华
参数估计:CDA数据分析师的核心推断工具,用 ...
通用指标与场景指标:CDA数据分析师的核心分 ...
2024年合集 ESG评级数据大全(彭博 华证 Wi ...
技术趋势2026
人工智能赋能应用实践指南
高精度紫铜带行业全景研究:产业链图谱、市 ...
芜宣机场,增长740%!
推荐文章
2026JG学术冬训营:从Stata初高到Python机器 ...
【必看】【本版版规,欢迎发悬赏贴求助】
【新课】26年3月|Gemini辅助论文写作与数据 ...
关于如何利用文献的若干建议
关于学术研究和论文发表的一些建议
关于科研中如何学习基础知识的一些建议 (一 ...
一个自编的经济学建模小案例 --写给授课本科 ...
AI智能体赋能教学改革: 全国AI教育教学应用 ...
2025中国AIoT产业全景图谱报告-406页
关于文献求助的一些建议
说点什么
分享
微信
QQ空间
QQ
微博
扫码加好友,拉您进群
各岗位、行业、专业交流群