经管之家App
让优质教育人人可得
立即打开
全部版块
我的主页
›
论坛
›
提问 悬赏 求职 新闻 读书 功能一区
›
学道会
【学习笔记】200304打卡,中信水泥板块研报
楼主
ajie007
423
0
收藏
2020-03-04
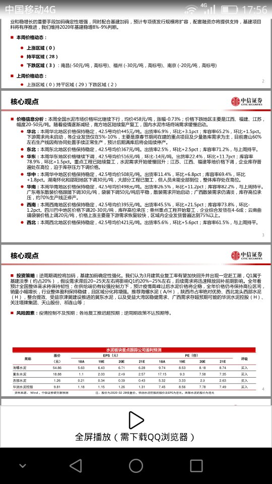
200304打卡,中信水泥板块研报
扫码加我 拉你入群
请注明:姓名-公司-职位
以便审核进群资格,未注明则拒绝
相关推荐
【学习笔记】有些人在属于自己的狭小世界里,守着简单的安稳与幸福,不惊不扰 ...
【学习笔记】第1天
【学习笔记】。
【学习笔记】抓耳挠腮
【学习笔记】2020.6.17 学习打卡
栏目导航
学道会
经管高考
经管文库(原现金交易版)
真实世界经济学(含财经时事)
休闲灌水
市场行情分析
热门文章
机器学习不再是经管社科研究选择题,而是下 ...
CDA 认证考试大纲 2025 重磅更新:一二级考 ...
2000-2024年中国逐年1000米分辨率平均值合成 ...
CDA数据分析师实战核心:假设检验的逻辑、方 ...
CDA数据分析师实战:方差分析与F检验的业务 ...
新宏观丨扩大内需的最大障碍是什么?
中国绿色专利文本数据
新宏观丨储备需求呼吁中国对战略金属征收50 ...
2025世界投资报告
2026年全球投资展望
推荐文章
26年寒假天津站|Gemini论文写作&数据分析 ...
2026JG学术冬训营:从Stata初高到Python机器 ...
关于如何利用文献的若干建议
关于学术研究和论文发表的一些建议
关于科研中如何学习基础知识的一些建议 (一 ...
一个自编的经济学建模小案例 --写给授课本科 ...
AI智能体赋能教学改革: 全国AI教育教学应用 ...
2025中国AIoT产业全景图谱报告-406页
关于文献求助的一些建议
几种免费下载文献的方法----我的文献应助经
说点什么
分享
微信
QQ空间
QQ
微博
扫码加好友,拉您进群
各岗位、行业、专业交流群