经管之家App
让优质教育人人可得
立即打开
全部版块
我的主页
›
论坛
›
金融投资论坛 六区
›
金融实务版
›
投行专版
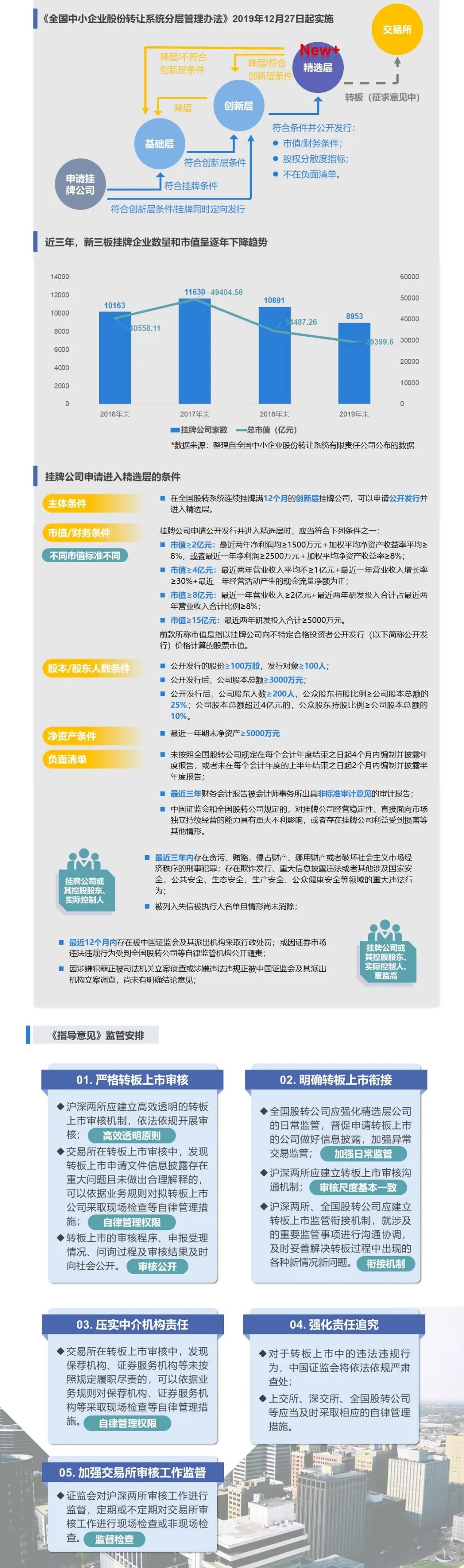
新三板转板上市政策征求意见
楼主
杨明凡
909
0
收藏
2020-03-10
扫码加我 拉你入群
请注明:姓名-公司-职位
以便审核进群资格,未注明则拒绝
栏目导航
投行专版
经管文库(原现金交易版)
情感交友
求助成功区
组织管理与领导力
行业分析报告
热门文章
参数估计:CDA数据分析师的核心推断工具,用 ...
GeoSaaS永久会员版
全国国土利用现状、耕地、园地、林地分布等 ...
脑机接口行业系列报告:Neuralink带来的启示 ...
通往2026 中国消费者趋势前瞻
2025年全国公交路线及站点矢量数据
Causal Inference: what if 25年11月版
芜宣机场,增长740%!
表格结构数据特征与CDA数据分析师:精准适配 ...
CDA 认证考试大纲 2025 重磅更新:一二级考 ...
推荐文章
2026JG学术冬训营:从Stata初高到Python机器 ...
【必看】【本版版规,欢迎发悬赏贴求助】
【新课】26年3月|Gemini辅助论文写作与数据 ...
关于如何利用文献的若干建议
关于学术研究和论文发表的一些建议
关于科研中如何学习基础知识的一些建议 (一 ...
一个自编的经济学建模小案例 --写给授课本科 ...
AI智能体赋能教学改革: 全国AI教育教学应用 ...
2025中国AIoT产业全景图谱报告-406页
关于文献求助的一些建议
说点什么
分享
微信
QQ空间
QQ
微博
扫码加好友,拉您进群
各岗位、行业、专业交流群