经管之家App
让优质教育人人可得
立即打开
全部版块
我的主页
›
论坛
›
经管考试 九区
›
经管在职研
16所非34所考研复试线
楼主
Venusfortune
1051
4
收藏
2020-04-20
1、上海财经大学(211)
2、上海海事大学
3、上海体育学院
4、对外经贸大学
5、首都经贸大学
6、国际关系学院
7、北京城市学院
8、北京国际会计学院
9、东北石油大学
10、临沂大学
11、山东体育学院
12、延安大学
13、
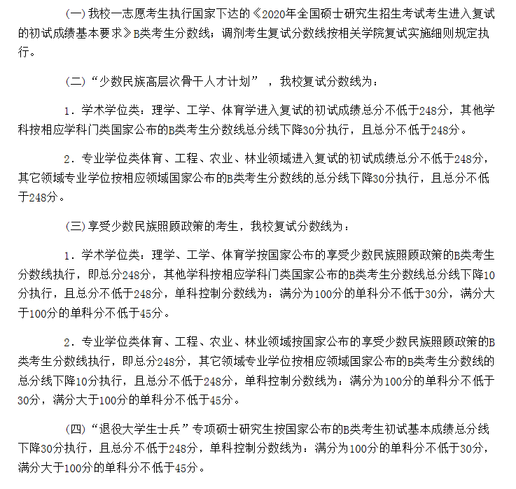
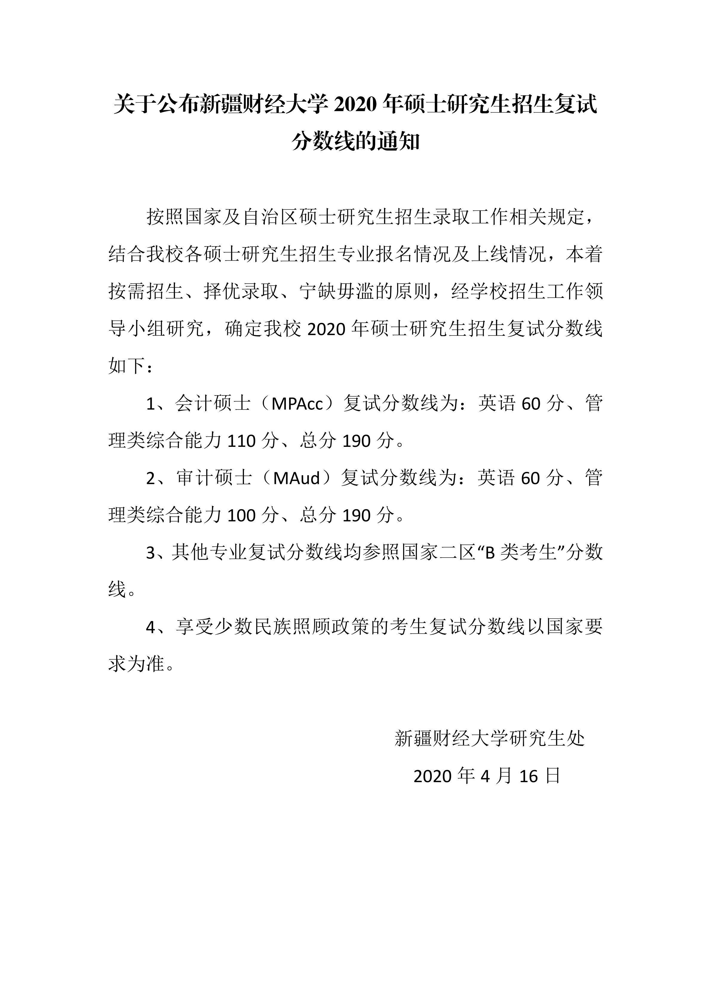
新疆财经大学
14、西南政法大学
15、重庆理工大学
16、广西师范大学
附件列表
上财.png
原图尺寸 437.26 KB
山东体育学院2.png
原图尺寸 31.42 KB
北京会计2.png
原图尺寸 86.61 KB
扫码加我 拉你入群
请注明:姓名-公司-职位
以便审核进群资格,未注明则拒绝
全部回复
沙发
bendafeng
2020-4-21 08:22:00
感谢分享!
扫码加我 拉你入群
请注明:姓名-公司-职位
以便审核进群资格,未注明则拒绝
藤椅
湘江之水
2020-4-21 09:24:44
欢迎加入21经管之家考研交流群545606809
扫码加我 拉你入群
请注明:姓名-公司-职位
以便审核进群资格,未注明则拒绝
板凳
烫头发吧
2020-5-29 22:58:35
感谢大佬,感谢大佬,谢谢
扫码加我 拉你入群
请注明:姓名-公司-职位
以便审核进群资格,未注明则拒绝
报纸
烫头发吧
2020-6-3 02:43:41
祝您身体健康,万事如意
扫码加我 拉你入群
请注明:姓名-公司-职位
以便审核进群资格,未注明则拒绝
相关推荐
On the Robustness of Unit Root Tests in the Presence of Double Unit Roots
论坛开张并诚招版主
栏目导航
经管在职研
经管文库(原现金交易版)
休闲灌水
IT基础
新手入门区
学术道德监督
热门文章
表格结构数据特征与CDA数据分析师:精准适配 ...
CDA 认证考试大纲 2025 重磅更新:一二级考 ...
新宏观丨豆包,谁是传统经济学的最大反对派
硅光芯片代工爆发式增长,重构全球半导体产 ...
新发展经济学(三):精神与物质
数论I : Fermat的梦想和类域论
普华永道 - 中国影响力报告2025
【应用统计学资料】98份应用统计学资料合集
表格结构数据的核心特征及具象实例解析
2026中信里昂风水指数
推荐文章
2026JG学术冬训营:从Stata初高到Python机器 ...
【必看】【本版版规,欢迎发悬赏贴求助】
26年寒假天津站|Gemini论文写作&数据分析 ...
关于如何利用文献的若干建议
关于学术研究和论文发表的一些建议
关于科研中如何学习基础知识的一些建议 (一 ...
一个自编的经济学建模小案例 --写给授课本科 ...
AI智能体赋能教学改革: 全国AI教育教学应用 ...
2025中国AIoT产业全景图谱报告-406页
关于文献求助的一些建议
说点什么
分享
微信
QQ空间
QQ
微博
扫码加好友,拉您进群
各岗位、行业、专业交流群