经管之家App
让优质教育人人可得
立即打开
全部版块
我的主页
›
论坛
›
提问 悬赏 求职 新闻 读书 功能一区
›
学道会
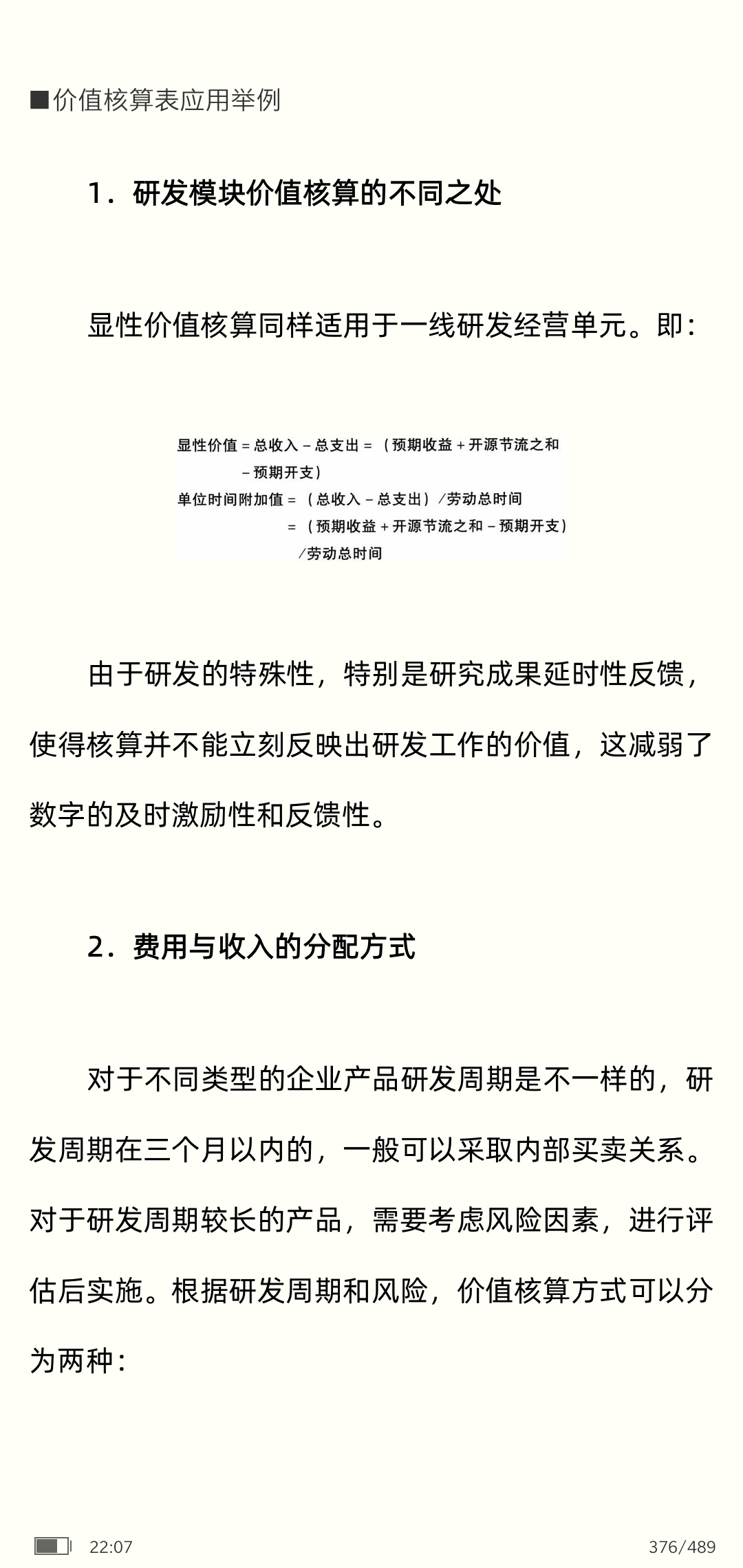
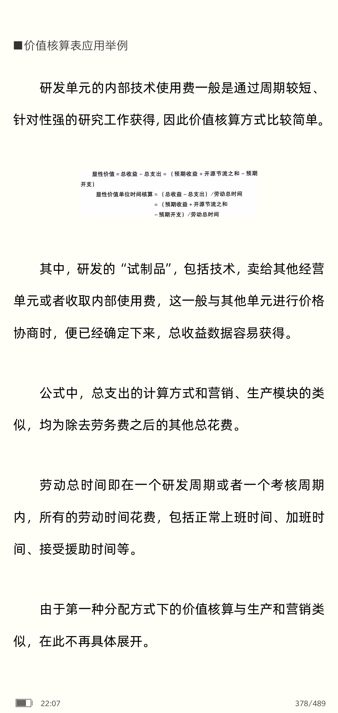
4949_1571791672_2020-05-07 05:51:02_【学习笔记】
楼主
4949_1571791672
432
0
收藏
2020-05-07
扫码加我 拉你入群
请注明:姓名-公司-职位
以便审核进群资格,未注明则拒绝
栏目导航
学道会
stata专版
行业分析报告
经管文库
文献求助专区
数据交流中心
热门文章
告别熬夜头秃!3天论文特训,实现从“无从下 ...
一点写代码的心得:“你可别再重构了!”
CDA 认证考试大纲 2025 重磅更新:一二级考 ...
杨威老师的股海捕鱼
助力高阶认证备考!CDA 三级新上线第一套官 ...
CDA数据分析脱产就业班于2025年12月08日开班 ...
2026价值投资者白皮书
《财经论丛》投稿与录用过程
英伟达CES+2026PPT:计算的炼金术PART1:物 ...
贾俊平《统计学》考点精讲+讲义
推荐文章
26年寒假天津站|Gemini论文写作&数据分析 ...
2026JG学术冬训营:从Stata初高到Python机器 ...
关于如何利用文献的若干建议
关于学术研究和论文发表的一些建议
关于科研中如何学习基础知识的一些建议 (一 ...
一个自编的经济学建模小案例 --写给授课本科 ...
AI智能体赋能教学改革: 全国AI教育教学应用 ...
2025中国AIoT产业全景图谱报告-406页
关于文献求助的一些建议
几种免费下载文献的方法----我的文献应助经
说点什么
分享
微信
QQ空间
QQ
微博
扫码加好友,拉您进群
各岗位、行业、专业交流群