全部版块 我的主页
论坛 提问 悬赏 求职 新闻 读书 功能一区 经管文库(原现金交易版)
10262 10
2020-05-13



信息透明度指标Opaque(又称:Abs(ACC))  数据销售

    1、销售2004年-2018年、证监会一级行业分类下的透明度指标数据。若不能满足用户的需求,还可根据客户提供时间范围和行业分类提供信息透明度指标数据。

1589359339(1).png

     2、信息透明度指标数据Opaque相关处理:

     2.1 方法

采用修正的Jones模型(Dechow et al.,1995)估计可操控性总应计利润,采用前三期的可操控性总应计利润的绝对值加总来度量公司的透明度Opaque。

1589359427(1).png

1589359515(1).png       

     2.2 公式

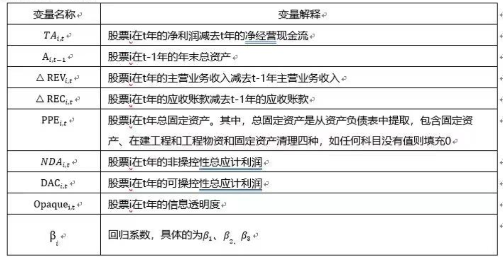
     2.3 公式的相关变量解释

     2.4 步骤

      1)数据预处理

       l  提取2004年至2018年未调整的合并报表的年报数据(时间段可按要求设置)

       l  剔除股票代码、时间、总资产、净利润、净经营现金流等数据中的空值数据

       l  剔除ST、PT、*ST等特别处理的股票

       l  剔除所有三板股票的数据

       l  固定资产、在建工程和工程物资和固定资产清理、应收账款等可能为空的数据,将其空值统一成0

       l  按时间(分别t、t-1、t-2)和股票进行合并数据,并剔除空值数据,形成融合数据

       l  提取证监会一级行业信息,并按照一级行业所处时间段与融合数据再合并,并剔除行业空值数据(行业  可按要求设置)

     2)计算的估计值

         在计算的估计值时不需应收账款的差值,因此采用分行业、分年份按照公式1进行回归,计算出的估计值。(具体可见下文的参考来源)。

     3)计算非操控利润

         将所计算的的估计值带入到公式2中,计算非操控总应计利润。

     4)计算可操控总应计利润

         按照公式3计算可操控应计利润。

     5)计算信息透明度

         按照t年、t-1年和t-2年计算3年的可操控总应计利润的绝对值之和,作为t+1年的信息透明度。

卖点:

    3、参考来源:

    依据 Dechow et al.,1995年文章《Detecting Earnings Management》的介绍,具体如下:

144757rxmvrmrug301pzu5.jpg

   

信息透明度指标 数据销售.zip
大小:(3.95 MB)

只需: RMB 50元  马上下载


附件列表
1589358817(1).png

原图尺寸 15.13 KB

1589358817(1).png

二维码

扫码加我 拉你入群

请注明:姓名-公司-职位

以便审核进群资格,未注明则拒绝

全部回复
2022-12-16 22:36:54
需要21年的数据,能卖10-21年的吗?
二维码

扫码加我 拉你入群

请注明:姓名-公司-职位

以便审核进群资格,未注明则拒绝

2022-5-17 18:07:30
楼主能更新数据到21年吗
二维码

扫码加我 拉你入群

请注明:姓名-公司-职位

以便审核进群资格,未注明则拒绝

2021-4-6 13:21:59
我已经购买了,我想问问您的原始数据是从哪里收集的
二维码

扫码加我 拉你入群

请注明:姓名-公司-职位

以便审核进群资格,未注明则拒绝

2021-4-6 13:21:30
我已经购买了您的数据,我想问问你这个数据的原始数据是从哪里收集的
二维码

扫码加我 拉你入群

请注明:姓名-公司-职位

以便审核进群资格,未注明则拒绝

2020-7-29 10:20:15
番茄味zzz 发表于 2020-6-18 16:44
请问这个更新是包含之前的数据吗 还是只有更新部分?
包含之前的数据哈
二维码

扫码加我 拉你入群

请注明:姓名-公司-职位

以便审核进群资格,未注明则拒绝

点击查看更多内容…
相关推荐
栏目导航
热门文章
推荐文章

说点什么

分享

扫码加好友,拉您进群
各岗位、行业、专业交流群