中国小龙虾市场供给或推迟,消费“黄金期”或较往年有所延长
2020年受“新型冠状肺炎”疫情影响,全国小龙虾之乡-湖北省潜江市一季度的虾苗销量和价格双双下降50%。对此,市ZF出台多项举措助力恢复小龙虾产业。
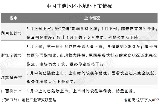
同时,各地小龙虾市场的上市行情表现不一,部分地区因餐饮业尚未完全恢复,小龙虾市场供过于求,价格走低;而另一部分地区销量持续升温,受“疫情”影响较小。
总体来看,2020年3-4月,小龙虾销量受“疫情”影响较为明显,但随着餐饮业陆续恢复堂食和夏季的到来,小龙虾市场回暖的可能性是较大的。同时,因受“新型冠状肺炎”疫情影响,小龙虾的供给或推迟,消费“黄金期”或较往年有所延长。
1、2020年“小龙虾之乡”虾苗销量、价格双双下降50%
据《中国小龙虾产业发展报告(2019)》数据显示,2018年我国小龙虾养殖产量为163.87万吨,同比增长达45.1%。2019年,我国小龙虾消费市场依旧火热,以2010-2018年的养殖产量年均增速测算,2019年,全国小龙虾养殖产量约187万吨左右。

一般而言,每年2月下旬是虾苗上市、投放的黄金时间。受疫情影响,虾苗错过了上市的最好时机,价格也不如人意。而受疫情影响最严重的湖北省,是全国“小龙虾”的养殖大省,占全国小龙虾养殖产量近50%,湖北省潜江市还被誉为“全国小龙虾之乡”。
2020年3月28日,据潜江市市长在湖北省新型冠状病毒肺炎疫情防控工作指挥部召开第58场新闻发布会上所述,受“新冠状肺炎”疫情影响,截止至2020年3月末,潜江市的虾苗销量在30万斤左右,与往年同期相比,销量减少50%,价格降低50%。

2、2020年一季度全国小龙虾价格有所下降
目前在众多小龙虾品种中,小青(2-4线)价格最低,红两虾价格最高。据小龙虾价格网数据显示,2020年3月末,青壳(2-4)线小龙虾价格为13元/斤,同比降低45.83%;同期红两虾全国均价为50元/斤,同比降低27.54%。

3、湖北省采取多项举措助力恢复“小龙虾”产业
2020年3月25日,湖北省开始逐步解除离鄂离汉通道管控、全省企业开始复工复产。为了解决今年的小龙虾产业困境,湖北省采取了多项举措助力恢复小龙虾产业,措施具体包括:搭建销售平台、推行共享冷库和“云传播”扩展消费市场。

4、2020年的小龙虾市场还“香”吗?
目前,除湖北省外,我国部分省市的小龙虾已陆续上市,具体如下表所示。综合来看,部分地区因餐饮业尚未完全恢复,小龙虾市场供过于求,价格走低;而另一部分地区销量持续升温,受“疫情”影响较小。

因此,总体来看,2020年3-4月,小龙虾销量受“疫情”影响较为明显,但随着餐饮业陆续恢复堂食和夏季的到来,小龙虾市场回暖的可能性是较大的。同时,因受“疫情”影响,小龙虾的供给或推迟,消费“黄金期”或较往年有所延长。
以上数据来源及分析请参考于
前瞻产业研究院《中国水产养殖行业市场前瞻与投资战略规划分析报告》,同时前瞻产业研究院提供产业大数据、产业规划、产业申报、产业园区规划、产业招商引资等解决方案。