1、金融是区块链应用最多的领域
赛迪区块链研究院统计,2019年我国区块链应用落地项目328个,其中金融区块链应用落地项目96个,占比29%。在同期应用落地项目中占比最高,较2018年同比增长41%。


回顾国内,2019年区块链开始站上了政策的风口。据统计,2019年国家及各部委出台区块链方面政策21项,从国家政策上看,金融领域仍然是区块链技术的的重点领域,同时贸易与工业互联网也成为了新的区块链技术应用热土。

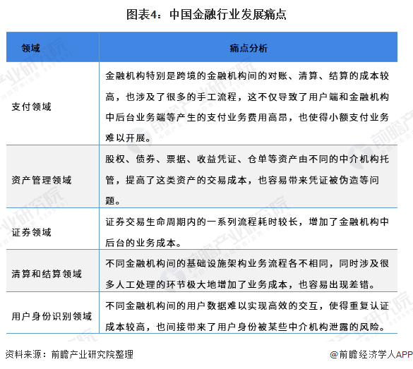
目前金融行业面临着诸多问题,例如跨境支付周期长、费用高,结算环节效率低下,风险控制代价高以及数据安全隐患大等。

2、区块链与金融业具有较高的契合性
由于金融业本身确认信息真实的成本较高、对大规模共识也有需求、行业天生包含很多原生数据、且参与人数众多可形成网络效应,因此区块链与金融业具有较高的契合性。区块链的出现,使很多传统互联网中因信任粒度或信任成本问题而难以进行线上融合的场景有了融合创新的可能。
具体来说,区块链在金融领域的价值体现在如下几个方面:

3、基于区块链的金融服务企业有72家
据国家互联网信息办公室“境内区块链信息服务备案”显示,截至2019年底国内已备案的提供区块链信息服务的公司约420家左右,共计506项服务。其中提供基于区块链的金融服务的企业有72家,占比17%,共备案120项金融服务。

4、供应链金融是探索最多的领域
细分领域来看,区块链技术在供应链金融、贸易融资、支付清算、资金管理等细分领域都有具体的项目落地,尤以供应链金融、跨境支付结算以及贸易融资领域比重较高,落地项目数量分别为34个、15个以及13个。

5、银行业积极布局区块链
近几年,区块链金融应用案例不断增多,涵盖了银行、证券、信托、征信和保险等多个领域,而银行是布局区块链金融最积极的机构。据零壹智库统计显示,自2016年—2019年银行业申请区块链专利数量从11件增长至433件,翻了近39倍。具体来看,在2016年仅中国银行和微众银行申请了区块链专利,数量分别是7件和4件。2017年—2019年期间,申请专利总数量分别是43件、95件和284件。

注:2019年统计时间截止到12月1日。
截至2019年12月1日,我国共计15家银行申请了区块链相关专利,排在前3的银行分别是微众银行、工商银行和中国银行,其中微众银行共申请了288件,占所有专利数量的66.5%。据统计,仅2019年银行业申请的区块链专利就达284件,共计有9家银行申请了区块链相关专利,其中,微众银行以229件排在首位,占到2019年新增专利总数的81%;排在第二的是工商银行,在2019年申请了35件,占总数的12%;其余7家银行专利申请数量均在10件以下。

6、工行落地场景最多
银行业也积极利用其技术优势纷纷布局落地区块链项目,从央行、大型股份制商业银行到城市商行,大部分银行机构都相继部署了区块链应用,其应用场景涵盖了供应链金融、贸易融资、房屋租赁、公益扶贫、跨境支付和数字票据等多个领域。其中工行落地了8个场景,排在首位。据可信区块链推进计划金融应用工作组不完全统计,涉及应用领域如下所示,

7、区块链技术有助于推动人民币国际化
人民币的国际化有三个重要条件,一是人民币在境外有一定的流通度,二是在国际贸易中以人民结算的交易要达到一定的比重,三是以人民币计价的金融产品成为国际各主要金融机构包括中央银行的投资工具。
而以区块链技术为基础的数字货币与金融具有天然的融合性,使用数字货币将会极大提高跨境结算的速度,其安全性也比传统跨境结算高得多。随着中国的国际影响力和海外资本的扩张,DC/EP将成为人民币国际化的重要推动力量。
以上数及分析请参考于
前瞻产业研究院《
中国区块链行业市场前瞻与投资战略规划分析报告》,同时前瞻产业研究院提供产业大数据、产业规划、产业申报、产业园区规划、产业招商引资等解决方案。