全部版块 我的主页
论坛 新商科论坛 四区(原工商管理论坛) 行业分析报告
1079 0
2020-07-22
中国婚纱市场需求量越来越大
随着人们着装观念的不断改变,人们追逐时尚的脚步也越来越快,新人对于结婚礼服亦有更高的期待和要求。如今,中国婚纱市场的需求量越来越大,婚纱的生产与销售成为众多企业追逐的热点。
1、2019年中国婚纱礼服行业市场规模将突破2000亿元
中国是婚纱礼服的主要市场之一,随着我国国民经济不断发展,新人们对于婚礼服装提出了更高的要求,婚纱礼服在备婚人群中的渗透率也越来越高。
据iresearch数据,备婚人群在选择婚礼花销品类时,53.4%的备婚人群都会选择婚纱礼服。

5.jpg



截至2019年末,我国婚纱礼服(定制服务)公司已超7万家。根据iResearch数据,2019年我国婚庆整体市场规模为21120.3亿元,同比增长15.85%。其中婚纱礼服占总市场规模比重为10.4%,初步估算2019年我国婚纱礼服市场规模近2197亿元。

4.jpg


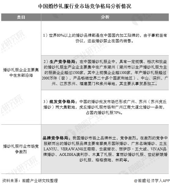
2、中国婚纱礼服市场品牌林立 竞争较为激烈
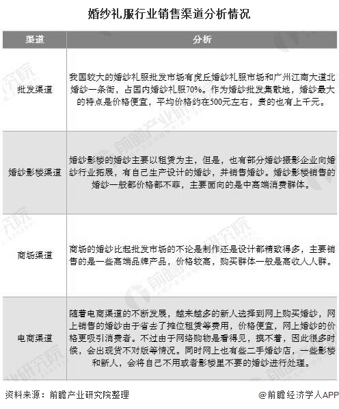
从销售渠道来看,婚纱礼服小数渠道主要为批发、婚纱影楼、商场、电商渠道,其中婚纱影楼的婚纱礼服主要以租赁为主,而商场则主要销售婚纱礼服中的高端品牌。

3.jpg


由于销售渠道不断完善,市场需求逐渐增长,许多企业也纷纷踏足了婚纱礼服行业,目前婚纱礼服市场品牌林立,竞争较为激烈。

2.jpg


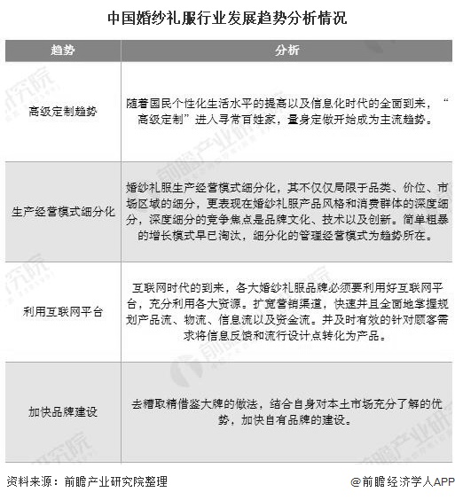
3、中国婚纱礼服行业发展趋势分析
未来,随着科技和工艺的发展以及市场变化发展,婚纱礼服的生产模式也将进行相应的变化调整。越来越多的企业将会追逐精细化生产,以少而精的生产要素投入管理并追求经济效益。

1.jpg


以上数据及分析请参考于前瞻产业研究院中国婚纱礼服行业深度调研与投资战略规划分析报告》,同时前瞻产业研究院提供产业大数据、产业规划、产业申报、产业园区规划、产业招商引资等解决方案。
二维码

扫码加我 拉你入群

请注明:姓名-公司-职位

以便审核进群资格,未注明则拒绝

相关推荐
栏目导航
热门文章
推荐文章

说点什么

分享

扫码加好友,拉您进群
各岗位、行业、专业交流群