经管之家App
让优质教育人人可得
立即打开
全部版块
我的主页
›
论坛
›
提问 悬赏 求职 新闻 读书 功能一区
›
经管文库(原现金交易版)
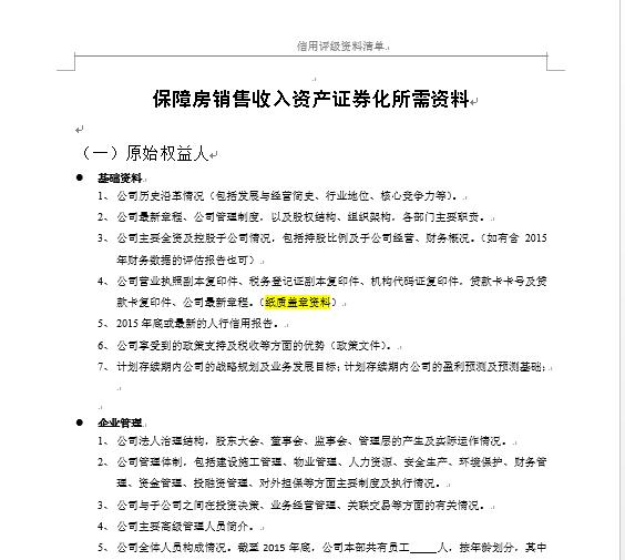
保障房销售收入资产证券化所需资料尽调材料
楼主
wind1976
778
0
收藏
2020-08-03
保障房销售收入资产证券化所需资料尽调材料
原创不易噢 !!!!!!!!!
授权【经管之家】现金交易版块
附件列表
保障房销售收入资产证券化所需资料尽调材料.rar
大小:55.09 KB
只需: RMB 68 元
马上下载
扫码加我 拉你入群
请注明:姓名-公司-职位
以便审核进群资格,未注明则拒绝
相关推荐
经典资产证券化讲义
实体资产证券化案例-北大
资产证券化的理论与实践——北大投行丛书
走进在资产证券化(ABS)中扮演重要角色的CDO
理性看待房贷资产证券化
《金融新格局 资产证券化的突破与创新(高清)》林华
资产证券化
【投行交流】资产证券化业务关注要点-38页
集团物业资产证券化项目初步方案模版【60页】
【固收合规总监培训系列】公司债及资产证券化登记上市[47页]
栏目导航
经管文库(原现金交易版)
Gauss专版
学道会
经管在职研
马克思主义经济学
爱问频道
热门文章
2026中国制造迈向全球价值链中高端:转型、 ...
2026年AI数据采集趋势:网络数据基础架构的 ...
2026年中国闪电仓模式深度解析 即时零售赛道 ...
威图赋能食品饮料行业高效可持续发展白皮书
【常用DID,24更新!】2000-2024上市公司绿色 ...
【热点DID,顶刊方法!】2002-2024我国地方ZF ...
OpenClaw+Claude Code丨从"手动科研"到 ...
OpenClaw vs Hermes:一文深入理解两大通用 ...
CDA数据分析脱产就业班在2026年3月7日开班了 ...
从数据源头到商业洞察:CDA数据分析师视角下 ...
推荐文章
五一充电,学术突围!四大AI赋能王牌课程, ...
关于学术研究和论文发表的一些建议
几种免费下载文献的方法----我的文献应助经
【必看】【本版版规,欢迎发悬赏贴求助】
【新课】26年3月|Gemini辅助论文写作与数据 ...
关于如何利用文献的若干建议
关于科研中如何学习基础知识的一些建议 (一 ...
一个自编的经济学建模小案例 --写给授课本科 ...
AI智能体赋能教学改革: 全国AI教育教学应用 ...
2025中国AIoT产业全景图谱报告-406页
说点什么
分享
微信
QQ空间
QQ
微博
扫码加好友,拉您进群
各岗位、行业、专业交流群