撰文丨魏圆源
目前,全国养老机构整体入住率不足50%,“营销”无疑是全行业的痛点之一。
截止2019年底,全国养老服务机构数量约为3.4万,养老床位数量约761万,疫情期间报道真实入住的老人数量约200万,整体平均入住率约30% -40%;中高端养老市场也依然不乐观,根据多个行业数据研究机构的公开数据,截止到2019年底,北京中高端养老机构平均入住率仅有30%-40%。

图:北京某中高端养老机构长期维持在较低入住率
在养老行业认知中,对“营销渠道”普遍存在以下两个误区:
1. 穷尽,广告投放。
2. 口碑,是万能的。
但其实,并不尽然,因为以上两个结论是有条件的:
1. 在存量时代,“性价比”才是养老机构的制胜法宝,广告投放只能带来咨询和到访,并不能带来最终入住,没有入住转化,所有的营销效果等于0。
2. 口碑营销虽然是低成本、高效率的手段,但只有在养老机构实现良性运作和一定入住率之后,口碑营销的效应才能够凸显。而,对于刚刚开始营业的养老机构,并不具备口碑营销的条件。
那么,是否有其它的“营销渠道“能够帮助各类养老机构快速、且低成本地获客?
这个答案自然是有的:那便是早已风靡餐饮行业,却被养老行业忽视的「大众点评」。值得强调的是:有些项目已经通过「大众点评」实现了客户导流,并开始深度运营。
相对于养老机构主动去寻求客户、面向的多为无需求群体的广告营销渠道,「大众点评」中的顾客是有需求的,是去主动寻找和匹配产品。这时候不是养老机构去主动推销,而是由顾客主动选择。
此时,如果养老机构的营销,能将产品的特色和优势与「大众点评」中的顾客需求高度匹配,那么顾客入住养老机构的可能性将极大提升,营销获客的效率将会大大提升。换句话说:「大众点评」式营销让“推销“变得多余。
相对于口碑营销,「大众点评」式营销不要求养老机构实现一定的入住率,相反,「大众点评」是很适合刚刚开始营业的养老机构使用的营销手段。
AgeLifePro团队相信:有时,跳出养老行业本身,将目光移向其他营销手段比较成熟的行业,我们便能发现很多只专注养老行业所不能发现的营销智慧。而「大众点评」作为餐饮行业常见的营销手段,也许能够成为养老行业可以学习和参考的高效营销的突破点。
01.覆盖全龄段客群的流量入口:日活跃人数可达500万
在《产品分析丨O2O下半场,新美大商业版图下的大众点评》一文中,显示了「大众点评」在2019年1月14日至2019年2月19日的日活跃人数均达400万以上,最高可达500万人。

图:如何将「大众点评」的高达500万的日流量转化成养老机构的流量?
AgeLifePro认为:如果能够将「大众点评」如此高的日活跃人数的流量转化为养老机构营销过程中的流量,那么养老机构的营销短板之一 —— 低流量的问题将迎刃而解。因此,养老机构应该特别关注「大众点评」这一天然高流量的营销平台。
而当我们把视线转向养老机构入住客群的决策群体时,会发现:相对于其它行业,选择养老机构的群体决策作用更加明显,也就是关于“是否入住养老机构”的最终决策是老人、其伴侣、及其子女共同商议的结果;其中,自理型客群以老人自身的决策为主,而护理型客群则更以子女为主。
因此,养老机构对于营销对象,不可采取单点突破的策略,而应采取多点营销的策略,而「大众点评」的全龄流量优势则可以很好地匹配这种策略。

图:大众点评使用人群分布(艾瑞数据)
从艾瑞数据中,可以很清晰地看出「大众点评」的全龄段分布,以目前养老机构客群平均入住年龄80+推算, 大众点评可以覆盖到客群子女和孙辈,我们了解到:目前通过大众点评搜索入住的主要客群是老人孙辈为主。
02.被忽视的养老营销渠道:以北京560家养老机构为例
「大众点评」作为全龄的自带高流量的平台,应该为养老行业所重视。但是,现实却与此相反。
当我们将目光转向餐饮行业,北京的绝大多数餐饮商家都入驻「大众点评」,同时「大众点评」已经成为餐饮商家日常店铺运营的必备平台,是商家对外展示的重要入口。餐饮店铺的装修展示、营销活动、顾客到店下单等等都需要在此完成。其中,五星级的店铺不在少数。

图:大众点评App中,北京餐饮商家按照“好评优先”排序,五星商家相当多
而若究其原因:除了餐饮商家数量明显多于养老机构以外,商家本身对「大众点评」营销渠道的重视则是一个无法忽视的原因。
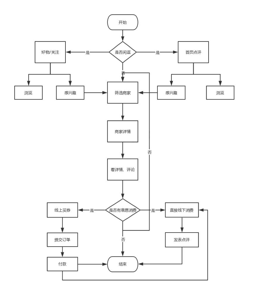
03.大众点评的运作逻辑/机制,及其对养老机构的启示
对比“餐饮“这种有着成熟的营销体系的行业,我们便可以发现养老行业的营销手段依旧有许多能够改进的地方。
不过,要想在「大众点评」中众多同类养老机构中胜出,吸引更多的流量,提高客户入住的转化率,我们就得先明白「大众点评」核心业务完成的基本逻辑,也就是当一个潜在客户打开「大众点评」,并完成一次购买行为背后的心理过程。

图:「大众点评」核心业务实现的背后逻辑
(1) 完善基础信息
基础信息包含地址、标签、商户信息/服务设施、星级下方的各项指标分数。
对比二者的基础信息,会发现二者的地址信息都写得非常详尽,都是以显眼的路标,比如地铁站作为参照点,以保证潜在客户可以精准找到店家所在的位置。

图:京兆尹和泰康之家·燕园的基础信息对比
(2) 产品营销工具
团购/优惠功能是大众点评曝光量较大的功能区且直接影响着顾客的决策,提高团购/优惠转化率是重中之重。

图:京兆尹和泰康之家·燕园的团购/优惠功能对比
当我们对比同为五星级的餐饮商家京兆尹和养老机构泰康之家·燕园时,可以发现双方都十分注重团购/优惠功能。但是以泰康之家·燕园为代表的养老行业也可以向餐饮商家学习,推出多种优惠的产品组合类型,以满足客户多样化的需求。
(3) 软广工具
软广工具包含达人探店、提问、推荐菜、菜单、商家新鲜事等。通常商家可以利用达人探店功能,吸引大V入店,增加店铺人气和说服力;而问大家其实是商家天然打广告的位置:新店刚开业的话,要做好自问自答,展示店铺特点。

图:京兆尹的达人探店功能
(4)评论

图:京兆尹和泰康之家·燕园的精选点评对比
评论区,通常是潜在客户了解商家的重要窗口:客户可以通过该商家过往客户使用产品服务后的感受来全方位了解商家的产品和服务质量。
因此,养老机构可以通过邀请更多的住户参与评论区的评论,以增加机构的可信度与曝光率。同时,也可以看出尽管泰康之家·燕园是目前养老机构中将「大众点评」做得最好的,但依然有很大提升空间。
04.除「大众点评」外,美团、携程、口碑等也具有提前布局意义

图:大众点评、口碑、美团、携程旅行等同类App的日下载量对比
即使「大众点评」这一营销渠道是可以引入全龄的高流量入口,但是养老机构的营销渠道应该更加多样化,而不应该仅仅局限于某一种特殊的类型。
结语
养老机构普遍都存在“营销困境”,疫情期间更加如此,因此,拓展新的渠道、与互联网巨头相结合,必然是养老行业营销的创新方向,大众点评只是这其中可尝试的方式之一,且已经在某些项目取得了初步效果。
但需要特别注意的是:虽然「大众点评」是天然具有高流量的营销平台,但是「大众点评」不是“万能药”,性价比才是养老行业最重要的“渠道”。
- END -