疫苗是预防传染病最有效的方法之一,天花、脊髓灰质炎等都是靠疫苗才得以消灭。近年来,我国疫苗行业发展迅速,年批签发量超过6亿支,市场规模达到350亿元。新冠肺炎疫情下,我国疫苗行业进入了一个新的发展阶段;在与疫情赛跑的过程中,新冠疫苗研发生产的经验也给我国疫苗行业带来了新的发展机遇。
疫苗是指用各类病原微生物制作的用于预防接种的生物制品。疫苗是预防传染病最有效的方法之一,天花、脊髓灰质炎等都是靠疫苗才得以消灭。近年来,疫苗产业作为生物制药的核心部分,迎来了巨大的发展机遇。
疫苗产业链全景图
国内疫苗产业链总体可以分为上游原材料、中游研发生产、批签发以及下游终端的采购及使用。具体来看,上游原材料主要有各种培养基、包装材料等;中游研发生产企业主要有六大所+昆明所、智飞生物、沃森生物、华兰生物等;经过流通运输至下游各级疾控中心(CDC)以及基层卫生服务中心和防疫站,供消费者使用。

上游:培养基占据较大市场份额
疫苗行业上游为原材料,包括培养基、化学试剂、药品包装等。其中,培养基占据较大的市场份额。以康华生物为例,2019年公司的原材料采购中,培养基采购金额为2440.31万元,占原材料采购金额的比重高达88.51%。

中游:疫情之下疫苗迎来巨大发展机遇
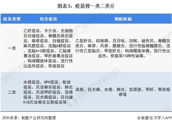
我国官方的疫苗生产历史从1919年北洋政府中央防疫处的建立开始,中央防疫处也是北京生物制品研究所的前身。我国从1978年开始实施儿童计划免疫,纳入计划内的疫苗为一类苗,由国家采购、接种者免费接种;
二类疫苗则需要自费接种。根据免疫规划方案,目前我国一类疫苗有14种,预防15种疾病。其中,有一部分是局部的,在流行区才接种,如:钩端螺旋体疫苗、流行性出血热疫苗、炭疽疫苗等;其他疫苗在全国范围都接种。二类疫苗则主要有流感疫苗、HPV疫苗、肺炎疫苗、狂犬病疫苗等。

——全球疫苗市场平稳发展 四大巨头垄断市场
自2000年以来,全球疫苗市场持续处于高速增长状态,随后在2010年前后逐渐趋于平缓,2018年全球疫苗市场规模约305亿美元,在所有治疗领域中位列第四位,市场份额3.5%;2019年全球疫苗市场规模约为326亿美元,涨幅较上年有所下降。

从企业竞争格局来看,疫苗行业由于研发周期长、生产技术要求高、审批销售环节高度监管,存在较高的进入壁垒,行业集中度较高。2019年,全球四大疫苗巨头GSK、赛诺菲、默沙东、辉瑞合计占据全球疫苗市场的九成份额,占比分别为28.0%、19.7%、24.4%和17.9%。

——中国疫苗批签发量超6亿
近年来,我国疫苗批签发量整体呈波动态势。在新冠肺炎疫情下,新冠疫苗成为2020年市场最关注的领域之一。但实际上,除了新冠疫苗,国内疫苗行业也迎来了一轮景气期。
2020年,我国疫苗批签发量为6.5亿支,同比增长15%。根据中国疫苗行业协会会长透露,如果不含新冠疫苗,2020年国内疫苗的市场规模达到了350亿人民币。

——二类疫苗快速崛起
2020年我国一类疫苗批签发量3.48亿,二类疫苗批签发量3.03亿,占疫苗总批签发量的比重分别为53.46%、46.54%。从2013-2020年疫苗结构变化来看,2020年二类苗快速崛起,占比有较大的提升。此前受山东疫苗事件、长生生物疫苗事件等影响,疫苗批签发明显趋严;但这一趋势在2020年得到了改变,特别是二类疫苗。

2020年,中国新上市了7款疫苗产品。其中,2020年12月31日,国药北生研的新冠灭活疫苗获得国家药监局批准附条件上市。已有数据显示,保护率为79.34%,实现安全性、有效性、可及性、可负担性的统一,达到世界卫生组织及国家药监局相关标准要求。

主要疫苗市场分析
——肺炎疫苗
目前国内肺炎疫苗市场有两个产品在销售:23价肺炎球菌多糖疫苗和辉瑞的13价肺炎结合疫苗。2017-2020年,我国肺炎疫苗批签发量不断增长,新冠肺炎疫情后,2020年增长尤为快速。具体来看,2020年13价肺炎结合疫苗批签发量为1089万支,23价肺炎多糖疫苗批签发量为2828万支。

——狂犬病疫苗
近年来,我国人用狂犬病疫苗批签发量均保持在5000万支/瓶之上,2020年为7860万支,同比增长33.6%,接近2017年批签发量。生产企业主要有成大生物、荣安生物、雅立峰、卓谊生物、康华生物等。

——流感疫苗
2014-2020年,中国流感疫苗批签发量呈波动态势,2020年为5704万支/瓶,同比增长85.3%。受新冠肺炎影响,2020年的流感疫苗迎来大增,其中四价贡献主要批签发量,为3358万,同比大幅增长245.84%。此外,2020年,长春百克的鼻喷流感疫苗上市,批签发量约为157万。

——HPV疫苗
2017-2020年,中国HPV疫苗批签发量逐年增长,2020年为1544万支。其中,二价HPV批签发量315万支,四价批签发量722万支,九价批签发量507万支。默沙东合计批签发1229万支,GSK的二价HPV疫苗批签发量69万支,万泰生物首年批签发246万支。

新冠疫苗研发速度加快
自新冠疫苗上市以来,全球主要国家疫苗接种有序推进。截止2021年2月末,全球新冠疫苗接种量为2.44亿剂。其中,美国接种量最大,达7524万剂;其次是中国,接种量为4052万剂;欧盟以3274万剂的接种量排名第三。
但从接种率来看,以色列的接种率最高,每百人接种量高达93.50剂;其次是阿拉伯,每百人接种量为60.87剂。从国内生产企业来看,仅国药集团中国生物的新冠灭活疫苗就已经在全球使用了4300多万剂次,其中国内超过3400万剂次。

(注:在每百人接种量中,中国数据截止2月9日,俄罗斯数据截止2月10日。)
从新冠疫苗研发来看,截止2021年2月底,全球在研新冠疫苗项目有256项,其中74个疫苗产品进入临床阶段。从国内来看,目前进入III期临床的新冠疫苗项目有北生研、武汉所和科兴的灭活疫苗、康希诺的腺病毒载体疫苗、智飞的重组蛋白疫苗。

更多数据请参考前瞻产业研究院《
中国疫苗行业深度调研与投资战略规划分析报告》,同时前瞻产业研究院提供产业大数据、产业规划、产业申报、产业园区规划、产业招商引资、IPO募投可研等解决方案。