城市公交智能化的本质需求就是让公交本身更为便捷,从调度管理系统、电子站牌系统、车载终端系统、信息发布系统、车辆技术信息管理系统等各个方面提高营运效率。在中国城镇化进程及汽车保有量持续上升的情况下,国务院、交通部等主管单位、部门多次在各种指导文件中强调发展智能公共交通。公交系统智能化将成为未来发展方向和必然趋势。
智能公交系统提供更便捷的服务
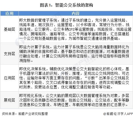
智能公交系统就是在公交网络分配、公交调度等基础理论研究的前提下,将现代通信、信息、电子控制、计算机网络、GPS和GIS应用于公共交通系统中,并通过建立公交智能化调度系统、公交信息服务系统、公交电子收费系统,实现公共交通调度、运营、管理的现代化,为出行者提供更加安全、舒适、便捷的公共交通服务。
现阶段,智能公交系统的架构组成主要包括:基础层、支持层、应用层和展示层。

中国城市公交运营数量逐年攀升
我国公共汽、电车运营数量逐年增长,根据国家统计局的公告,2020年度公共汽、电车运营数据暂未披露,2010-2019年,全国公共汽、电车运营数由37.5万辆增长至58.4万辆。我国公交建设发展步伐稳健,保有量稳步上升,也直接刺激着城市公交智能化的市场需求。

各地加速推进城市公交智能化进程
近年来,各地加快了城市公交基础设施建设和车辆装备改造更新的步伐,公交在车辆保有量、运营线路长度和里程不断增加的同时,智能化装备与系统水平也在不断提高。
交通运输部也表示积极支持北京、上海、河北等地,允许在依法合规的前提下,围绕自动驾驶、车路协同等相关智慧交通的前沿领域开展试点。在5G、物联网等技术的促进下,苏州、深圳、厦门等地的无人驾驶已开始运营。这也意味着智慧公交正慢慢实现自动驾驶、智能网联,新技术与交通运输已经深度融合。

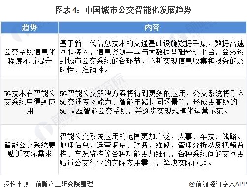
我国城市公交智能化水平将不断提升
2021年3月,国家发布“十四五”规划纲要,明确提出打造城市智能交通、绿色交通等相关主题,加快交通传统基础设施数字化改造,推进新型城市建设,提升城市智慧化水平,优先发展城市公共交通。这表明我国城市公交智能化进程将不断加速。
未来我国城市公交系统信息化将不断提升,5G技术得到更广泛的应用,智能公交系统更加贴合实际需求。我国城市公交智能化水平将不断提升。

更多数据可参考
前瞻产业研究院《中国智慧公交行业发展前景预测与投资战略规划分析报告》,同时前瞻产业研究院提供产业大数据、产业规划、产业申报、产业园区规划、产业招商引资、IPO募投可研、招股说明书撰写等解决方案。