商业生态系统的设计目的,是指以组织和个人(商业世界中的有机体)的相互作用为基础的经济联合体。是供应商、生产商、销售商、市场中介、投资商、政府、消费者等以生产商品和提供服务为中心组成的群体。它们在一个商业生态系统中担当着不同的功能,各司其职,但又形成互赖、互依、共生的生态系统。在这一商业生态系统中,虽有不同的利益驱动,但身在其中的组织和个人互利共存,资源共享,注重社会、经济、环境综合效益,共同维持系统的延续和发展。
商业生态系统的设计:共享经济行业校园学生顾客(用户)分析
特别在共享经济行业
2016年,共享经济开始在我国蓬勃发展在此背景下,“共享体育”的概念应运而生。共享体育项目包括体育场所共享、体育器材共享、体育信息共享等多种形式。体育器材共享是在公园、广场、小区等公共运动休闲场所,以分时租赁的形式为群众提供各种运动器材,解决运动器材携带不便、忘带或临时想要运动找不到器材等烦恼,为群众健身提供方便。共享的体育器材既有适合年轻人的跑步机、篮球、羽毛球,也有适合老人和小孩的陀螺,跳绳,空竹,基本能覆盖全年龄段的器材需求。
特别在校园学生用户
目标用户群体:
- 年龄:18-22岁
- 收入:1000-3000
- 职业:在校学生
目标用户特征:
1. 共性特点:除了身体不好的学生,都需要上体育课进行体育锻炼;在学校生活,体育课后的体育运动也可作为社交活动的一种;对共享模式熟悉,容易接受;
2. 非共性特点:既有热爱体育运动的也有不爱体育运动的,存在个体差异性;群体内对体育运动以及体育器材的熟悉程度存在差异性;对共享器材的租用价格接受程度存在差异性。
目标用户画像:
用户①
姓名:小明 ;年龄:21岁;职业:大三学生 运动男孩,每天都会挤出时间来运动,同时也会去接触各种各类的运动项目,但苦于没有相应的器材而没去体验到新的运动。
用户②
姓名:张三;年龄:20岁;职业:大二学生 张三觉得自己一个人运动也没什么意思,所以不怎么运动,只有在同学邀请下才回去运动,而且自己也没有任何的运动器材。
用户使用场景:
1. 某个周末,小明忽然之间想要打网球,但手里没有网球拍和网球,想上网购买却发现最快也只能后天收货;
2. 在购买收到货后,原先与小明越好一起打网球的室友却不想打了,找不到一起打网球的人后小明只能暂时将网球拍放一边积灰;
3. 在和室友打过几次网球后,小明发现打网球并不适合自己,于是想转手将球拍卖出去......
用户痛点
1. 自己想做某项运动时,自己却又缺少该运动器材.
2. 买了之后又没怎么用的运动器材闲置了,又不舍得扔
3. 自己想去运动的时候,却又约不到好友
不在宿舍想去运动,运动器材又在宿舍却不想回去拿
影响用户使用的主要因素(重要,分析)
- 用户对运动器材共享柜的了解不够,或者不知道有他的存在,这可能影响用户使用。
- 用户担心借出去的运动器材容易损坏和丢失了,怕赔偿。这可能影响用户使用。
- 用户不知道运动器材共享柜的器材能否让自己用的合适,这可能会影响用户使用。
- 价格的计算是用户考虑比较多的,可能会影响到用户的使用。
- 用户会担心运动器材共享柜的器材的种类无法满足自己,这可能会影响到用户的使用。
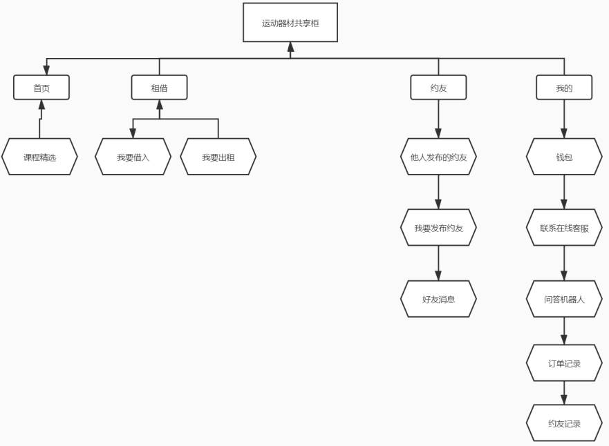
团队项目介绍PoV
在我参与的《校园运动器材共享》中,我们讨论出这项目所在的商业生态系统为共享经济
商业模式
服务蓝图

我们目前定义视角PoV是校园运动器材共享。这之于现有的共享经济的商业生态系统A来说是蓝海。对於未来红海
个人心得及贡献→定义视角
个人PS-相关行业-个人能力特点1
针对产品规划所需要的基础性信息,如学生的购买需求及对产品功能、价格、服务的期望等要素,据此设计调查问卷,并针对中大南方的学生进行调查。
在整合产品需求的过程中,我们团队最常使用的是头脑风暴法,一起敞开思想,集体讨论,相互启发、相互激励、相互弥补知识缺陷,产生尽可能多的创意,使各种设想在相互碰撞中
激发出新的创意,并对提出的设想逐一分析,找出解决问题的最佳方案。
个人PS-相关行业-个人能力特点2
选出三个大家最赞同的点子,进行简短具体的表述,同时也要具体,这样才有利于我们发散思维。团队成员协商后挑一个最感兴趣的,以草稿或笔记的形式把它写成一个故事情节。从剩下的两个种子想法里挑出一个来,把它融入到已经写下来的情节之中。把它压缩,然后让两者相互利用。再把第三个想法压缩进去
个人PS-相关行业-个人能力特点3
倾听了解大家的想法和思维方式,发现问题的集中点,提出问题:有多少人用?这些用户是谁?有什么特征?用户具体是怎么在使用你的产品的?你的设计是否还有优化的空间?如何才能为用户打造更好的使用体验?,并制定获取数据,以及解决问题的调查方案