全部版块 我的主页
论坛 提问 悬赏 求职 新闻 读书 功能一区 经管文库(原现金交易版)
1168 2
2021-06-29
   

中国上市公司股吧评论数据库(Stocks Comments of Chinese Listed Companies, GUBA)是基于我国网络股吧论坛中上市公司的帖子评论进行统计研究而建立的专业性财经文本数据库。该数据库主要根据中国股吧论坛网民对上市公司帖子进行文本分析、数量统计等,从中得到维度众多、数量丰富的研究数据。

   

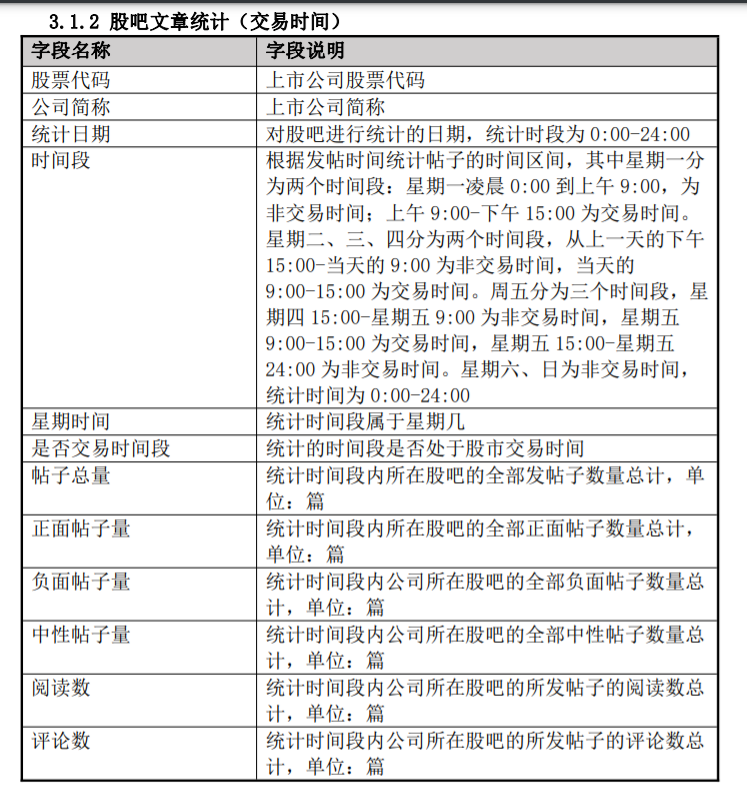
股吧文章统计(交易时间)则根据交易时间统计了不同时间段内的发帖情况,这种计算方法可以直接反映交易时间内和非交易时间内投资者情绪对股市的影响。GUBA采用机器学习方法对每个帖子的正面、负面和中性情感进行判断,并统计当天该上市公司所在股吧的正面、负面和中性帖子总量,这大大丰富了学者的研究维度。GUBA数据库包括2008年以来至今对所有上市公司股吧帖子的统计。


附件列表

2020.zip

大小:99.98 MB

只需: RMB 5 元  马上下载

2019.zip

大小:85.58 MB

只需: RMB 5 元  马上下载

2018.zip

大小:85.17 MB

只需: RMB 5 元  马上下载

2017.zip

大小:84.07 MB

只需: RMB 5 元  马上下载

2016.zip

大小:76.76 MB

只需: RMB 5 元  马上下载

2015.zip

大小:72.05 MB

只需: RMB 5 元  马上下载

2014.zip

大小:59.67 MB

只需: RMB 5 元  马上下载

2013.zip

大小:55.69 MB

只需: RMB 5 元  马上下载

2012.zip

大小:49.64 MB

只需: RMB 5 元  马上下载

2011.zip

大小:48.65 MB

只需: RMB 5 元  马上下载

2010.zip

大小:44.87 MB

只需: RMB 5 元  马上下载

2009.zip

大小:40.84 MB

只需: RMB 5 元  马上下载

2008.zip

大小:21.09 MB

只需: RMB 5 元  马上下载

二维码

扫码加我 拉你入群

请注明:姓名-公司-职位

以便审核进群资格,未注明则拒绝

全部回复
2021-11-23 12:08:05
具体内容看这个
附件列表
屏幕截图 2021-11-23 120440.png

原图尺寸 349.64 KB

屏幕截图 2021-11-23 120440.png

二维码

扫码加我 拉你入群

请注明:姓名-公司-职位

以便审核进群资格,未注明则拒绝

相关推荐
栏目导航
热门文章
推荐文章

说点什么

分享

扫码加好友,拉您进群
各岗位、行业、专业交流群