中医药是我国重要的卫生、文化、经济资源,近年来,国家出台多项覆盖传统医学发展各关键环节的法律法规及意见措施,对行业振兴发展起到一定程度的保护与扶持作用。
伴随我国经济的稳步发展,人民生活水平显著提高,而当前人口老龄化现象亦逐渐明显,人民日益增长的医疗保健需求,与中医药行业发展现状存在诸多不匹配,中药质量标准化控制体系不完善、专业人才不足、与现代医学尚需融合等问题亟待解决。
而在此背景下,我国中成药行业龙头企业秉着“坚持传承与创新双轮驱动”的理念带动行业发展。本文将从多层次角度解析中国中成药行业龙头——云南白药。
本文核心数据:产业链结构、产品结构、市场地位、品牌优势等
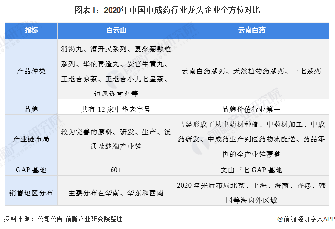
1、 中国中成药行业龙头企业全方位对比
中医药是我国重要的卫生、文化、经济资源,近年来,国家出台多项覆盖传统医学发展各关键环节的法律法规及意见措施,对行业振兴发展起到一定程度的保护与扶持作用。伴随我国经济的稳步发展,人民生活水平显著提高,而当前人口老龄化现象亦逐渐明显,人民日益增长的医疗保健需求,与中医药行业发展现状存在诸多不匹配,中药质量标准化控制体系不完善、专业人才不足、与现代医学尚需融合等问题亟待解决。而在此背景下,我国中成药行业龙头企业秉着“坚持传承与创新双轮驱动”的理念带动行业发展。
目前,中国中成药行业的主要龙头企业分别是白云山(600332)和云南白药(000538)。

2、云南白药:中成药业务的布局历程
云南白药创制于1902年,中国驰名商标,名列首批国家创新型企业,是享誉中外的中华老字号品牌。1971年根据周恩来总理指示建厂,1993年作为云南首家上市公司在深交所上市,1996年实现品牌的完整统一,1999年成功实施企业再造,2005年推出“稳中央、突两翼”产品战略,2010年开始实施“新白药、大健康”产业战略,从中成药企业逐步发展成为我国大健康产业领军企业之一。

3、云南白药:中成药业务布局及运营现状
——产业链结构:已实现全产业链布局
云南白药已经形成了从中药材种植、中药材加工、中成药研发、中成药生产到医药物流配送、药品零售的全产业链覆盖。

——现有产品结构:产品结构多元
目前,云南白药的中成药主要分为云南白药系列、天然植物药系列和三七系列。其中,云南白药系列有云南白药散剂、云南白药胶囊、云南白药气雾剂、云南白药膏、云南白药酊、云南白药创可贴、气血康口服液等。三七系列则是有三七超细粉、三七胶囊、熟三七粉等。

——旗下品牌:以云南白药为主
云南白药旗下拥有众多品牌;其中,在中成药领域,云南白药有云南白药、金品、理药和云健等品牌。

——研发投入:不如同业公司
2020年,云南白药的研发投入为1.74亿元,但研发投入力度却远远不如其他同业公司;2其研发投入占比达到了0.59%。

——门店经营:集中在云南省内
2018年,云南白药推出了“白药生活+”门店,其为了优化用户体验,云南白药按照新零售理念,采用新IT技术,精选白药自有产品,积极构建新零售渠道品牌“白药生活+”门店,销售自有产品。根据公开资料整理,作为云南白药旗下全系产品展售和体验的新零售平台,云南白药的“白药生活+”门店在立足于云南文化底蕴、医药文化传承的基础上,打破便民药房固有的模式,除了主营的各类中成药之外,针对游客高原反应的高原维能功能饮品、种类丰富的养生饮片、健康礼包七三七、美妆日化、中药饮片等品类,店内均有销售。
2020年,白药生活+已在全国开店18家,其中云南省内开店15家,以“品牌C端用户为中心”、“产品+服务”为导向,整合了公司产业链和价值链优势资源,通过为C端用户提供品牌专业领域的健康解决方案,打造品牌用户体验、互动、聚合的新零售健康管理平台。

4、云南白药:中成药业务经营业绩
整体来看,2016-2020年云南白药的中成药业务收入呈现逐年上升趋势;从2016年的90.8亿元上升至2020年的117.2亿元,但中成药业务占比却呈现下跌趋势,与近年来云南白药布局大健康板块有极大的关联性。从毛利率角度来看,云南白药的中成药业务的毛利率2016-2020年一直维持在60%以上,获利能力较好。


5、云南白药:中成药业务发展规划
根据公司公告显示,云南白药在药品板块,将以“产品+市场,IP项目+专家,团队+执行”为核心重点,加快运营平台布局,完善研发、制造相关链条;专注医学项目赋能,打造疾病管理线上重磅产品,精益运营,实现规模、利润双增长。

以上数据参考前瞻产业研究院《
中国中成药行业市场需求与投资预测分析报告》,同时前瞻产业研究院还提供产业大数据、产业研究、产业链咨询、产业图谱、产业规划、园区规划、产业招商引资、IPO募投可研、招股说明书撰写等解决方案。