行业主要上市公司:研华股份(2395,台湾地区上市)、威强电(3022,台湾地区上市)、国基科技(430076,新三板)、研祥智能(02308.HK)、恒为科技(603496)等
本文核心数据:工业计算机专利申请数量、工业计算机专利区域分布、工业计算机申请人排名、专利市场价值
全文统计口径说明:1)搜索关键词:工业计算机及与之相近似或相关关键词;2)搜索范围:标题、摘要和权利说明;3)筛选条件:简单同族申请去重、法律状态为实质审查、授权、PCT国际公布、PCT进入指定国(指定期),简单同族申请去重是按照受理局进行统计。4)统计截止日期:2021年7月23日。5)若有特殊统计口径会在图表下方备注。
1、全球工业计算机行业专利申请概况
(1)技术周期:处于成长期
1995-2019年,全球工业计算机行业专利申请人数量及专利申请量均呈现增长态势。虽然2020年全球工业计算机行业专利申请人数量及专利申请量有所下降,但是这两大指标数量仍较多。整体来看,全球工业计算机技术处于成长期。

注:当前技术领域生命周期所处阶段通过专利申请量与专利申请人数量随时间的推移而变化来分析。
(2)专利申请量及专利授权量:2020年专利数量及授权量均有所下降
2011-2019年全球工业计算机行业专利申请数量呈现逐年增长态势,2020年全球工业计算机行业专利申请数量有所下降,为58224项。
在专利授权方面,2011-2019年全球工业计算机行业专利授权数量逐年增长,2020年出现下降趋势,2020年全球工业计算机行业专利授权数量为34547万项,授权比重仅为59.33%。
2021年1-7月,全球工业计算机行业专利申请数量和专利授权数量分别为4442项和339项,授权比重为7.63%。截止2021年7月23日,在全球在126个国家/地区中工业计算机行业专利申请数量为27.3万个专利。

注:①专利授权率表明申请的有效率以及最终获得授权的提交申请成功率。
②统计说明:如果2012年专利申请在2014年获得授权,授予的专利将在2012年专利申请中显示。
(3)专利法律状态:“有效”专利数量遥遥领先
目前,全球工业计算机大多数专利处于“审中”和“有效”状态,两者工业计算机专利总量分别为7万项和20.03万项,占全球工业计算机专利总量的26%和73%。PCT制定期内的工业计算机专利数量为0.27万项,占全球工业计算机专利总量的1%左右。

(4)专利市场价值:总价值高达百亿美元,3万美元以下专利数量较多
目前,全球工业计算机行业专利总价值为173.38亿美元。其中,3万美元以下的工业计算机专利申请数量最多,为18.58万项;其次是3万-30万美元的工业计算机专利,合计专利申请量为3.81万项。高于3百万美元的工业计算机专利申请数量最少,为955项。

(单位:项)
统计口径:按每组简单同族一个专利代表的去重规则进行统计,并选择同族中有专利价值的任意一件专利进行显示。
2、全球工业计算机行业专利技术类型
(1)专利类型:发明专利占比呈现下降趋势
在专利类型方面,2011-2020年全球工业计算机行业专利类型主要为发明专利和实用新型专利,2017年之前工业计算机专利申请类型中发明专利占据主要地位,2017年实用新型专利首次超过发明专利,2020年工业计算机发明专利申请量和实用新型专利申请量分别为2.54万项和3.25万项。

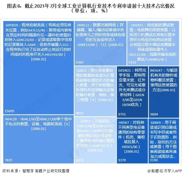
(2)技术构成:第一大技术占比超过20%
从技术构成来看,目前“G05B19:程序控制系统(特殊应用见有关位置,例如A47L15/46;附带或内装有在预定时间间隔操作任一器件的装置的时钟入G04C23/00;记录或读取数字信息的记录载体入G06K;信息存储器入G11;在程序执行完了后自动终止其运行的时间或时间程序开关入H01H43/00)[2006.01]”的专利申请数量最多,为15005项,占总申请量的26.5%。其次是“H04L29:H04L1/00至H04L27/00单个组中不包含的装置、设备、电路和系统〔5〕[2006.01]”,专利申请量为7825项,占总申请量的13.82%。

(3)技术焦点:控制系统为第一大热门技术
全球工业计算机前十大热门技术词包括控制系统、安装座、无人机、通信方法、半导体、伸缩杆、中间位置、检测系统、电子设备和生产设备,其中控制系统为第一大热门技术。进一步细分来看,工业计算机技术热门词包括控制器、控制装置、固定板等。具体情况如下:

注:旭日图内层关键词是从最近5000条专利中提取。外层的关键词是内层关键词的进一步分解。
(4)被引用次数TOP10专利:DIGITAL DOORS专利技术引用次数最多
具有提取器、云分散、安全存储、内容分析和分类及其方法的电磁脉冲 (EMP) 加固信息基础设施(专利号:US20110250497A1)是被引用次数最多的工业计算机专利,被引用次数均超过1000次。其它被引用次数前十大专利如下所示:

3、全球工业计算机行业专利竞争情况
(1)技术来源国分布:中国占据绝对优势
目前,全球工业计算机第一大技术来源国为中国,中国工业计算机专利申请量占全球工业计算机专利总申请量的78.6%,申请数量占据绝对优势;其次是美国,美国工业计算机专利申请量占全球工业计算机专利总申请量的14.69%。日本和韩国虽然排名第三和第四,但是与排名第一的中国专利申请量差距较大。

统计说明:①按每件申请显示一个公开文本的去重规则进行统计,并选择公开日最新的文本计算。②按照专利优先权国家进行统计,若无优先权,则按照受理局国家计算。如果有多个优先权国家,则按照最早优先权国家计算。
(2)中国区域专利申请分布:广东江苏位于第一梯队
中国方面,广东为中国当前申请工业计算机专利数量最多的省份,累计当前工业计算机专利申请数量高达36236项,江苏当前申请工业计算机专利数量也超过3.5万项,两省专利申请量位于第一梯队。中国当前申请省(市、自治区)工业计算机专利数量排名前十的省份还有浙江、北京、山东、上海、安徽、湖北、河南和四川。

统计口径说明:按照专利申请人提交的地址统计。
(3)专利申请人竞争:华为和国家电网处在第一梯队,苹果紧随其后
全球工业计算机行业专利申请数量TOP10申请人中排名前三的分别是华为、国家电网和苹果。
其中,华为技术有限公司工业计算机专利申请数量最多,为2397项。国家电网公司排名第二,其工业计算机专利申请数量为2277项,处在专利申请第一梯队;苹果紧随其后,专利申请量为1540项。

注:未剔除联合申请数量。
以上数据参考前瞻产业研究院《中国工业计算机行业经营模式研究与投资预测分析报告》,同时前瞻产业研究院还提供产业大数据、产业研究、产业链咨询、产业图谱、产业规划、园区规划、产业招商引资、IPO募投可研、招股说明书撰写等解决方案。